Go to The Journal of Clinical Investigation
  • About
  • Editors
  • Consulting Editors
  • For authors
  • Publication ethics
  • Publication alerts by email
  • Transfers
  • Advertising
  • Job board
  • Contact
  • Physician-Scientist Development
  • Current issue
  • Past issues
  • By specialty
    • COVID-19
    • Cardiology
    • Immunology
    • Metabolism
    • Nephrology
    • Oncology
    • Pulmonology
    • All ...
  • Videos
  • Collections
    • In-Press Preview
    • Resource and Technical Advances
    • Clinical Research and Public Health
    • Research Letters
    • Editorials
    • Perspectives
    • Physician-Scientist Development
    • Reviews
    • Top read articles

  • Current issue
  • Past issues
  • Specialties
  • In-Press Preview
  • Resource and Technical Advances
  • Clinical Research and Public Health
  • Research Letters
  • Editorials
  • Perspectives
  • Physician-Scientist Development
  • Reviews
  • Top read articles
  • About
  • Editors
  • Consulting Editors
  • For authors
  • Publication ethics
  • Publication alerts by email
  • Transfers
  • Advertising
  • Job board
  • Contact
Ketogenic diet and ketone bodies enhance the anticancer effects of PD-1 blockade
Gladys Ferrere, Maryam Tidjani Alou, Peng Liu, Anne-Gaëlle Goubet, Marine Fidelle, Oliver Kepp, Sylvère Durand, Valerio Iebba, Aurélie Fluckiger, Romain Daillère, Cassandra Thelemaque, Claudia Grajeda-Iglesias, Carolina Alves Costa Silva, Fanny Aprahamian, Déborah Lefevre, Liwei Zhao, Bernhard Ryffel, Emeline Colomba, Monica Arnedos, Damien Drubay, Conrad Rauber, Didier Raoult, Francesco Asnicar, Tim Spector, Nicola Segata, Lisa Derosa, Guido Kroemer, Laurence Zitvogel
Gladys Ferrere, Maryam Tidjani Alou, Peng Liu, Anne-Gaëlle Goubet, Marine Fidelle, Oliver Kepp, Sylvère Durand, Valerio Iebba, Aurélie Fluckiger, Romain Daillère, Cassandra Thelemaque, Claudia Grajeda-Iglesias, Carolina Alves Costa Silva, Fanny Aprahamian, Déborah Lefevre, Liwei Zhao, Bernhard Ryffel, Emeline Colomba, Monica Arnedos, Damien Drubay, Conrad Rauber, Didier Raoult, Francesco Asnicar, Tim Spector, Nicola Segata, Lisa Derosa, Guido Kroemer, Laurence Zitvogel
View: Text | PDF
Research Article Metabolism Oncology

Ketogenic diet and ketone bodies enhance the anticancer effects of PD-1 blockade

  • Text
  • PDF
Abstract

Limited experimental evidence bridges nutrition and cancer immunosurveillance. Here, we show that ketogenic diet (KD) — or its principal ketone body, 3-hydroxybutyrate (3HB), most specifically in intermittent scheduling — induced T cell–dependent tumor growth retardation of aggressive tumor models. In conditions in which anti–PD-1 alone or in combination with anti–CTLA-4 failed to reduce tumor growth in mice receiving a standard diet, KD, or oral supplementation of 3HB reestablished therapeutic responses. Supplementation of KD with sucrose (which breaks ketogenesis, abolishing 3HB production) or with a pharmacological antagonist of the 3HB receptor GPR109A abolished the antitumor effects. Mechanistically, 3HB prevented the immune checkpoint blockade–linked upregulation of PD-L1 on myeloid cells, while favoring the expansion of CXCR3+ T cells. KD induced compositional changes of the gut microbiota, with distinct species such as Eisenbergiella massiliensis commonly emerging in mice and humans subjected to carbohydrate-low diet interventions and highly correlating with serum concentrations of 3HB. Altogether, these results demonstrate that KD induces a 3HB-mediated antineoplastic effect that relies on T cell–mediated cancer immunosurveillance.

Authors

Gladys Ferrere, Maryam Tidjani Alou, Peng Liu, Anne-Gaëlle Goubet, Marine Fidelle, Oliver Kepp, Sylvère Durand, Valerio Iebba, Aurélie Fluckiger, Romain Daillère, Cassandra Thelemaque, Claudia Grajeda-Iglesias, Carolina Alves Costa Silva, Fanny Aprahamian, Déborah Lefevre, Liwei Zhao, Bernhard Ryffel, Emeline Colomba, Monica Arnedos, Damien Drubay, Conrad Rauber, Didier Raoult, Francesco Asnicar, Tim Spector, Nicola Segata, Lisa Derosa, Guido Kroemer, Laurence Zitvogel

×

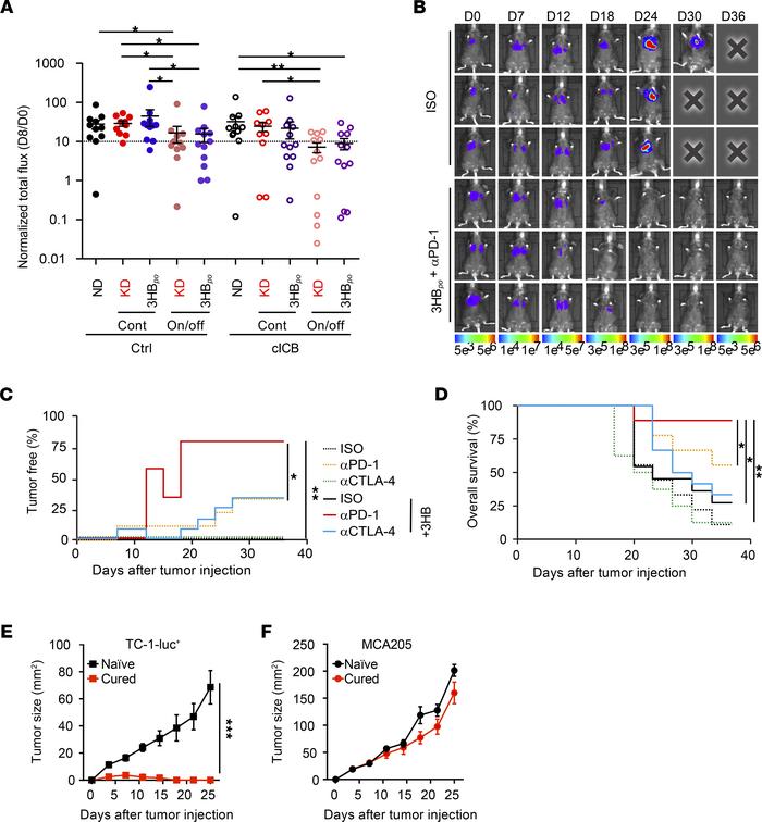
Figure 8

Efficacy of intermittent 3HB in circumventing primary resistance to PD-1 blockade in an orthotopic cancer model.

Options: View larger image (or click on image) Download as PowerPoint
Efficacy of intermittent 3HB in circumventing primary resistance to PD-1...
(A–F) Extension of the comparison between continuous (Cont) versus intermittent (On/off) feeding with KD or 3HBpo in 2 tumor models (RENCA [A], TC-1 [B–D]) treated with various therapeutic mAbs (refer to Supplemental Figure 6, A and B, for experimental setting designs). Cross-sectional RENCA tumor burden monitored by bioluminescence imaging of luciferase activity (ratio of luminescence at D8 versus D0 [D8: day of randomization]) (A) are depicted, gathering 2 independent experiments containing 6 mice/group. All experiments were performed twice. Monitoring of TC-1 progression using bioluminescence imaging (B) and percentages of TC-1_luc tumor–free animals overtime monitored by bioluminescence imaging of luciferase activity (C) and overall survival (D) estimated by Kaplan Meier curves for 2 experiments of 6 mice/group pooled together. (E and F) Tumor growth curves represented as mean ± SEM of tumor sizes for each group after s.c. rechallenge of TC-1_luc tumor–free mice (from B–D) with the MTD of TC-1_luc (E) or irrelevant MCA205 (F) (refer to Supplemental Figure 6C for experimental setting designs). Experiments were performed twice (n = 12 per groups). Global comparison for the log10-normalized data using ANOVA with post hoc multiple comparisons using Sidak’s test (*P < 0.05) (A) or dedicated software (https://kroemerlab.shinyapps.io/TumGrowth/) (C–F). *P < 0.05, **P < 0.01, ***P < 0.001.

Copyright © 2026 American Society for Clinical Investigation
ISSN 2379-3708

Sign up for email alerts