Go to The Journal of Clinical Investigation
  • About
  • Editors
  • Consulting Editors
  • For authors
  • Publication ethics
  • Publication alerts by email
  • Transfers
  • Advertising
  • Job board
  • Contact
  • Physician-Scientist Development
  • Current issue
  • Past issues
  • By specialty
    • COVID-19
    • Cardiology
    • Immunology
    • Metabolism
    • Nephrology
    • Oncology
    • Pulmonology
    • All ...
  • Videos
  • Collections
    • In-Press Preview
    • Resource and Technical Advances
    • Clinical Research and Public Health
    • Research Letters
    • Editorials
    • Perspectives
    • Physician-Scientist Development
    • Reviews
    • Top read articles

  • Current issue
  • Past issues
  • Specialties
  • In-Press Preview
  • Resource and Technical Advances
  • Clinical Research and Public Health
  • Research Letters
  • Editorials
  • Perspectives
  • Physician-Scientist Development
  • Reviews
  • Top read articles
  • About
  • Editors
  • Consulting Editors
  • For authors
  • Publication ethics
  • Publication alerts by email
  • Transfers
  • Advertising
  • Job board
  • Contact
Identification of Wee1 as a target in combination with avapritinib for gastrointestinal stromal tumor treatment
Shuai Ye, Dinara Sharipova, Marya Kozinova, Lilli Klug, Jimson D’Souza, Martin G. Belinsky, Katherine J. Johnson, Margret B. Einarson, Karthik Devarajan, Yan Zhou, Samuel Litwin, Michael C. Heinrich, Ronald DeMatteo, Margaret von Mehren, James S. Duncan, Lori Rink
Shuai Ye, Dinara Sharipova, Marya Kozinova, Lilli Klug, Jimson D’Souza, Martin G. Belinsky, Katherine J. Johnson, Margret B. Einarson, Karthik Devarajan, Yan Zhou, Samuel Litwin, Michael C. Heinrich, Ronald DeMatteo, Margaret von Mehren, James S. Duncan, Lori Rink
View: Text | PDF
Research Article Oncology Therapeutics

Identification of Wee1 as a target in combination with avapritinib for gastrointestinal stromal tumor treatment

  • Text
  • PDF
Abstract

Management of gastrointestinal stromal tumors (GISTs) has been revolutionized by the identification of activating mutations in KIT and PDGFRA and clinical application of RTK inhibitors in advanced disease. Stratification of GISTs into molecularly defined subsets provides insight into clinical behavior and response to approved targeted therapies. Although these RTK inhibitors are effective in most GISTs, resistance remains a significant clinical problem. Development of effective treatment strategies for refractory GISTs requires identification of novel targets to provide additional therapeutic options. Global kinome profiling has the potential to identify critical signaling networks and reveal protein kinases essential in GISTs. Using multiplexed inhibitor beads and mass spectrometry, we explored the majority of the kinome in GIST specimens from the 3 most common molecular subtypes (KIT mutant, PDGFRA mutant, and succinate dehydrogenase deficient) to identify kinase targets. Kinome profiling with loss-of-function assays identified an important role for G2/M tyrosine kinase, Wee1, in GIST cell survival. In vitro and in vivo studies revealed significant efficacy of MK-1775 (Wee1 inhibitor) in combination with avapritinib in KIT mutant and PDGFRA mutant GIST cell lines as well as notable efficacy of MK-1775 as a monotherapy in the engineered PDGFRA mutant line. These studies provide strong preclinical justification for the use of MK-1775 in GIST.

Authors

Shuai Ye, Dinara Sharipova, Marya Kozinova, Lilli Klug, Jimson D’Souza, Martin G. Belinsky, Katherine J. Johnson, Margret B. Einarson, Karthik Devarajan, Yan Zhou, Samuel Litwin, Michael C. Heinrich, Ronald DeMatteo, Margaret von Mehren, James S. Duncan, Lori Rink

×

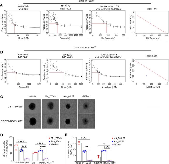
Figure 4

MK-1775 and avapritinib have enhanced combination on in vitro GIST cell growth.

Options: View larger image (or click on image) Download as PowerPoint
MK-1775 and avapritinib have enhanced combination on in vitro GIST cell ...
Panels 1 and 2 show dose response curves for single agents (avapritinib, MK-1775) in GIST-T1+Cas9 (A) and GIST-T1+D842V KITKO (B) cell lines. Red box indicates estimation of LD50 concentration for each single drug. Panel 3 shows dose response curve representing increasing series of combinations in GIST-T1+Cas9 (A) and GIST-T1+D842V KITKO (B) cell lines. Red box indicates estimation of LD50 concentration for combination of drugs. Panel 4 shows single point (blue) on isobole curve for 50% kill. Red line indicates 50% isobole for strictly additive effect. CILD50 in GIST-T1+Cas9 is 1.06 and not found in the synergistic triangle (region below the red line) (A). CILD50 is 0.589 in GIST-T1+D842V KITKO and is found within the synergistic triangle (B). Representative images of GIST-T1+Cas9 and GIST-T1+D842V KITKO spheroids after 120-hour treatment at indicated concentrations (C). Bars represent average viability ± SEM after 120-hour treatment at indicated drug concentrations for GIST-T1+Cas9 and GIST-T1+D842V KITKO spheroids as a percentage of vehicle-treated spheroids (D). Bars represent the average spheroid volume ± SEM of GIST-T1+Cas9 and GIST-T1+D842V KITKO spheroids as a percentage of vehicle-treated spheroids (E). All spheroid data were analyzed using GraphPad Prism, with comparisons of treatment groups performed in 1-way ANOVA and post hoc comparisons made using Bonferroni’s multiple comparisons method; *P = 0.0165, **P = 0.0046, ***P = 0.0008, ****P ≤ 0.0001. GIST, gastrointestinal stromal tumor.

Copyright © 2026 American Society for Clinical Investigation
ISSN 2379-3708

Sign up for email alerts