Go to The Journal of Clinical Investigation
  • About
  • Editors
  • Consulting Editors
  • For authors
  • Publication ethics
  • Publication alerts by email
  • Transfers
  • Advertising
  • Job board
  • Contact
  • Physician-Scientist Development
  • Current issue
  • Past issues
  • By specialty
    • COVID-19
    • Cardiology
    • Immunology
    • Metabolism
    • Nephrology
    • Oncology
    • Pulmonology
    • All ...
  • Videos
  • Collections
    • In-Press Preview
    • Resource and Technical Advances
    • Clinical Research and Public Health
    • Research Letters
    • Editorials
    • Perspectives
    • Physician-Scientist Development
    • Reviews
    • Top read articles

  • Current issue
  • Past issues
  • Specialties
  • In-Press Preview
  • Resource and Technical Advances
  • Clinical Research and Public Health
  • Research Letters
  • Editorials
  • Perspectives
  • Physician-Scientist Development
  • Reviews
  • Top read articles
  • About
  • Editors
  • Consulting Editors
  • For authors
  • Publication ethics
  • Publication alerts by email
  • Transfers
  • Advertising
  • Job board
  • Contact
Pancreatic β cell–selective zinc transporter 8 insufficiency accelerates diabetes associated with islet amyloidosis
Jie Xu, Nadeeja Wijesekara, Romario Regeenes, Dana Al Rijjal, Anthony L. Piro, Youchen Song, Anne Wu, Alpana Bhattacharjee, Ying Liu, Lucy Marzban, Jonathan V. Rocheleau, Paul E. Fraser, Feihan F. Dai, Cheng Hu, Michael B. Wheeler
Jie Xu, Nadeeja Wijesekara, Romario Regeenes, Dana Al Rijjal, Anthony L. Piro, Youchen Song, Anne Wu, Alpana Bhattacharjee, Ying Liu, Lucy Marzban, Jonathan V. Rocheleau, Paul E. Fraser, Feihan F. Dai, Cheng Hu, Michael B. Wheeler
View: Text | PDF
Research Article Endocrinology Metabolism

Pancreatic β cell–selective zinc transporter 8 insufficiency accelerates diabetes associated with islet amyloidosis

  • Text
  • PDF
Abstract

GWAS have shown that the common R325W variant of SLC30A8 (ZnT8) increases the risk of type 2 diabetes (T2D). However, ZnT8 haploinsufficiency is protective against T2D in humans, counterintuitive to earlier work in humans and mouse models. Therefore, whether decreasing ZnT8 activity is beneficial or detrimental to β cell function, especially under conditions of metabolic stress, remains unknown. In order to examine whether the existence of human islet amyloid polypeptide (hIAPP), a coresident of the insulin granule, affects the role of ZnT8 in regulating β cell function, hIAPP-expressing transgenics were generated with reduced ZnT8 (ZnT8B+/– hIAPP) or null ZnT8 (ZnT8B–/– hIAPP) expression specifically in β cells. We showed that ZnT8B–/– hIAPP mice on a high-fat diet had intensified amyloid deposition and further impaired glucose tolerance and insulin secretion compared with control, ZnT8B–/–, and hIAPP mice. This can in part be attributed to impaired glucose sensing and islet cell synchronicity. Importantly, ZnT8B+/– hIAPP mice were also glucose intolerant and had reduced insulin secretion and increased amyloid aggregation compared with controls. These data suggest that loss of or reduced ZnT8 activity in β cells heightened the toxicity induced by hIAPP, leading to impaired β cell function and glucose homeostasis associated with metabolic stress.

Authors

Jie Xu, Nadeeja Wijesekara, Romario Regeenes, Dana Al Rijjal, Anthony L. Piro, Youchen Song, Anne Wu, Alpana Bhattacharjee, Ying Liu, Lucy Marzban, Jonathan V. Rocheleau, Paul E. Fraser, Feihan F. Dai, Cheng Hu, Michael B. Wheeler

×

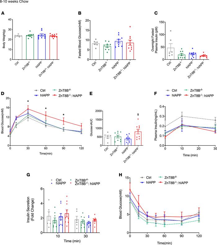
Figure 2

Chow-fed ZnT8B–/– hIAPP mice show significantly impaired glucose tolerance.

Options: View larger image (or click on image) Download as PowerPoint
Chow-fed ZnT8B–/– hIAPP mice show significantly impaired glucose toleran...
(A) Body weight, (B) 5-hour fasted blood glucose, (C) overnight fasted plasma insulin, (D) oral glucose tolerance test (OGTT), and (E) incremental area under the glucose curve (iAUC). (F) Plasma insulin during OGTT with (G) in vivo glucose-stimulated insulin secretion expressed as fold change over basal. (H) Insulin tolerance test (ITT). *P < 0.05, all groups compared with control. $P < 0.05, all groups compared with hIAPPs. Data are represented as mean ± SEM. (A–H) Control (n = 6), ZnT8B–/– (n = 9), hIAPP (n = 9), and ZnT8B–/– hIAPP (n = 9). One-way ANOVA with Tukey’s adjustment was used in A–C and E. Two-way ANOVA with Dunnett’s correction was used in D, F, G, and H.

Copyright © 2026 American Society for Clinical Investigation
ISSN 2379-3708

Sign up for email alerts