Go to The Journal of Clinical Investigation
  • About
  • Editors
  • Consulting Editors
  • For authors
  • Publication ethics
  • Publication alerts by email
  • Transfers
  • Advertising
  • Job board
  • Contact
  • Physician-Scientist Development
  • Current issue
  • Past issues
  • By specialty
    • COVID-19
    • Cardiology
    • Immunology
    • Metabolism
    • Nephrology
    • Oncology
    • Pulmonology
    • All ...
  • Videos
  • Collections
    • In-Press Preview
    • Resource and Technical Advances
    • Clinical Research and Public Health
    • Research Letters
    • Editorials
    • Perspectives
    • Physician-Scientist Development
    • Reviews
    • Top read articles

  • Current issue
  • Past issues
  • Specialties
  • In-Press Preview
  • Resource and Technical Advances
  • Clinical Research and Public Health
  • Research Letters
  • Editorials
  • Perspectives
  • Physician-Scientist Development
  • Reviews
  • Top read articles
  • About
  • Editors
  • Consulting Editors
  • For authors
  • Publication ethics
  • Publication alerts by email
  • Transfers
  • Advertising
  • Job board
  • Contact
Inhibiting calpain 1 and 2 in cyclin G associated kinase–knockout mice mitigates podocyte injury
Xuefei Tian, Kazunori Inoue, Yan Zhang, Ying Wang, C. John Sperati, Christopher E. Pedigo, Tingting Zhao, Meihua Yan, Marwin Groener, Dennis G. Moledina, Karen Ebenezer, Wei Li, Zhenhai Zhang, Dan A. Liebermann, Lois Greene, Peter Greer, Chirag R. Parikh, Shuta Ishibe
Xuefei Tian, Kazunori Inoue, Yan Zhang, Ying Wang, C. John Sperati, Christopher E. Pedigo, Tingting Zhao, Meihua Yan, Marwin Groener, Dennis G. Moledina, Karen Ebenezer, Wei Li, Zhenhai Zhang, Dan A. Liebermann, Lois Greene, Peter Greer, Chirag R. Parikh, Shuta Ishibe
View: Text | PDF
Research Article Cell biology Nephrology

Inhibiting calpain 1 and 2 in cyclin G associated kinase–knockout mice mitigates podocyte injury

  • Text
  • PDF
Abstract

Evidence for reduced expression of cyclin G associated kinase (GAK) in glomeruli of patients with chronic kidney disease was observed in the Nephroseq human database, and GAK was found to be associated with the decline in kidney function. To examine the role of GAK, a protein that functions to uncoat clathrin during endocytosis, we generated podocyte-specific Gak-knockout mice (Gak-KO), which developed progressive proteinuria and kidney failure with global glomerulosclerosis. We isolated glomeruli from the mice carrying the mutation to perform messenger RNA profiling and unearthed evidence for dysregulated podocyte calpain protease activity as an important contributor to progressive podocyte damage. Treatment with calpain inhibitor III specifically inhibited calpain-1/-2 activities, mitigated the degree of proteinuria and glomerulosclerosis, and led to a striking increase in survival in the Gak-KO mice. Podocyte-specific deletion of Capns1, essential for calpain-1 and calpain-2 activities, also improved proteinuria and glomerulosclerosis in Gak-KO mice. Increased podocyte calpain activity–mediated proteolysis of IκBα resulted in increased NF-κB p65–induced expression of growth arrest and DNA-damage-inducible 45 beta in the Gak-KO mice. Our results suggest that loss of podocyte-associated Gak induces glomerular injury secondary to calcium dysregulation and aberrant calpain activation, which when inhibited, can provide a protective role.

Authors

Xuefei Tian, Kazunori Inoue, Yan Zhang, Ying Wang, C. John Sperati, Christopher E. Pedigo, Tingting Zhao, Meihua Yan, Marwin Groener, Dennis G. Moledina, Karen Ebenezer, Wei Li, Zhenhai Zhang, Dan A. Liebermann, Lois Greene, Peter Greer, Chirag R. Parikh, Shuta Ishibe

×

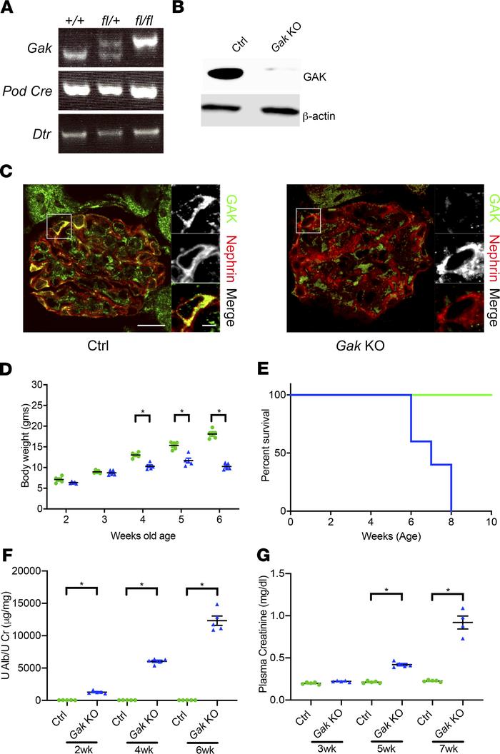
Figure 2

Generation of podocyte-specific Gak-KO mice results in severe proteinuria and kidney failure.

Options: View larger image (or click on image) Download as PowerPoint
Generation of podocyte-specific Gak-KO mice results in severe proteinuri...
(A) Identification of Gak, Podocin-Cre, and diphtheria toxin receptor (Dtr) by tail biopsy genotyping (age P5). (B) GAK expression in primary podocytes freshly isolated from control (Ctrl) mice and Gak-KO mice (age P7). (C) Double-immunofluorescence detection of GAK (green) and nephrin (red) on kidney sections of the control and Gak-KO mice (age P14). Scale bars: 10 μm. (D) Gak-KO mice fail to gain body weight by 4 weeks of age compared with control mice. n = 5 mice. *P < 0.05. (E) The survival curve of Gak-KO mice shows almost 80%–100% death by 8 weeks of age. n = 5 mice. (F) Quantification of urine albumin normalized to creatinine at 2, 4, and 6 weeks of age. n = 5 mice. *P < 0.05. (G) Elevated plasma creatinine in Gak-KO mice at 3, 5, and 7 weeks of age. n = 5 mice. *P < 0.05. Statistically analyzed via a 2-tailed t test.

Copyright © 2026 American Society for Clinical Investigation
ISSN 2379-3708

Sign up for email alerts