Go to The Journal of Clinical Investigation
  • About
  • Editors
  • Consulting Editors
  • For authors
  • Publication ethics
  • Publication alerts by email
  • Transfers
  • Advertising
  • Job board
  • Contact
  • Physician-Scientist Development
  • Current issue
  • Past issues
  • By specialty
    • COVID-19
    • Cardiology
    • Immunology
    • Metabolism
    • Nephrology
    • Oncology
    • Pulmonology
    • All ...
  • Videos
  • Collections
    • In-Press Preview
    • Resource and Technical Advances
    • Clinical Research and Public Health
    • Research Letters
    • Editorials
    • Perspectives
    • Physician-Scientist Development
    • Reviews
    • Top read articles

  • Current issue
  • Past issues
  • Specialties
  • In-Press Preview
  • Resource and Technical Advances
  • Clinical Research and Public Health
  • Research Letters
  • Editorials
  • Perspectives
  • Physician-Scientist Development
  • Reviews
  • Top read articles
  • About
  • Editors
  • Consulting Editors
  • For authors
  • Publication ethics
  • Publication alerts by email
  • Transfers
  • Advertising
  • Job board
  • Contact
The role of SHP/REV-ERBα/CYP4A axis in the pathogenesis of alcohol-associated liver disease
Zhihong Yang, Rana V. Smalling, Yi Huang, Yanchao Jiang, Praveen Kusumanchi, Will Bogaert, Li Wang, Don A. Delker, Nicholas J. Skill, Sen Han, Ting Zhang, Jing Ma, Nazmul Huda, Suthat Liangpunsakul
Zhihong Yang, Rana V. Smalling, Yi Huang, Yanchao Jiang, Praveen Kusumanchi, Will Bogaert, Li Wang, Don A. Delker, Nicholas J. Skill, Sen Han, Ting Zhang, Jing Ma, Nazmul Huda, Suthat Liangpunsakul
View: Text | PDF
Research Article Hepatology

The role of SHP/REV-ERBα/CYP4A axis in the pathogenesis of alcohol-associated liver disease

  • Text
  • PDF
Abstract

Alcohol-associated liver disease (ALD) represents a spectrum of histopathological changes, including alcoholic steatosis, steatohepatitis, and cirrhosis. One of the early responses to excessive alcohol consumption is lipid accumulation in the hepatocytes. Lipid ω-hydroxylation of medium- and long-chain fatty acid metabolized by the cytochrome P450 4A (CYP4A) family is an alternative pathway for fatty acid metabolism. The molecular mechanisms of CYP4A in ALD pathogenesis have not been elucidated. In this study, WT and Shp−/− mice were fed with a modified ethanol-binge, National Institute on Alcohol Abuse and Alcoholism model (10 days of ethanol feeding plus single binge). Liver tissues were collected every 6 hours for 24 hours and analyzed using RNA-Seq. The effects of REV-ERBα agonist (SR9009, 100 mg/kg/d) or CYP4A antagonist (HET0016, 5 mg/kg/d) in ethanol-fed mice were also evaluated. We found that hepatic Cyp4a10 and Cyp4a14 expression were significantly upregulated in WT mice, but not in Shp−/− mice, fed with ethanol. ChIP quantitative PCR and promoter assay revealed that REV-ERBα is the transcriptional repressor of Cyp4a10 and Cyp4a14. Rev-Erbα−/− hepatocytes had a marked induction of both Cyp4a genes and lipid accumulation. REV-ERBα agonist SR9009 or CYP4A antagonist HET0016 attenuated Cyp4a induction by ethanol and prevented alcohol-induced steatosis. Here, we have identified a role for the SHP/REV-ERBα/CYP4A axis in the pathogenesis of ALD. Our data also suggest REV-ERBα or CYP4A as the potential therapeutic targets for ALD.

Authors

Zhihong Yang, Rana V. Smalling, Yi Huang, Yanchao Jiang, Praveen Kusumanchi, Will Bogaert, Li Wang, Don A. Delker, Nicholas J. Skill, Sen Han, Ting Zhang, Jing Ma, Nazmul Huda, Suthat Liangpunsakul

×

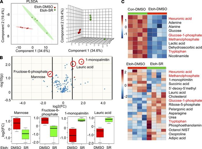
Figure 5

Treatment with REV-ERBα agonist SR9009 partially restored the dysregulation of hepatic metabolic profiles in ethanol-fed mice.

Options: View larger image (or click on image) Download as PowerPoint
Treatment with REV-ERBα agonist SR9009 partially restored the dysregulat...
(A) The predominance of partial least squares-discriminant analysis (PLS-DA) scores plots in 2D (left) and 3D (right) format. The ovals filled with different color indicated 95% CI Hotelling’s ellipses. (B) Volcano plot (upper) indicated the significantly changed metabolites. The red dots represent metabolites with a P value ≤0.05 and log2(FC) > or < 1. FC: fold changes. Red-circled dots were selected metabolites, shown in box plots (lower). (C) Heatmap showing differential abundance of metabolites in ethanol-fed mice (Etoh-DMSO) versus Control (Con-DMSO) (upper) and ethanol-fed mice treated with SR9009 (Etoh-SR) versus ethanol-fed mice (Etoh-DMSO). Red label indicated metabolites decreased in ethanol-fed mice, which were restored with SR9009 treatment.

Copyright © 2026 American Society for Clinical Investigation
ISSN 2379-3708

Sign up for email alerts