Go to The Journal of Clinical Investigation
  • About
  • Editors
  • Consulting Editors
  • For authors
  • Publication ethics
  • Publication alerts by email
  • Transfers
  • Advertising
  • Job board
  • Contact
  • Physician-Scientist Development
  • Current issue
  • Past issues
  • By specialty
    • COVID-19
    • Cardiology
    • Immunology
    • Metabolism
    • Nephrology
    • Oncology
    • Pulmonology
    • All ...
  • Videos
  • Collections
    • In-Press Preview
    • Resource and Technical Advances
    • Clinical Research and Public Health
    • Research Letters
    • Editorials
    • Perspectives
    • Physician-Scientist Development
    • Reviews
    • Top read articles

  • Current issue
  • Past issues
  • Specialties
  • In-Press Preview
  • Resource and Technical Advances
  • Clinical Research and Public Health
  • Research Letters
  • Editorials
  • Perspectives
  • Physician-Scientist Development
  • Reviews
  • Top read articles
  • About
  • Editors
  • Consulting Editors
  • For authors
  • Publication ethics
  • Publication alerts by email
  • Transfers
  • Advertising
  • Job board
  • Contact
Prolyl-4-hydroxylase 3 maintains β cell glucose metabolism during fatty acid excess in mice
Daniela Nasteska, Federica Cuozzo, Katrina Viloria, Elspeth M. Johnson, Alpesh Thakker, Rula Bany Bakar, Rebecca L. Westbrook, Jonathan P. Barlow, Monica Hoang, Jamie W. Joseph, Gareth G. Lavery, Ildem Akerman, James Cantley, Leanne Hodson, Daniel A. Tennant, David J. Hodson
Daniela Nasteska, Federica Cuozzo, Katrina Viloria, Elspeth M. Johnson, Alpesh Thakker, Rula Bany Bakar, Rebecca L. Westbrook, Jonathan P. Barlow, Monica Hoang, Jamie W. Joseph, Gareth G. Lavery, Ildem Akerman, James Cantley, Leanne Hodson, Daniel A. Tennant, David J. Hodson
View: Text | PDF
Research Article Endocrinology Metabolism

Prolyl-4-hydroxylase 3 maintains β cell glucose metabolism during fatty acid excess in mice

  • Text
  • PDF
Abstract

The α-ketoglutarate–dependent dioxygenase, prolyl-4-hydroxylase 3 (PHD3), is an HIF target that uses molecular oxygen to hydroxylate peptidyl prolyl residues. Although PHD3 has been reported to influence cancer cell metabolism and liver insulin sensitivity, relatively little is known about the effects of this highly conserved enzyme in insulin-secreting β cells in vivo. Here, we show that the deletion of PHD3 specifically in β cells (βPHD3KO) was associated with impaired glucose homeostasis in mice fed a high-fat diet. In the early stages of dietary fat excess, βPHD3KO islets energetically rewired, leading to defects in the management of pyruvate fate and a shift from glycolysis to increased fatty acid oxidation (FAO). However, under more prolonged metabolic stress, this switch to preferential FAO in βPHD3KO islets was associated with impaired glucose-stimulated ATP/ADP rises, Ca2+ fluxes, and insulin secretion. Thus, PHD3 might be a pivotal component of the β cell glucose metabolism machinery in mice by suppressing the use of fatty acids as a primary fuel source during the early phases of metabolic stress.

Authors

Daniela Nasteska, Federica Cuozzo, Katrina Viloria, Elspeth M. Johnson, Alpesh Thakker, Rula Bany Bakar, Rebecca L. Westbrook, Jonathan P. Barlow, Monica Hoang, Jamie W. Joseph, Gareth G. Lavery, Ildem Akerman, James Cantley, Leanne Hodson, Daniel A. Tennant, David J. Hodson

×

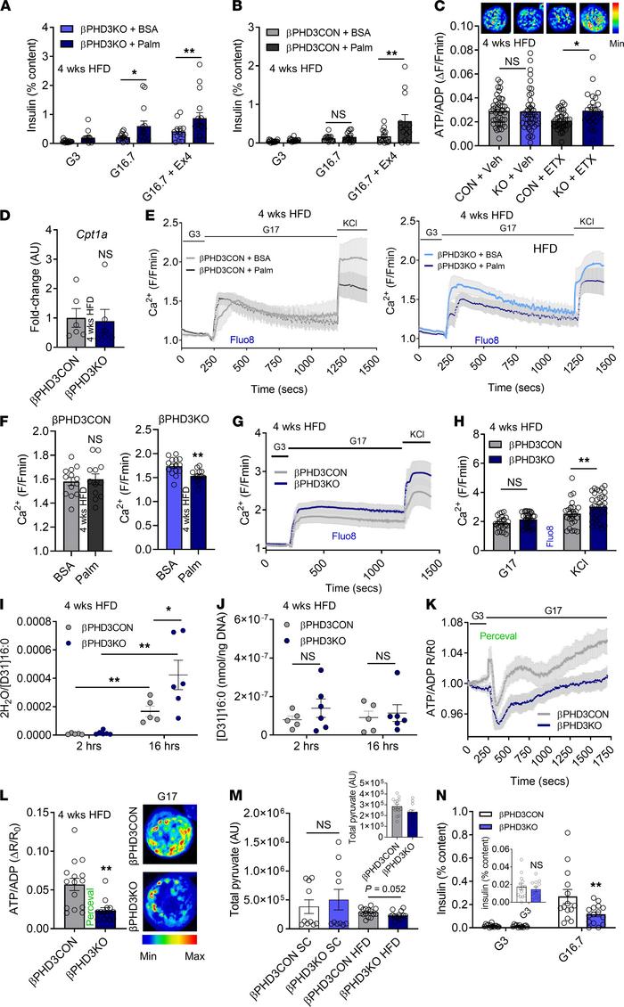
Figure 6

Nutrient preference is altered in βPHD3KO islets during early metabolic stress (4 weeks HFD).

Options: View larger image (or click on image) Download as PowerPoint
Nutrient preference is altered in βPHD3KO islets during early metabolic ...
(A) Palmitate (Palm) enhances glucose-stimulated and Exendin-4–stimulated insulin secretion in βPHD3KO islets (n = 12–17 replicates, 7–9 animals/genotype; 2-way ANOVA, Benjamini-Krieger-Yekutieli 2-stage procedure). (B) Same as for A but showing glucose and Exendin-4 response in βPHD3CON islets (n = 13–17 replicates, 7–9 animals/genotype; 2-way ANOVA, Benjamini- Krieger-Yekutieli 2-stage procedure). (C) Etomoxir (ETX) increases glucose-stimulated ATP/ADP ratio in βPHD3KO islets (representative images show a single islet; n = 27–45 islets, 5–6 animals/genotype; 2-way ANOVA, Sidak’s test). (D) Cpt1a expression is similar in βPHD3CON and βPHD3KO islets (n = 6 animals/genotype; unpaired t test). (E and F) Palmitate impairs Ca2+ responses to glucose in βPHD3KO islets, shown by mean traces (E) and bar graphs (F) (n = 13–15 islets, 2–3 animals/genotype, unpaired t test). (G and H) Glucose-stimulated and KCl-stimulated Ca2+ rises are similar to controls (glucose), or increased (KCl), in βPHD3KO islets, shown by mean traces (G) and a bar graph (H) (n = 26–33 islets, 6 animals/genotype; 2-way ANOVA, Sidak’s test). (I) The 2H2O/D31-palmitate ratio is increased in βPHD3KO islets after 16 hours (n = 5–6 animals/genotype; within genotype: unpaired t test; between genotype: 2-way ANOVA, Sidak’s test). (J) D31-palmitate tracer uptake is similar in βPHD3CON and βPHD3KO islets (n = 5–6 animals/genotype; 2-way ANOVA, Sidak’s test). (K and L) ATP/ADP rises are impaired in βPHD3KO islets, shown by mean traces (K) and bar graph and representative images (L) (single islet shown; n = 13–15 islets, 4 animals/genotype, unpaired t test). (M) Steady-state pyruvate levels are decreased in βPHD3KO islets (n = 11–13 replicates, 5–8 animals/genotype; Mann-Whitney U test). (N) Low glucose preincubation decreases glucose-stimulated insulin secretion in βPHD3KO islets from animals on SC (n = 14–15 replicates, 6 animals/genotype; 2-way ANOVA, Sidak’s test). Data shown are mean ± SEM. *P < 0.05, **P < 0.01, and NS. SC, standard chow; HFD, high-fat diet.

Copyright © 2026 American Society for Clinical Investigation
ISSN 2379-3708

Sign up for email alerts