Go to The Journal of Clinical Investigation
  • About
  • Editors
  • Consulting Editors
  • For authors
  • Publication ethics
  • Publication alerts by email
  • Transfers
  • Advertising
  • Job board
  • Contact
  • Physician-Scientist Development
  • Current issue
  • Past issues
  • By specialty
    • COVID-19
    • Cardiology
    • Immunology
    • Metabolism
    • Nephrology
    • Oncology
    • Pulmonology
    • All ...
  • Videos
  • Collections
    • In-Press Preview
    • Resource and Technical Advances
    • Clinical Research and Public Health
    • Research Letters
    • Editorials
    • Perspectives
    • Physician-Scientist Development
    • Reviews
    • Top read articles

  • Current issue
  • Past issues
  • Specialties
  • In-Press Preview
  • Resource and Technical Advances
  • Clinical Research and Public Health
  • Research Letters
  • Editorials
  • Perspectives
  • Physician-Scientist Development
  • Reviews
  • Top read articles
  • About
  • Editors
  • Consulting Editors
  • For authors
  • Publication ethics
  • Publication alerts by email
  • Transfers
  • Advertising
  • Job board
  • Contact
Contribution of plasma cells and B cells to hidradenitis suppurativa pathogenesis
Johann E. Gudjonsson, Lam C. Tsoi, Feiyang Ma, Allison C. Billi, K.R. van Straalen, A.R.J.V. Vossen, H.H. van der Zee, Paul W. Harms, Rachael Wasikowski, Christine M. Yee, Syed M. Rizvi, Xianying Xing, Enze Xing, Olesya Plazyo, Chang Zeng, Matthew T. Patrick, Margaret M. Lowe, Richard E. Burney, Jeffrey H. Kozlow, Jill R. Cherry-Bukowiec, Yanyun Jiang, Joseph Kirma, Stephan Weidinger, Kelly C. Cushing, Michael D. Rosenblum, Celine Berthier, Amanda S. MacLeod, John J. Voorhees, Fei Wen, J. Michelle Kahlenberg, Emanual Maverakis, Robert L. Modlin, Errol P. Prens
Johann E. Gudjonsson, Lam C. Tsoi, Feiyang Ma, Allison C. Billi, K.R. van Straalen, A.R.J.V. Vossen, H.H. van der Zee, Paul W. Harms, Rachael Wasikowski, Christine M. Yee, Syed M. Rizvi, Xianying Xing, Enze Xing, Olesya Plazyo, Chang Zeng, Matthew T. Patrick, Margaret M. Lowe, Richard E. Burney, Jeffrey H. Kozlow, Jill R. Cherry-Bukowiec, Yanyun Jiang, Joseph Kirma, Stephan Weidinger, Kelly C. Cushing, Michael D. Rosenblum, Celine Berthier, Amanda S. MacLeod, John J. Voorhees, Fei Wen, J. Michelle Kahlenberg, Emanual Maverakis, Robert L. Modlin, Errol P. Prens
View: Text | PDF
Research Article Dermatology Immunology

Contribution of plasma cells and B cells to hidradenitis suppurativa pathogenesis

  • Text
  • PDF
Abstract

Hidradenitis suppurativa (HS) is a debilitating chronic inflammatory skin disease characterized by chronic abscess formation and development of multiple draining sinus tracts in the groin, axillae, and perineum. Using proteomic and transcriptomic approaches, we characterized the inflammatory responses in HS in depth, revealing immune responses centered on IFN-γ, IL-36, and TNF, with lesser contribution from IL-17A. We further identified B cells and plasma cells, with associated increases in immunoglobulin production and complement activation, as pivotal players in HS pathogenesis, with Bruton’s tyrosine kinase (BTK) and spleen tyrosine kinase (SYK) pathway activation as a central signal transduction network in HS. These data provide preclinical evidence to accelerate the path toward clinical trials targeting BTK and SYK signaling in moderate-to-severe HS.

Authors

Johann E. Gudjonsson, Lam C. Tsoi, Feiyang Ma, Allison C. Billi, K.R. van Straalen, A.R.J.V. Vossen, H.H. van der Zee, Paul W. Harms, Rachael Wasikowski, Christine M. Yee, Syed M. Rizvi, Xianying Xing, Enze Xing, Olesya Plazyo, Chang Zeng, Matthew T. Patrick, Margaret M. Lowe, Richard E. Burney, Jeffrey H. Kozlow, Jill R. Cherry-Bukowiec, Yanyun Jiang, Joseph Kirma, Stephan Weidinger, Kelly C. Cushing, Michael D. Rosenblum, Celine Berthier, Amanda S. MacLeod, John J. Voorhees, Fei Wen, J. Michelle Kahlenberg, Emanual Maverakis, Robert L. Modlin, Errol P. Prens

×

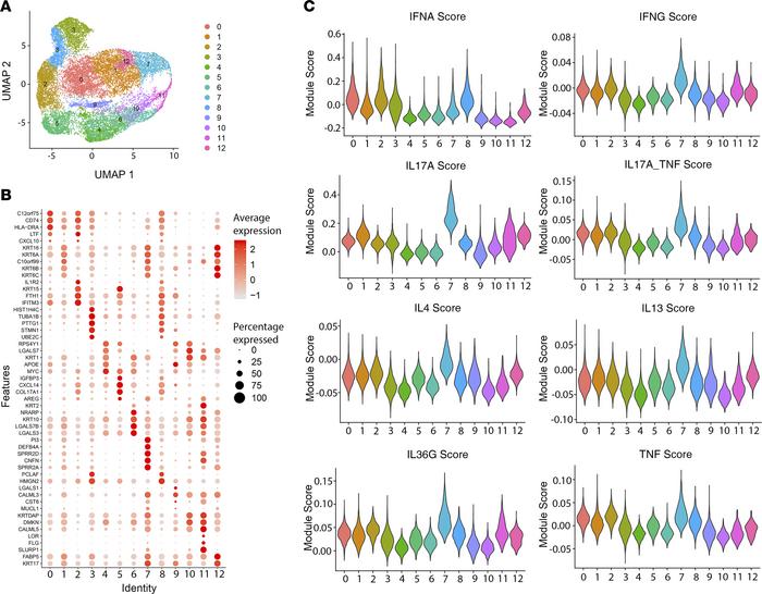
Figure 4

Inflammatory responses in HS keratinocytes have elevated type II IL-17, TNF, and IL-36 responses.

Options: View larger image (or click on image) Download as PowerPoint
Inflammatory responses in HS keratinocytes have elevated type II IL-17, ...
Transcriptomic information was available on 20,587 keratinocytes from HS skin. These were divided into 13 clusters (A). A dot plot showing the top 3 markers for each cluster marked the defining genes for each cluster, although with some overlap between clusters (B). Transcriptomic cytokine responses from several proinflammatory cytokines were used to interrogate each keratinocyte for each particular inflammatory signature, with cluster 7 showing overall the highest and broadest inflammatory signal, but with different specific inflammatory responses having different cluster localization in HS keratinocytes (n = 9) (see Methods) (C).

Copyright © 2026 American Society for Clinical Investigation
ISSN 2379-3708

Sign up for email alerts