Go to The Journal of Clinical Investigation
  • About
  • Editors
  • Consulting Editors
  • For authors
  • Publication ethics
  • Publication alerts by email
  • Transfers
  • Advertising
  • Job board
  • Contact
  • Physician-Scientist Development
  • Current issue
  • Past issues
  • By specialty
    • COVID-19
    • Cardiology
    • Immunology
    • Metabolism
    • Nephrology
    • Oncology
    • Pulmonology
    • All ...
  • Videos
  • Collections
    • In-Press Preview
    • Resource and Technical Advances
    • Clinical Research and Public Health
    • Research Letters
    • Editorials
    • Perspectives
    • Physician-Scientist Development
    • Reviews
    • Top read articles

  • Current issue
  • Past issues
  • Specialties
  • In-Press Preview
  • Resource and Technical Advances
  • Clinical Research and Public Health
  • Research Letters
  • Editorials
  • Perspectives
  • Physician-Scientist Development
  • Reviews
  • Top read articles
  • About
  • Editors
  • Consulting Editors
  • For authors
  • Publication ethics
  • Publication alerts by email
  • Transfers
  • Advertising
  • Job board
  • Contact
ROS-producing immature neutrophils in giant cell arteritis are linked to vascular pathologies
Lihui Wang, Zhichao Ai, Tariq Khoyratty, Kristina Zec, Hayley L. Eames, Erinke van Grinsven, Alison Hudak, Susan Morris, David Ahern, Claudia Monaco, Evgeniy B. Eruslanov, Raashid Luqmani, Irina A. Udalova
Lihui Wang, Zhichao Ai, Tariq Khoyratty, Kristina Zec, Hayley L. Eames, Erinke van Grinsven, Alison Hudak, Susan Morris, David Ahern, Claudia Monaco, Evgeniy B. Eruslanov, Raashid Luqmani, Irina A. Udalova
View: Text | PDF
Research Article Vascular biology

ROS-producing immature neutrophils in giant cell arteritis are linked to vascular pathologies

  • Text
  • PDF
Abstract

Giant cell arteritis (GCA) is a common form of primary systemic vasculitis in adults, with no reliable indicators of prognosis or treatment responses. We used single cell technologies to comprehensively map immune cell populations in the blood of patients with GCA and identified the CD66b+CD15+CD10lo/–CD64– band neutrophils and CD66bhiCD15+CD10lo/–CD64+/bright myelocytes/metamyelocytes to be unequivocally associated with both the clinical phenotype and response to treatment. Immature neutrophils were resistant to apoptosis, remained in the vasculature for a prolonged period of time, interacted with platelets, and extravasated into the tissue surrounding the temporal arteries of patients with GCA. We discovered that immature neutrophils generated high levels of extracellular reactive oxygen species, leading to enhanced protein oxidation and permeability of endothelial barrier in an in vitro coculture system. The same populations were also detected in other systemic vasculitides. These findings link functions of immature neutrophils to disease pathogenesis, establishing a clinical cellular signature of GCA and suggesting different therapeutic approaches in systemic vascular inflammation.

Authors

Lihui Wang, Zhichao Ai, Tariq Khoyratty, Kristina Zec, Hayley L. Eames, Erinke van Grinsven, Alison Hudak, Susan Morris, David Ahern, Claudia Monaco, Evgeniy B. Eruslanov, Raashid Luqmani, Irina A. Udalova

×

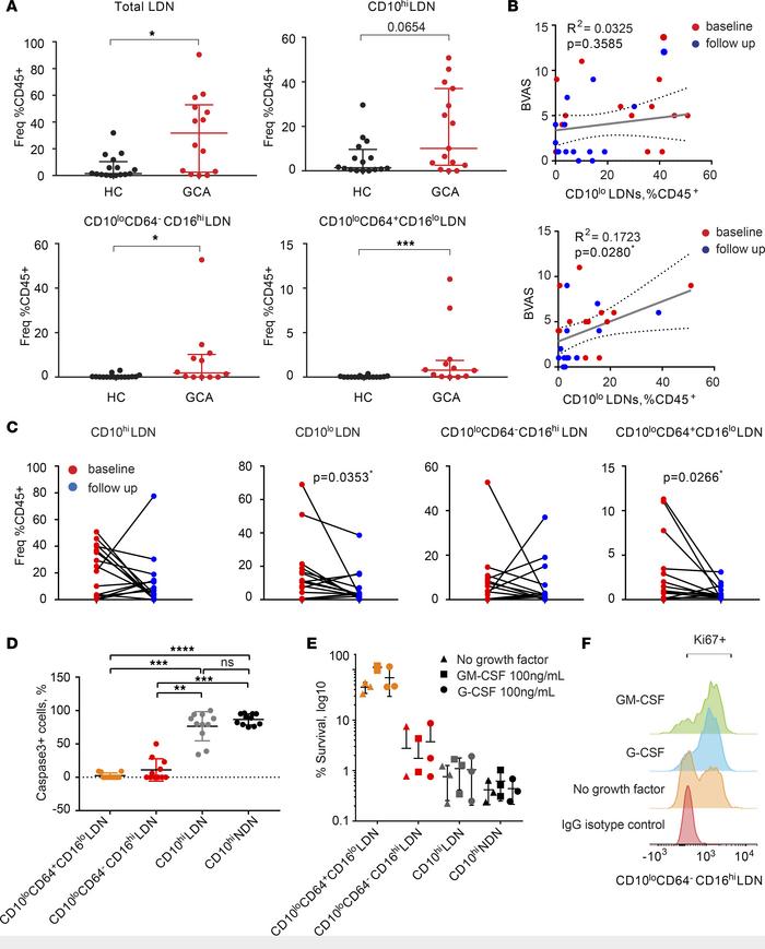
Figure 2

CD10lo LDNs with extended life span are clinically relevant to GCA.

Options: View larger image (or click on image) Download as PowerPoint
CD10lo LDNs with extended life span are clinically relevant to GCA.
(A) ...
(A) Neutrophil population frequency comparison between GCA and HC (GCA, n = 14; HC, n = 16). Unpaired nonparametric Mann-Whitney U test was used for statistical analysis. Data are presented with median ± IQR. (B) Correlation of CD10hi and CD10lo LDNs at baseline and follow-up after a single high-dose prednisolone treatment. Spearman’s correlation coefficient was calculated (baseline, n = 13; follow-up, n = 13). (C) Correlation of neutrophil subset frequency at baseline and follow-up. CD10loCD64+CD16lo and total CD10lo LDNs showed significant negative correlation. A nonparametric paired Wilcoxon test was used for statistical analysis to compare the difference of neutrophil populations between baseline and follow-up measurement within the same patients. (D) The apoptotic rate of immature CD10loCD64–CD16hi and CD10loCD64+CD16lo LDNs was significantly reduced compared with mature CD10hi NDNs and LDNs after 24 hours in vitro culture as evidenced by caspase-3 staining (no growth factor in presence). Quantification of caspase-3–activated cells was performed by counting FITC+ out of the total DAPI+ cells. Three independent experiments were performed on FACS purified neutrophil populations from 3 GCA patients. The quantification was carried out by counting cells from 4–5 fields of a total of 100–200 cells of each population of each donor. Data are presented as mean ± SD. Nonparametric 1-way ANOVA Kruskal-Wallis test was used for statistical analysis. (E) CD10loCD64+CD16lo LDNs could survive up to 5 days in vitro, even without the presence of neutrophil growth factors such as G-CSF and GM-CSF. (F) CD10loCD64+CD16lo LDNs retained the proliferation capacity up to 3 days in culture measured by Ki67 expression, which is associated with cellular proliferation. Histograms from 1 representative GCA donor are shown. Three independent experiments were performed on FACS purified neutrophil populations from 3 GCA patients in E and F. *P ≤ 0.05, **P ≤ 0.01, ***P ≤ 0.001, ****P ≤ 0.0001.

Copyright © 2026 American Society for Clinical Investigation
ISSN 2379-3708

Sign up for email alerts