Go to The Journal of Clinical Investigation
  • About
  • Editors
  • Consulting Editors
  • For authors
  • Publication ethics
  • Publication alerts by email
  • Transfers
  • Advertising
  • Job board
  • Contact
  • Physician-Scientist Development
  • Current issue
  • Past issues
  • By specialty
    • COVID-19
    • Cardiology
    • Immunology
    • Metabolism
    • Nephrology
    • Oncology
    • Pulmonology
    • All ...
  • Videos
  • Collections
    • In-Press Preview
    • Resource and Technical Advances
    • Clinical Research and Public Health
    • Research Letters
    • Editorials
    • Perspectives
    • Physician-Scientist Development
    • Reviews
    • Top read articles

  • Current issue
  • Past issues
  • Specialties
  • In-Press Preview
  • Resource and Technical Advances
  • Clinical Research and Public Health
  • Research Letters
  • Editorials
  • Perspectives
  • Physician-Scientist Development
  • Reviews
  • Top read articles
  • About
  • Editors
  • Consulting Editors
  • For authors
  • Publication ethics
  • Publication alerts by email
  • Transfers
  • Advertising
  • Job board
  • Contact
Bile acid toxicity in Paneth cells contributes to gut dysbiosis induced by high-fat feeding
Hui Zhou, Shi-Yi Zhou, Merritt Gillilland III, Ji-Yao Li, Allen Lee, Jun Gao, Guanpo Zhang, Xianjun Xu, Chung Owyang
Hui Zhou, Shi-Yi Zhou, Merritt Gillilland III, Ji-Yao Li, Allen Lee, Jun Gao, Guanpo Zhang, Xianjun Xu, Chung Owyang
View: Text | PDF
Research Article Gastroenterology

Bile acid toxicity in Paneth cells contributes to gut dysbiosis induced by high-fat feeding

  • Text
  • PDF
Abstract

High-fat feeding (HFF) leads to gut dysbiosis through unclear mechanisms. We hypothesize that bile acids secreted in response to high-fat diets (HFDs) may act on intestinal Paneth cells, leading to gut dysbiosis. We found that HFF resulted in widespread taxonomic shifts in the bacteria of the ileal mucosa, characterized by depletion of Lactobacillus and enrichment of Akkermansia muciniphila, Clostridium XIVa, Ruminococcaceae, and Lachnospiraceae, which were prevented by the bile acid binder cholestyramine. Immunohistochemistry and in situ hybridization studies showed that G protein–coupled bile acid receptor (TGR5) expressed in Paneth cells was upregulated in the rats fed HFD or normal chow supplemented with cholic acid. This was accompanied by decreased lysozyme+ Paneth cells and α-defensin 5 and 6 and increased expression of XBP-1. Pretreatment with ER stress inhibitor 4PBA or with cholestyramine prevented these changes. Ileal explants incubated with deoxycholic acid or cholic acid caused a decrease in α-defensin 5 and 6 and an increase in XBP-1, which was prevented by TGR5 antibody or 4PBA. In conclusion, this is the first demonstration to our knowledge that TGR5 is expressed in Paneth cells. HFF resulted in increased bile acid secretion and upregulation of TGR5 expression in Paneth cells. Bile acid toxicity in Paneth cells contributes to gut dysbiosis induced by HFF.

Authors

Hui Zhou, Shi-Yi Zhou, Merritt Gillilland III, Ji-Yao Li, Allen Lee, Jun Gao, Guanpo Zhang, Xianjun Xu, Chung Owyang

×

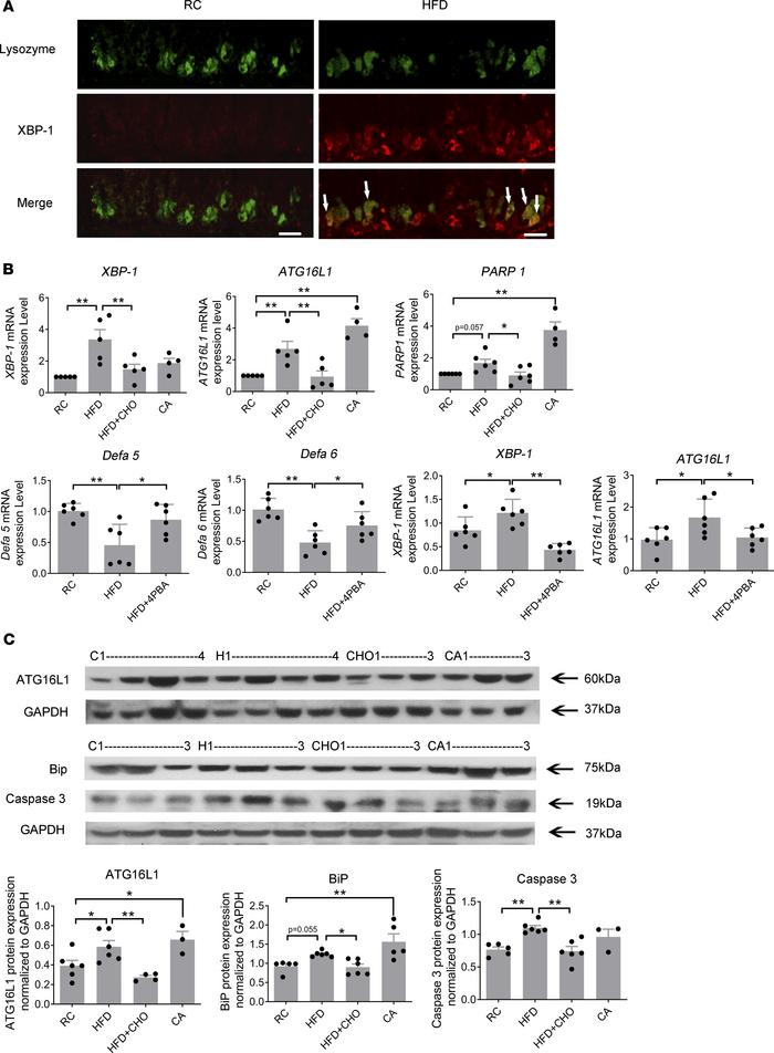
Figure 3

HFD induces protein and gene expression of ER stress, autophagy, and DNA damage.

Options: View larger image (or click on image) Download as PowerPoint
HFD induces protein and gene expression of ER stress, autophagy, and DNA...
(A) Immunocytochemical staining of ileal specimen from rats fed regular chow (RC) or HFD (lysozyme, green; XBP-1 [ER stress marker], red). HFD induces increased expression of XBP-1 in lysozyme+ Paneth cells. Scale bar: 50 μm. (B) High-fat feeding caused an increase in gene expression of XBP-1 and ATG16L1 in the crypts of ileum (n = 5). These increases in XBP-1 and ATG16L1 gene expression were prevented by concurrent oral feeding with cholestyramine (n = 5). Oral feeding with cholic acid caused a similar increase in ATG16L1 and PARP1 gene expression (n = 4–5). HFD induced alteration of α-defensins, autophagy, and ER stress were prevented by an ER stress inhibitor (4BPA) (n = 6). (C) Western blot showing the density of ATG16L1 (autophagy marker), BiP (ER stress marker), and caspase-3 (DNA damage marker) immunoreactive bands at 60 kDa, 75 kDa, and 19 kDa, which were observed in the ileal crypts from rats fed RC. HFD caused a significant increase in ATG16L1 and caspase-3–immunoreactive bands (n = 5–6). Oral feeding with cholic acid caused a similar increase in ATG16L1 and BiP expression (n = 3–6). These increases in BiP, ATG16L1, and caspase-3 expression in response to HFD were prevented by concurrent oral feeding with cholestyramine (n = 4–6). Part of the membrane used for protein expression studies of TGR5 in Figure 1E was used for Western blotting of ATG16L1. Hence, the 2 blots share the same GAPDH. C, RC; H, HFD; CHO, HFD + cholestyramine; CA, cholic acid. P values were determined by 1-way ANOVA. *P < 0.05, **P < 0.01.

Copyright © 2026 American Society for Clinical Investigation
ISSN 2379-3708

Sign up for email alerts