Go to The Journal of Clinical Investigation
  • About
  • Editors
  • Consulting Editors
  • For authors
  • Publication ethics
  • Publication alerts by email
  • Transfers
  • Advertising
  • Job board
  • Contact
  • Physician-Scientist Development
  • Current issue
  • Past issues
  • By specialty
    • COVID-19
    • Cardiology
    • Immunology
    • Metabolism
    • Nephrology
    • Oncology
    • Pulmonology
    • All ...
  • Videos
  • Collections
    • In-Press Preview
    • Resource and Technical Advances
    • Clinical Research and Public Health
    • Research Letters
    • Editorials
    • Perspectives
    • Physician-Scientist Development
    • Reviews
    • Top read articles

  • Current issue
  • Past issues
  • Specialties
  • In-Press Preview
  • Resource and Technical Advances
  • Clinical Research and Public Health
  • Research Letters
  • Editorials
  • Perspectives
  • Physician-Scientist Development
  • Reviews
  • Top read articles
  • About
  • Editors
  • Consulting Editors
  • For authors
  • Publication ethics
  • Publication alerts by email
  • Transfers
  • Advertising
  • Job board
  • Contact
ANGPTL8 has both endocrine and autocrine effects on substrate utilization
Federico Oldoni, Haili Cheng, Serena Banfi, Viktoria Gusarova, Jonathan C. Cohen, Helen H. Hobbs
Federico Oldoni, Haili Cheng, Serena Banfi, Viktoria Gusarova, Jonathan C. Cohen, Helen H. Hobbs
View: Text | PDF
Research Article Endocrinology Metabolism

ANGPTL8 has both endocrine and autocrine effects on substrate utilization

  • Text
  • PDF
Abstract

The angiopoietin-like protein ANGPTL8 (A8) is one of 3 ANGPTLs (A8, A3, A4) that coordinate changes in triglyceride (TG) delivery to tissues by inhibiting lipoprotein lipase (LPL), an enzyme that hydrolyzes TG. Previously we showed that A8, which is expressed in liver and adipose tissue, is required to redirect dietary TG from oxidative to storage tissues following food intake. Here we show that A8 from liver and adipose tissue have different roles in this process. Mice lacking hepatic A8 have no circulating A8, high intravascular LPL activity, low plasma TG levels, and evidence of decreased delivery of dietary lipids to adipose tissue. In contrast, mice lacking A8 in adipose tissue have higher postprandial TG levels and similar intravascular LPL activity and plasma A8 levels and higher levels of plasma TG. Expression of A8, together with A4, in cultured cells reduced A4 secretion and A4-mediated LPL inhibition. Thus, hepatic A8 (with A3) acts in an endocrine fashion to inhibit intravascular LPL in oxidative tissues, whereas A8 in adipose tissue enhances LPL activity by autocrine/paracrine inhibition of A4. These combined actions of A8 ensure that TG stores are rapidly replenished and sufficient energy is available until the next meal.

Authors

Federico Oldoni, Haili Cheng, Serena Banfi, Viktoria Gusarova, Jonathan C. Cohen, Helen H. Hobbs

×

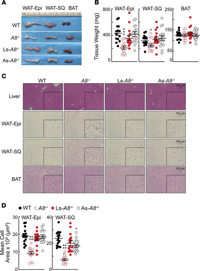
Figure 2

Adipose tissue morphology in chow-fed mice of the indicated genotypes.

Options: View larger image (or click on image) Download as PowerPoint
Adipose tissue morphology in chow-fed mice of the indicated genotypes.
(...
(A) Representative images of WAT and BAT fat pads in age-matched male mice (6/genotype, 11–12 weeks). (B) Mean tissue weights (± SEM) of fat pads from age-matched male mice (n = 4–5/genotype, 9–14 weeks). Data were pooled from 3 independent experiments (n = 14–16/genotype). Values were compared using 2-way ANOVA. (C) Representative H&E staining of tissue sections (n = 6/genotype; 12–13 weeks). Original magnification, ×20; scale bars: 1 mm = 150 μm). (D) Adipocyte size was quantified using ImageJ (NIH): 3 fields/tissue section. Values are shown as means (± SEM) from 3 fields. Groups were compared using 1-way ANOVA with Dunnett’s multiple-comparisons test. *P < 0.05; ***P < 0.001 (B); ****P < 0.0001 (D). WAT, white adipose tissue; -Epi, epididymal; -SQ, subcutaneous; BAT, brown adipose tissue.

Copyright © 2026 American Society for Clinical Investigation
ISSN 2379-3708

Sign up for email alerts