Go to The Journal of Clinical Investigation
  • About
  • Editors
  • Consulting Editors
  • For authors
  • Publication ethics
  • Publication alerts by email
  • Transfers
  • Advertising
  • Job board
  • Contact
  • Physician-Scientist Development
  • Current issue
  • Past issues
  • By specialty
    • COVID-19
    • Cardiology
    • Immunology
    • Metabolism
    • Nephrology
    • Oncology
    • Pulmonology
    • All ...
  • Videos
  • Collections
    • In-Press Preview
    • Resource and Technical Advances
    • Clinical Research and Public Health
    • Research Letters
    • Editorials
    • Perspectives
    • Physician-Scientist Development
    • Reviews
    • Top read articles

  • Current issue
  • Past issues
  • Specialties
  • In-Press Preview
  • Resource and Technical Advances
  • Clinical Research and Public Health
  • Research Letters
  • Editorials
  • Perspectives
  • Physician-Scientist Development
  • Reviews
  • Top read articles
  • About
  • Editors
  • Consulting Editors
  • For authors
  • Publication ethics
  • Publication alerts by email
  • Transfers
  • Advertising
  • Job board
  • Contact
BET bromodomain proteins regulate transcriptional reprogramming in genetic dilated cardiomyopathy
Andrew Antolic, Hiroko Wakimoto, Zhe Jiao, Joshua M. Gorham, Steven R. DePalma, Madeleine E. Lemieux, David A. Conner, Da Young Lee, Jun Qi, Jonathan G. Seidman, James E. Bradner, Jonathan D. Brown, Saptarsi M. Haldar, Christine E. Seidman, Michael A. Burke
Andrew Antolic, Hiroko Wakimoto, Zhe Jiao, Joshua M. Gorham, Steven R. DePalma, Madeleine E. Lemieux, David A. Conner, Da Young Lee, Jun Qi, Jonathan G. Seidman, James E. Bradner, Jonathan D. Brown, Saptarsi M. Haldar, Christine E. Seidman, Michael A. Burke
View: Text | PDF
Research Article Cardiology Inflammation

BET bromodomain proteins regulate transcriptional reprogramming in genetic dilated cardiomyopathy

  • Text
  • PDF
Abstract

The bromodomain and extraterminal (BET) family comprises epigenetic reader proteins that are important regulators of inflammatory and hypertrophic gene expression in the heart. We previously identified the activation of proinflammatory gene networks as a key early driver of dilated cardiomyopathy (DCM) in transgenic mice expressing a mutant form of phospholamban (PLNR9C) — a genetic cause of DCM in humans. We hypothesized that BETs coactivate this inflammatory process, representing a critical node in the progression of DCM. To test this hypothesis, we treated PLNR9C or age-matched WT mice longitudinally with the small molecule BET bromodomain inhibitor JQ1 or vehicle. BET inhibition abrogated adverse cardiac remodeling, reduced cardiac fibrosis, and prolonged survival in PLNR9C mice by inhibiting expression of proinflammatory gene networks at all stages of disease. Specifically, JQ1 had profound effects on proinflammatory gene network expression in cardiac fibroblasts, while having little effect on gene expression in cardiomyocytes. Cardiac fibroblast proliferation was also substantially reduced by JQ1. Mechanistically, we demonstrated that BRD4 serves as a direct and essential regulator of NF-κB–mediated proinflammatory gene expression in cardiac fibroblasts. Suppressing proinflammatory gene expression via BET bromodomain inhibition could be a novel therapeutic strategy for chronic DCM in humans.

Authors

Andrew Antolic, Hiroko Wakimoto, Zhe Jiao, Joshua M. Gorham, Steven R. DePalma, Madeleine E. Lemieux, David A. Conner, Da Young Lee, Jun Qi, Jonathan G. Seidman, James E. Bradner, Jonathan D. Brown, Saptarsi M. Haldar, Christine E. Seidman, Michael A. Burke

×

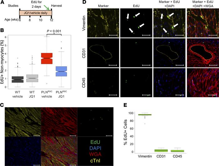
Figure 6

BET inhibition prevents cardiac fibroblast proliferation.

Options: View larger image (or click on image) Download as PowerPoint
BET inhibition prevents cardiac fibroblast proliferation.
(A) Experiment...
(A) Experimental protocol (n = 4 mice/treatment group). (B) PLNR9C vehicle-treated mice had 3.7-fold more proliferating non-myocytes than WT mice. This was substantially reduced by JQ1. Boxes show IQR; notches, SD; whiskers, 1.5× IQR; circles, extreme outliers. Student’s 2-tailed t test. (C) Representative confocal images showing staining for EdU, DAPI, WGA, and cardiac troponin I (cTnI), and merged image. Scale bars: 50 μm. (D) Representative images from a multimarker analysis demonstrating costaining of EdU with vimentin (arrows) but not with CD31 or CD45. Scale bars: 50 μm. (E) Quantification of cells staining for both EdU and lineage-specific marker identified the majority of EdU cells as cardiac fibroblasts. Slides were costained with DAPI and WGA (n = 4/group). Boxes show IQR; whiskers, 1.5× IQR; circles, extreme outliers.

Copyright © 2026 American Society for Clinical Investigation
ISSN 2379-3708

Sign up for email alerts