Go to The Journal of Clinical Investigation
  • About
  • Editors
  • Consulting Editors
  • For authors
  • Publication ethics
  • Publication alerts by email
  • Transfers
  • Advertising
  • Job board
  • Contact
  • Physician-Scientist Development
  • Current issue
  • Past issues
  • By specialty
    • COVID-19
    • Cardiology
    • Immunology
    • Metabolism
    • Nephrology
    • Oncology
    • Pulmonology
    • All ...
  • Videos
  • Collections
    • In-Press Preview
    • Resource and Technical Advances
    • Clinical Research and Public Health
    • Research Letters
    • Editorials
    • Perspectives
    • Physician-Scientist Development
    • Reviews
    • Top read articles

  • Current issue
  • Past issues
  • Specialties
  • In-Press Preview
  • Resource and Technical Advances
  • Clinical Research and Public Health
  • Research Letters
  • Editorials
  • Perspectives
  • Physician-Scientist Development
  • Reviews
  • Top read articles
  • About
  • Editors
  • Consulting Editors
  • For authors
  • Publication ethics
  • Publication alerts by email
  • Transfers
  • Advertising
  • Job board
  • Contact
Fidgetin-like 2 negatively regulates axonal growth and can be targeted to promote functional nerve regeneration
Lisa Baker, Moses Tar, Adam H. Kramer, Guillermo A. Villegas, Rabab A. Charafeddine, Olga Vafaeva, Parimala Nacharaju, Joel Friedman, Kelvin P. Davies, David J. Sharp
Lisa Baker, Moses Tar, Adam H. Kramer, Guillermo A. Villegas, Rabab A. Charafeddine, Olga Vafaeva, Parimala Nacharaju, Joel Friedman, Kelvin P. Davies, David J. Sharp
View: Text | PDF
Research Article Neuroscience Reproductive biology

Fidgetin-like 2 negatively regulates axonal growth and can be targeted to promote functional nerve regeneration

  • Text
  • PDF
Abstract

The microtubule (MT) cytoskeleton plays a critical role in axon growth and guidance. Here, we identify the MT-severing enzyme fidgetin-like 2 (FL2) as a negative regulator of axon regeneration and a therapeutic target for promoting nerve regeneration after injury. Genetic knockout of FL2 in cultured adult dorsal root ganglion neurons resulted in longer axons and attenuated growth cone retraction in response to inhibitory molecules. Given the axonal growth-promoting effects of FL2 depletion in vitro, we tested whether FL2 could be targeted to promote regeneration in a rodent model of cavernous nerve (CN) injury. The CNs are parasympathetic nerves that regulate blood flow to the penis, which are commonly damaged during radical prostatectomy (RP), resulting in erectile dysfunction (ED). Application of FL2-siRNA after CN injury significantly enhanced functional nerve recovery. Remarkably, following bilateral nerve transection, visible and functional nerve regeneration was observed in 7 out of 8 animals treated with FL2-siRNA, while no control-treated animals exhibited regeneration. These studies identify FL2 as a promising therapeutic target for enhancing regeneration after peripheral nerve injury and for mitigating neurogenic ED after RP — a condition for which, at present, only poor treatment options exist.

Authors

Lisa Baker, Moses Tar, Adam H. Kramer, Guillermo A. Villegas, Rabab A. Charafeddine, Olga Vafaeva, Parimala Nacharaju, Joel Friedman, Kelvin P. Davies, David J. Sharp

×

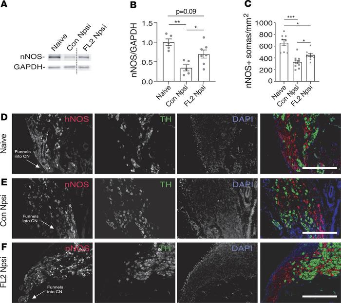
Figure 5

FL2-npsi–treated nerves had increased nNOS in the penis shaft and an increased density of nitrergic neurons in the caudal MPG 4 weeks after CN crush.

Options: View larger image (or click on image) Download as PowerPoint
FL2-npsi–treated nerves had increased nNOS in the penis shaft and an inc...
(A) Representative lanes from Western blot of penile shaft samples from naive animals and from rats 4 weeks after 4-minute CN crush and treatment with control- or FL2-npsi, probed for nNOS and GAPDH (line divides noncontiguous lanes on the same blot). (B) Relative levels of nNOS in the penile shaft analyzed by Western blot and normalized to GAPDH, 4 weeks after CN crush and treatment with FL2- or control-npsi (naive: 1.0 ± 0.09, n = 5; Con Npsi: 0.35 ± 0.08, n = 5; FL2 Npsi: 0.70 ± 0.10, n = 7). One-way ANOVA with Tukey’s correction. (C) Average density of nNOS+ somas proximal to the CN in naive and control- and FL2-npsi–treated animals 4 weeks after CN crush (naive: 655.2 ± 15.8; Con Npsi: 335.4 ± 34.7; FL2 Npsi: 451.7 ± 30.9). Mean ± SEM; *P < 0.05, **P < 0.01, ***P < 0.001; Brown-Forsythe and Welch’s ANOVA with Dunnett’s T3 correction. Eight to 10 sections from 3–4 MPG analyzed per treatment group. (D–F) Images of longitudinal sections of MPG proximal to the CN from a naive animal (D) and from animals 4 weeks after CN crush and treatment with control-npsi (E) or FL2-npsi (F) stained for nNOS to label nitrergic neurons and tyrosine hydroxylase as a counterstain to label sympathetic noradrenergic neurons and DAPI (scale bar: 0.5 mm).

Copyright © 2026 American Society for Clinical Investigation
ISSN 2379-3708

Sign up for email alerts