Go to The Journal of Clinical Investigation
  • About
  • Editors
  • Consulting Editors
  • For authors
  • Publication ethics
  • Publication alerts by email
  • Transfers
  • Advertising
  • Job board
  • Contact
  • Physician-Scientist Development
  • Current issue
  • Past issues
  • By specialty
    • COVID-19
    • Cardiology
    • Immunology
    • Metabolism
    • Nephrology
    • Oncology
    • Pulmonology
    • All ...
  • Videos
  • Collections
    • In-Press Preview
    • Resource and Technical Advances
    • Clinical Research and Public Health
    • Research Letters
    • Editorials
    • Perspectives
    • Physician-Scientist Development
    • Reviews
    • Top read articles

  • Current issue
  • Past issues
  • Specialties
  • In-Press Preview
  • Resource and Technical Advances
  • Clinical Research and Public Health
  • Research Letters
  • Editorials
  • Perspectives
  • Physician-Scientist Development
  • Reviews
  • Top read articles
  • About
  • Editors
  • Consulting Editors
  • For authors
  • Publication ethics
  • Publication alerts by email
  • Transfers
  • Advertising
  • Job board
  • Contact
Selective targeting of KRAS-driven lung tumorigenesis via unresolved ER stress
Iwao Shimomura, Naoaki Watanabe, Tomofumi Yamamoto, Minami Kumazaki, Yuji Tada, Koichiro Tatsumi, Takahiro Ochiya, Yusuke Yamamoto
Iwao Shimomura, Naoaki Watanabe, Tomofumi Yamamoto, Minami Kumazaki, Yuji Tada, Koichiro Tatsumi, Takahiro Ochiya, Yusuke Yamamoto
View: Text | PDF
Research Article Cell biology Oncology

Selective targeting of KRAS-driven lung tumorigenesis via unresolved ER stress

  • Text
  • PDF
Abstract

Lung cancer with oncogenic KRAS makes up a significant proportion of lung cancers and is accompanied by a poor prognosis. Recent advances in understanding the molecular pathogenesis of lung cancer with oncogenic KRAS have enabled the development of drugs, yet mutated KRAS remains undruggable. We performed small-molecule library screening and identified verteporfin, a yes-associated protein 1 (YAP1) inhibitor; verteporfin treatment markedly reduced cell viability in KRAS-mutant lung cancer cells in vitro and suppressed KRAS-driven lung tumorigenesis in vivo. Comparative functional analysis of verteporfin treatment and YAP1 knockdown with siRNA revealed that the cytotoxic effect of verteporfin was at least partially independent of YAP1 inhibition. A whole-transcriptome approach revealed the distinct expression profiles in KRAS-mutant lung cancer cells between verteporfin treatment and YAP1 knockdown and identified the selective involvement of the ER stress pathway in the effects of verteporfin treatment in KRAS-mutant lung cancer, leading to apoptotic cell death. These data provide novel insight to uncover vulnerabilities in KRAS-driven lung tumorigenesis.

Authors

Iwao Shimomura, Naoaki Watanabe, Tomofumi Yamamoto, Minami Kumazaki, Yuji Tada, Koichiro Tatsumi, Takahiro Ochiya, Yusuke Yamamoto

×

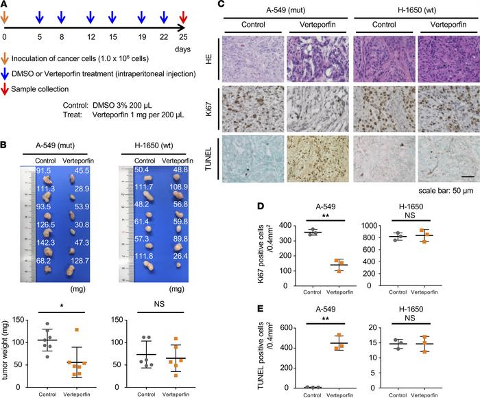
Figure 2

Verteporfin exerts apoptotic effects in KRAS-mutant cells in vivo.

Options: View larger image (or click on image) Download as PowerPoint
Verteporfin exerts apoptotic effects in KRAS-mutant cells in vivo.
(A) S...
(A) Schematic timeline of the animal study. (B) Representative pictures of tumors harvested from KRAS-mutant xenograft mice and WT xenograft mice. Tumor weight was measured at the time of sample collection. The values are the mean ± SD (n = 6). Statistical significance was determined using an unpaired 2-tailed Student’s t test. *, P < 0.05. (C) Representative histology of H&E-stained sections, Ki67-stained sections, and TUNEL-stained sections of tumors from KRAS-mutant xenograft mice and WT mice. Quantification of the percentage of Ki67-positive (D) and percentage of TUNEL-positive (E) cells. The values are the mean ± SD (n = 3). Statistical significance was determined using an unpaired 2-tailed Student’s t test. **, P < 0.01.

Copyright © 2026 American Society for Clinical Investigation
ISSN 2379-3708

Sign up for email alerts