Go to The Journal of Clinical Investigation
  • About
  • Editors
  • Consulting Editors
  • For authors
  • Publication ethics
  • Publication alerts by email
  • Transfers
  • Advertising
  • Job board
  • Contact
  • Physician-Scientist Development
  • Current issue
  • Past issues
  • By specialty
    • COVID-19
    • Cardiology
    • Immunology
    • Metabolism
    • Nephrology
    • Oncology
    • Pulmonology
    • All ...
  • Videos
  • Collections
    • In-Press Preview
    • Resource and Technical Advances
    • Clinical Research and Public Health
    • Research Letters
    • Editorials
    • Perspectives
    • Physician-Scientist Development
    • Reviews
    • Top read articles

  • Current issue
  • Past issues
  • Specialties
  • In-Press Preview
  • Resource and Technical Advances
  • Clinical Research and Public Health
  • Research Letters
  • Editorials
  • Perspectives
  • Physician-Scientist Development
  • Reviews
  • Top read articles
  • About
  • Editors
  • Consulting Editors
  • For authors
  • Publication ethics
  • Publication alerts by email
  • Transfers
  • Advertising
  • Job board
  • Contact
The cellular basis of protease-activated receptor 2–evoked mechanical and affective pain
Shayne N. Hassler, Moeno Kume, Juliet M. Mwirigi, Ayesha Ahmad, Stephanie Shiers, Andi Wangzhou, Pradipta R. Ray, Serge N. Belugin, Dhananjay K. Naik, Michael D. Burton, Josef Vagner, Scott Boitano, Armen N. Akopian, Gregory Dussor, Theodore J. Price
Shayne N. Hassler, Moeno Kume, Juliet M. Mwirigi, Ayesha Ahmad, Stephanie Shiers, Andi Wangzhou, Pradipta R. Ray, Serge N. Belugin, Dhananjay K. Naik, Michael D. Burton, Josef Vagner, Scott Boitano, Armen N. Akopian, Gregory Dussor, Theodore J. Price
View: Text | PDF
Research Article Neuroscience

The cellular basis of protease-activated receptor 2–evoked mechanical and affective pain

  • Text
  • PDF
Abstract

Protease-activated receptor 2 (PAR2) has long been implicated in inflammatory and visceral pain, but the cellular basis of PAR2-evoked pain has not been delineated. Although PAR2-evoked pain has been attributed to sensory neuron expression, RNA-sequencing experiments show ambiguous F2rl1 mRNA detection. Moreover, many pharmacological tools for PAR2 are nonspecific, acting also on the Mas-related GPCR family (Mrg) that are highly enriched in sensory neurons. We sought to clarify the cellular basis of PAR2-evoked pain. We developed a PAR2–conditional knockout mouse and specifically deleted PAR2 in all sensory neurons using the PirtCre mouse line. Our behavioral findings show that PAR2 agonist–evoked mechanical hyperalgesia and facial grimacing, but not thermal hyperalgesia, are dependent on PAR2 expression in sensory neurons that project to the hind paw in male and female mice. F2rl1 mRNA is expressed in a discrete population (~4%) of mostly small-diameter sensory neurons that coexpress the Nppb and IL31ra genes. This cell population has been implicated in itch, but our work shows that PAR2 activation in these cells causes clear pain-related behaviors from the skin. Our findings show that a discrete population of DRG sensory neurons mediate PAR2-evoked pain.

Authors

Shayne N. Hassler, Moeno Kume, Juliet M. Mwirigi, Ayesha Ahmad, Stephanie Shiers, Andi Wangzhou, Pradipta R. Ray, Serge N. Belugin, Dhananjay K. Naik, Michael D. Burton, Josef Vagner, Scott Boitano, Armen N. Akopian, Gregory Dussor, Theodore J. Price

×

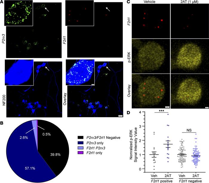
Figure 4

2AT-evoked increased phosphorylated ERK signal intensity is specific for F2rl1-expressing neurons.

Options: View larger image (or click on image) Download as PowerPoint
2AT-evoked increased phosphorylated ERK signal intensity is specific for...
Primary mouse DRG cultures were prepared for RNAscope in situ hybridization and immunocytochemistry. (A) Representative original magnification ×40 images of P2rx3 and F2rl1 mRNA and Neurofilament 200 (NF200) protein signal of cultured DRG neurons from WT mice. White arrows indicate a neuron positive for F2rl1 mRNA signal. Smaller image panels display zoomed-in images of the indicated single neuron. Scale bar: 20 μm. Zoomed-in image scale bar: 2 μm. (B) Pie chart illustrating the percentage distribution of neuronal F2rl1 and P2rx3 expression in vitro. About 3%–4% of primary cultured DRG neurons are F2rl1+, almost all of which are also P2rx3+. (C) Representative images of F2rl1 mRNA signal and phosphorylated ERK (p-ERK) immunolabeling in cultured DRG neurons from WT mice after treatment with vehicle or 2AT (1 μM) for 10 minutes. Scale bar: 2 μm. F2rl1+ DRG neurons treated with 2AT show increased p-ERK signal when compared with vehicle treatment. (D) Signal intensity of p-ERK increased markedly in F2rl1+ neurons after treatment with 2AT (1 μM) when compared with the vehicle treatment group. No significant difference in p-ERK signal intensity is seen between vehicle- and 2AT-treated groups in the F2rl1– neurons. p-ERK signal was quantified through mean gray intensity value and normalized to the average p-ERK signal intensity value for the vehicle treatment groups. n = 15 and n = 16 for F2rl1+ neurons treated with vehicle or 2AT, respectively. n = 88 for both vehicle and 2AT treatment groups in F2rl1– neurons. Data represent mean ± SEM. One-way ANOVA with Bonferroni’s multiple comparisons (D) ***P < 0.001.

Copyright © 2025 American Society for Clinical Investigation
ISSN 2379-3708

Sign up for email alerts