Go to The Journal of Clinical Investigation
  • About
  • Editors
  • Consulting Editors
  • For authors
  • Publication ethics
  • Publication alerts by email
  • Transfers
  • Advertising
  • Job board
  • Contact
  • Physician-Scientist Development
  • Current issue
  • Past issues
  • By specialty
    • COVID-19
    • Cardiology
    • Immunology
    • Metabolism
    • Nephrology
    • Oncology
    • Pulmonology
    • All ...
  • Videos
  • Collections
    • In-Press Preview
    • Resource and Technical Advances
    • Clinical Research and Public Health
    • Research Letters
    • Editorials
    • Perspectives
    • Physician-Scientist Development
    • Reviews
    • Top read articles

  • Current issue
  • Past issues
  • Specialties
  • In-Press Preview
  • Resource and Technical Advances
  • Clinical Research and Public Health
  • Research Letters
  • Editorials
  • Perspectives
  • Physician-Scientist Development
  • Reviews
  • Top read articles
  • About
  • Editors
  • Consulting Editors
  • For authors
  • Publication ethics
  • Publication alerts by email
  • Transfers
  • Advertising
  • Job board
  • Contact
Loss of Glp2r signaling activates hepatic stellate cells and exacerbates diet-induced steatohepatitis in mice
Shai Fuchs, … , Dianne Matthews, Daniel J. Drucker
Shai Fuchs, … , Dianne Matthews, Daniel J. Drucker
Published March 19, 2020
Citation Information: JCI Insight. 2020;5(8):e136907. https://doi.org/10.1172/jci.insight.136907.
View: Text | PDF
Research Article Endocrinology Metabolism

Loss of Glp2r signaling activates hepatic stellate cells and exacerbates diet-induced steatohepatitis in mice

  • Text
  • PDF
Abstract

A glucagon-like peptide-2 (GLP-2) analog is used in individuals with intestinal failure who are at risk for liver disease, yet the hepatic actions of GLP-2 are not understood. Treatment of high-fat diet–fed (HFD-fed) mice with GLP-2 did not modify the development of hepatosteatosis or hepatic inflammation. In contrast, Glp2r–/– mice exhibited increased hepatic lipid accumulation, deterioration in glucose tolerance, and upregulation of biomarkers of hepatic inflammation. Both mouse and human liver expressed the canonical GLP-2 receptor (GLP-2R), and hepatic Glp2r expression was upregulated in mice with hepatosteatosis. Cell fractionation localized the Glp2r to hepatic stellate cells (HSCs), and markers of HSC activation and fibrosis were increased in livers of Glp2r–/– mice. Moreover, GLP-2 directly modulated gene expression in isolated HSCs ex vivo. Taken together, these findings define an essential role for the GLP-2R in hepatic adaptation to nutrient excess and unveil a gut hormone-HSC axis, linking GLP-2R signaling to control of HSC activation.

Authors

Shai Fuchs, Bernardo Yusta, Laurie L. Baggio, Elodie M. Varin, Dianne Matthews, Daniel J. Drucker

×

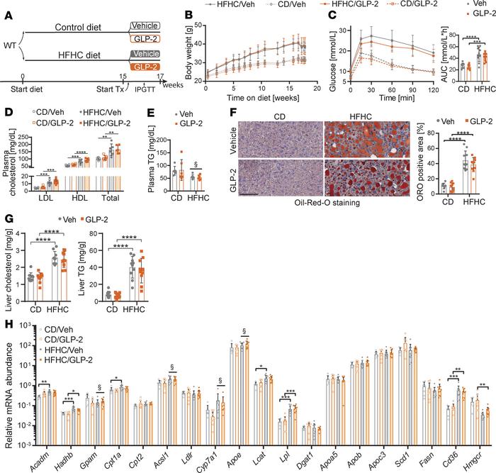
Figure 1

GLP-2 treatment does not alter glucose and lipid metabolism in HFHC diet–fed mice.

Options: View larger image (or click on image) Download as PowerPoint
GLP-2 treatment does not alter glucose and lipid metabolism in HFHC diet...
Metabolic endpoints in mice with diet-induced NAFLD treated with GLP-2. (A) Seven- to eight-week-old WT male mice were allocated to HFHC or control diet (CD) for 17 weeks and then treated with h[Gly2]GLP-2 (0.1 mg/kg BID) or vehicle for the last 11 days on diet (n = 9–10 per group for all panels). (B) Body weight gain. (C) i.p. glucose tolerance in 5- to 6-hour fasted mice after 5 days of GLP-2 or vehicle and area under curve (AUC) 0–120 minutes. (D and E) Plasma lipids at the end of study. TG, triglycerides. (F) Representative Oil Red O staining of liver sections (scale bar: 100 μm) and quantification of Oil Red O–positive staining in liver. (G) Hepatic cholesterol and TG content. (H) Hepatic mRNA abundance, relative to Ppia, of genes relevant to lipid metabolism pathways. Data are presented as the mean ± SD. *P < 0.05, **P < 0.01, ***P < 0.001, ****P < 0.0001, §P < 0.05, significant effect of diet on total variance, using 2-way ANOVA with Tukey correction for multiple comparisons.

Copyright © 2025 American Society for Clinical Investigation
ISSN 2379-3708

Sign up for email alerts