Go to The Journal of Clinical Investigation
  • About
  • Editors
  • Consulting Editors
  • For authors
  • Publication ethics
  • Publication alerts by email
  • Transfers
  • Advertising
  • Job board
  • Contact
  • Physician-Scientist Development
  • Current issue
  • Past issues
  • By specialty
    • COVID-19
    • Cardiology
    • Immunology
    • Metabolism
    • Nephrology
    • Oncology
    • Pulmonology
    • All ...
  • Videos
  • Collections
    • In-Press Preview
    • Resource and Technical Advances
    • Clinical Research and Public Health
    • Research Letters
    • Editorials
    • Perspectives
    • Physician-Scientist Development
    • Reviews
    • Top read articles

  • Current issue
  • Past issues
  • Specialties
  • In-Press Preview
  • Resource and Technical Advances
  • Clinical Research and Public Health
  • Research Letters
  • Editorials
  • Perspectives
  • Physician-Scientist Development
  • Reviews
  • Top read articles
  • About
  • Editors
  • Consulting Editors
  • For authors
  • Publication ethics
  • Publication alerts by email
  • Transfers
  • Advertising
  • Job board
  • Contact
GPx3 dysregulation impacts adipose tissue insulin receptor expression and sensitivity
Robert Hauffe, Vanessa Stein, Chantal Chudoba, Tanina Flore, Michaela Rath, Katrin Ritter, Mareike Schell, Kristina Wardelmann, Stefanie Deubel, Johannes Florian Kopp, Maria Schwarz, Kai Kappert, Matthias Blüher, Tanja Schwerdtle, Anna P. Kipp, André Kleinridders
Robert Hauffe, Vanessa Stein, Chantal Chudoba, Tanina Flore, Michaela Rath, Katrin Ritter, Mareike Schell, Kristina Wardelmann, Stefanie Deubel, Johannes Florian Kopp, Maria Schwarz, Kai Kappert, Matthias Blüher, Tanja Schwerdtle, Anna P. Kipp, André Kleinridders
View: Text | PDF
Research Article Endocrinology Metabolism

GPx3 dysregulation impacts adipose tissue insulin receptor expression and sensitivity

  • Text
  • PDF
Abstract

Insulin receptor signaling is crucial for white adipose tissue (WAT) function. Consequently, lack of insulin receptor (IR) in WAT results in a diabetes-like phenotype. Yet, causes for IR downregulation in WAT of patients with diabetes are not well understood. By using multiple mouse models of obesity and insulin resistance, we identify a common downregulation of IR with a reduction of mRNA expression of selenoproteins Txnrd3, Sephs2, and Gpx3 in gonadal adipose tissue. Consistently, GPX3 is also decreased in adipose tissue of insulin-resistant and obese patients. Inducing Gpx3 expression via selenite treatment enhances IR expression via activation of the transcription factor Sp1 in 3T3-L1 preadipocytes and improves adipocyte differentiation and function. Feeding mice a selenium-enriched high-fat diet alleviates diet-induced insulin resistance with increased insulin sensitivity, decreased tissue inflammation, and elevated IR expression in WAT. Again, IR expression correlated positively with Gpx3 expression, a phenotype that is also conserved in humans. Consequently, decreasing GPx3 using siRNA technique reduced IR expression and insulin sensitivity in 3T3-L1 preadipocytes. Overall, our data identify GPx3 as a potentially novel regulator of IR expression and insulin sensitivity in adipose tissue.

Authors

Robert Hauffe, Vanessa Stein, Chantal Chudoba, Tanina Flore, Michaela Rath, Katrin Ritter, Mareike Schell, Kristina Wardelmann, Stefanie Deubel, Johannes Florian Kopp, Maria Schwarz, Kai Kappert, Matthias Blüher, Tanja Schwerdtle, Anna P. Kipp, André Kleinridders

×

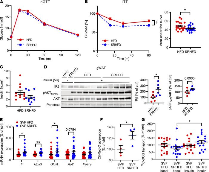
Figure 6

Selenite supplementation in diet-induced obesity attenuates insulin resistance.

Options: View larger image (or click on image) Download as PowerPoint
Selenite supplementation in diet-induced obesity attenuates insulin resi...
(A) Blood glucose levels during an oGTT of mice fed either HFD or SRHFD (n = 12). (B) (Left) Blood glucose levels and (right) calculated area under the curve during an intraperitoneal ITT of mice fed either HFD or SRHFD (n = 21). (C) Plasma insulin levels in mice fed either HFD or SRHFD (n = 12). (D) Phosphorylation levels, protein expression, and densitometric analysis of members of the insulin signaling pathway in epigonadal WAT after bolus injection of 5 U insulin into the vena cava. (E) Expression profile of adipocyte markers and Gpx3 of differentiated SVF-derived adipocytes from HFD- or SRHFD-fed mice (n = 16). (F) Oil Red O quantification of differentiated SVF-derived adipocytes from HFD- or SRHFD-fed mice (n = 4). (G) 14C-DOG uptake in differentiated SVF-derived adipocytes from HFD- or SRHFD-fed mice (n = 16). *P < 0.05, and **P < 0.01 after 2-tailed Student’s t test. #P < 0.05 after 2-way ANOVA. All data are presented as mean ± SEM.

Copyright © 2026 American Society for Clinical Investigation
ISSN 2379-3708

Sign up for email alerts