Go to The Journal of Clinical Investigation
  • About
  • Editors
  • Consulting Editors
  • For authors
  • Publication ethics
  • Publication alerts by email
  • Transfers
  • Advertising
  • Job board
  • Contact
  • Physician-Scientist Development
  • Current issue
  • Past issues
  • By specialty
    • COVID-19
    • Cardiology
    • Immunology
    • Metabolism
    • Nephrology
    • Oncology
    • Pulmonology
    • All ...
  • Videos
  • Collections
    • In-Press Preview
    • Resource and Technical Advances
    • Clinical Research and Public Health
    • Research Letters
    • Editorials
    • Perspectives
    • Physician-Scientist Development
    • Reviews
    • Top read articles

  • Current issue
  • Past issues
  • Specialties
  • In-Press Preview
  • Resource and Technical Advances
  • Clinical Research and Public Health
  • Research Letters
  • Editorials
  • Perspectives
  • Physician-Scientist Development
  • Reviews
  • Top read articles
  • About
  • Editors
  • Consulting Editors
  • For authors
  • Publication ethics
  • Publication alerts by email
  • Transfers
  • Advertising
  • Job board
  • Contact
Nna1 gene deficiency triggers Purkinje neuron death by tubulin hyperglutamylation and ER dysfunction
Jianxue Li, … , Wadih Arap, Richard L. Sidman
Jianxue Li, … , Wadih Arap, Richard L. Sidman
Published October 2, 2020
Citation Information: JCI Insight. 2020;5(19):e136078. https://doi.org/10.1172/jci.insight.136078.
View: Text | PDF
Research Article Neuroscience

Nna1 gene deficiency triggers Purkinje neuron death by tubulin hyperglutamylation and ER dysfunction

  • Text
  • PDF
Abstract

Posttranslational glutamylation/deglutamylation balance in tubulins influences dendritic maturation and neuronal survival of cerebellar Purkinje neurons (PNs). PNs and some additional neuronal types degenerate in several spontaneous, independently occurring Purkinje cell degeneration (pcd) mice featuring mutant neuronal nuclear protein induced by axotomy (Nna1), a deglutamylase gene. This defective deglutamylase allows glutamylases to form hyperglutamylated tubulins. In pcd, all PNs die during postnatal “adolescence.” Neurons in some additional brain regions also die, mostly later than PNs. We show in laser capture microdissected single PNs, in cerebellar granule cell neuronal clusters, and in dissected hippocampus and substantia nigra that deglutamase mRNA and protein were virtually absent before pcd PNs degenerated, whereas glutaminase mRNA and protein remained normal. Hyperglutamylated microtubules and dimeric tubulins accumulated in pcd PNs and were involved in pcd PN death by glutamylase/deglutamylase imbalance. Importantly, treatment with a microtubule depolymerizer corrected the glutamylation/deglutamylation ratio, increasing PN survival. Further, before onset of neuronal death, pcd PNs displayed prominent basal polylisosomal masses rich in ER. We propose a “seesaw” metamorphic model summarizing mutant Nna1-induced tubulin hyperglutamylation, the pcd’s PN phenotype, and report that the neuronal disorder involved ER stress, unfolded protein response, and protein synthesis inhibition preceding PN death by apoptosis/necroptosis.

Authors

Jianxue Li, Evan Y. Snyder, Fenny H.F. Tang, Renata Pasqualini, Wadih Arap, Richard L. Sidman

×

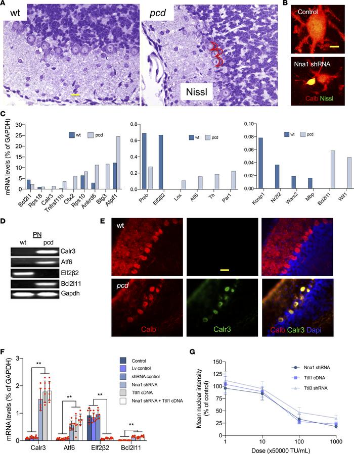
Figure 4

ER stress and protein synthesis inhibition.

Options: View larger image (or click on image) Download as PowerPoint
ER stress and protein synthesis inhibition.
(A) Images of Nissl-stained ...
(A) Images of Nissl-stained cerebellar cortices show cytoplasmic basal polyribosome mass (inside red meniscus in the right panel) in P15 pcd. Scale bar: 15 μm. (B) Nna1 shRNA induced abnormal polyribosomes (yellow), based on superimposed Nissl staining (green) and Calb (red) in cultured PNs. Scale bar: 15 μm. (C) Major changes of several mRNAs in P20 pcd PNs. (D) Increased ER stress markers (Calr3, Atf6, and Bcl2L11, an apoptotic initiator), and decreased protein synthesis initiator (Elf2β2) in P20 pcd PNs. (E) Cerebellar cortex images confirm the large increase of Calr3 (green) in P20 pcd PNs. Calb (red) PNs, DAPI (blue) cell nuclei. Scale bar: 15 μm. (F) Several markers show increased Calr3, Atf6, and Bcl2L11, plus decreased Elf2β2 in PN cultures given Nna1 shRNA (decreased deglutamylase), Ttll1 cDNA, or combined Nna1 shRNA plus Ttll1 cDNA (increased glutamylase). Dot pots with mean ± SD, n = 6; 1-way ANOVA, experimental (Nna1 shDNA, Ttll1 cDNA, and Nna1 shRNA plus Ttll1 cDNA) groups compared with control group, **P < 0.01; no statistical difference among experimental groups or among control, Lv control, and shRNA control groups. (G) Protein synthesis curves show concentration-dependent decreases in PN cultures given Nna1 shRNA, Ttll1 cDNA, or Ttll3 shRNA (decreased glycylase shown as percentage of controls). There were no significant differences among Nna1 shRNA, Ttll1 cDNA, and Ttll3 shRNA treatments. pcd, Purkinje cell degeneration; Nna1, neuronal nuclear protein induced by axotomy; PNs, Purkinje neurons; Calr3, calreticulin 3; Aft6, activating transcription factor 6; Bcl2L11, Elf2β2, eukaryotic initiator 2β2; B cell lymphoma 2–like protein 11; Ttll1, tubulin tyrosine ligase–like 1.

Copyright © 2025 American Society for Clinical Investigation
ISSN 2379-3708

Sign up for email alerts