Go to The Journal of Clinical Investigation
  • About
  • Editors
  • Consulting Editors
  • For authors
  • Publication ethics
  • Publication alerts by email
  • Transfers
  • Advertising
  • Job board
  • Contact
  • Physician-Scientist Development
  • Current issue
  • Past issues
  • By specialty
    • COVID-19
    • Cardiology
    • Immunology
    • Metabolism
    • Nephrology
    • Oncology
    • Pulmonology
    • All ...
  • Videos
  • Collections
    • In-Press Preview
    • Resource and Technical Advances
    • Clinical Research and Public Health
    • Research Letters
    • Editorials
    • Perspectives
    • Physician-Scientist Development
    • Reviews
    • Top read articles

  • Current issue
  • Past issues
  • Specialties
  • In-Press Preview
  • Resource and Technical Advances
  • Clinical Research and Public Health
  • Research Letters
  • Editorials
  • Perspectives
  • Physician-Scientist Development
  • Reviews
  • Top read articles
  • About
  • Editors
  • Consulting Editors
  • For authors
  • Publication ethics
  • Publication alerts by email
  • Transfers
  • Advertising
  • Job board
  • Contact
Bone marrow Tregs mediate stromal cell function and support hematopoiesis via IL-10
Virginia Camacho, Victoria R. Matkins, Sweta B. Patel, Jeremie M. Lever, Zhengqin Yang, Li Ying, Ashley E. Landuyt, Emma C. Dean, James F. George, Henry Yang, Paul Brent Ferrell, Craig L. Maynard, Casey T. Weaver, Heth R. Turnquist, Robert S. Welner
Virginia Camacho, Victoria R. Matkins, Sweta B. Patel, Jeremie M. Lever, Zhengqin Yang, Li Ying, Ashley E. Landuyt, Emma C. Dean, James F. George, Henry Yang, Paul Brent Ferrell, Craig L. Maynard, Casey T. Weaver, Heth R. Turnquist, Robert S. Welner
View: Text | PDF
Research Article Hematology Immunology

Bone marrow Tregs mediate stromal cell function and support hematopoiesis via IL-10

  • Text
  • PDF
Abstract

The nonimmune roles of Tregs have been described in various tissues, including the BM. In this study, we comprehensively phenotyped marrow Tregs, elucidating their key features and tissue-specific functions. We show that marrow Tregs are migratory and home back to the marrow. For trafficking, marrow Tregs use S1P gradients, and disruption of this axis allows for specific targeting of the marrow Treg pool. Following Treg depletion, the function and phenotype of both mesenchymal stromal cells (MSCs) and hematopoietic stem cells (HSCs) was impaired. Transplantation also revealed that a Treg-depleted niche has a reduced capacity to support hematopoiesis. Finally, we found that marrow Tregs are high producers of IL-10 and that Treg-secreted IL-10 has direct effects on MSC function. This is the first report to our knowledge revealing that Treg-secreted IL-10 is necessary for stromal cell maintenance, and our work outlines an alternative mechanism by which this cytokine regulates hematopoiesis.

Authors

Virginia Camacho, Victoria R. Matkins, Sweta B. Patel, Jeremie M. Lever, Zhengqin Yang, Li Ying, Ashley E. Landuyt, Emma C. Dean, James F. George, Henry Yang, Paul Brent Ferrell, Craig L. Maynard, Casey T. Weaver, Heth R. Turnquist, Robert S. Welner

×

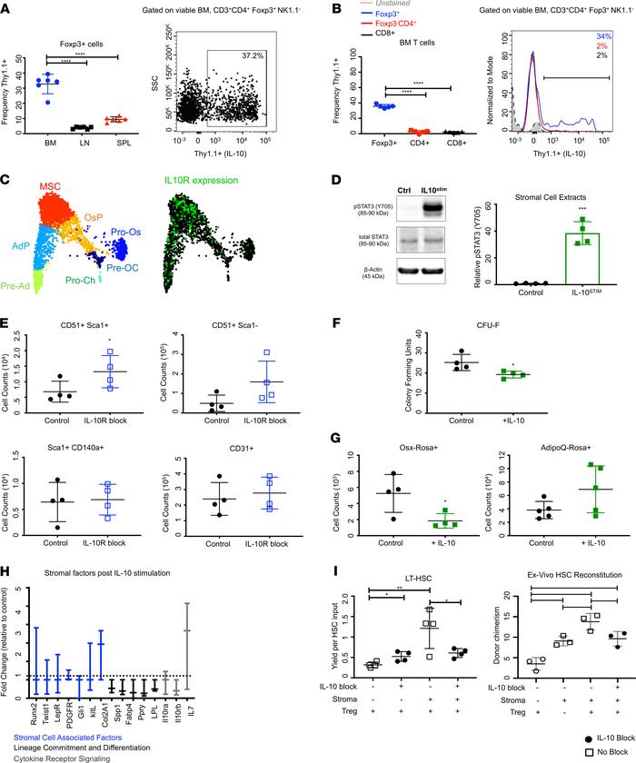
Figure 6

Treg IL-10 restricts stromal cell proliferation and differentiation.

Options: View larger image (or click on image) Download as PowerPoint
Treg IL-10 restricts stromal cell proliferation and differentiation.
(A)...
(A) Frequencies and plot of Thy1.1+Foxp3+ cells in bone marrow (right); n = 6 animals per group. (B) Frequencies and histogram of Thy1.1+ cells: CD4+Foxp3+(blue), CD3+CD4+Foxp3–(red), CD3+CD8+(black); n = 5 animals. (C) SPRING plots of stromal cells transcriptomes. Preadipocyte (pre-Ad), Adipocyte progenitor (AdP), Mesenchymal stromal cell (MSC), osteoblast/chondrocyte progenitor (OsP), preosteoblast/chondrocyte (Pre-OC), pro-osteoblast (Pro-Os), and prochondrocyte (Pro-Ch). Relative abundance of IL-10Ra (green). (D) Western blot of STAT3 phosphorylation (Tyr 705) and densitometric protein analysis; n = 4 biological replicates. (E) Counts of stromal populations in IL-10RBLOCK mice, or blockade of IL-10R via injection of anti–mouse IL-10R; n = 4 animals per group. (F) CFU-Fs of stromal cells following 7 days of IL-10 stimulation; n = 4 wells per condition. (G) Counts of TdTomato+ cells from Osx-Cre and AdipoQ-Cre mice following 7 days of IL-10 stimulation; n = 4 wells per condition. (H) qPCR analysis of transcripts following 7 days of IL-10 stimulation. Genes presented as fold change (relative to control); n = 3 biological replicates; each point was done in triplicate (normalized to TBP1). (I) Coculture of LT-HSCs, Foxp3+ cells, and stromal cells with IL-10–blocking antibody for 96 hours; n = 4 wells per condition (left). Transplantation assay of ex vivo HSCs collected from individual coculture wells after 96 hours of exposure. Peripheral blood chimerism of donor cells; n = 3 recipients per group (right). Data are shown as mean ± SD (A and B, E–G, I) or mean ± SEM (H); graphs represent data from at least 3 independent experiments. Statistics performed with unpaired 2-tailed Student t test (E–G) and 1-way ANOVA with Tukey’ multiple comparisons test at 95.00% CI of diff (A, B, and I); *P < 0.05, **P < 0.01, ***P < 0.001, ****P < 0.0001.

Copyright © 2026 American Society for Clinical Investigation
ISSN 2379-3708

Sign up for email alerts