Go to The Journal of Clinical Investigation
  • About
  • Editors
  • Consulting Editors
  • For authors
  • Publication ethics
  • Publication alerts by email
  • Transfers
  • Advertising
  • Job board
  • Contact
  • Physician-Scientist Development
  • Current issue
  • Past issues
  • By specialty
    • COVID-19
    • Cardiology
    • Immunology
    • Metabolism
    • Nephrology
    • Oncology
    • Pulmonology
    • All ...
  • Videos
  • Collections
    • In-Press Preview
    • Resource and Technical Advances
    • Clinical Research and Public Health
    • Research Letters
    • Editorials
    • Perspectives
    • Physician-Scientist Development
    • Reviews
    • Top read articles

  • Current issue
  • Past issues
  • Specialties
  • In-Press Preview
  • Resource and Technical Advances
  • Clinical Research and Public Health
  • Research Letters
  • Editorials
  • Perspectives
  • Physician-Scientist Development
  • Reviews
  • Top read articles
  • About
  • Editors
  • Consulting Editors
  • For authors
  • Publication ethics
  • Publication alerts by email
  • Transfers
  • Advertising
  • Job board
  • Contact
Lack of miR-378 attenuates muscular dystrophy in mdx mice
Paulina Podkalicka, Olga Mucha, Iwona Bronisz-Budzyńska, Magdalena Kozakowska, Katarzyna Pietraszek-Gremplewicz, Anna Cetnarowska, Urszula Głowniak-Kwitek, Karolina Bukowska-Strakova, Maciej Cieśla, Maria Kulecka, Jerzy Ostrowski, Michał Mikuła, Anna Potulska-Chromik, Anna Kostera-Pruszczyk, Alicja Józkowicz, Agnieszka Łoboda, Józef Dulak
Paulina Podkalicka, Olga Mucha, Iwona Bronisz-Budzyńska, Magdalena Kozakowska, Katarzyna Pietraszek-Gremplewicz, Anna Cetnarowska, Urszula Głowniak-Kwitek, Karolina Bukowska-Strakova, Maciej Cieśla, Maria Kulecka, Jerzy Ostrowski, Michał Mikuła, Anna Potulska-Chromik, Anna Kostera-Pruszczyk, Alicja Józkowicz, Agnieszka Łoboda, Józef Dulak
View: Text | PDF
Research Article Muscle biology

Lack of miR-378 attenuates muscular dystrophy in mdx mice

  • Text
  • PDF
Abstract

The severity of Duchenne muscular dystrophy (DMD), an incurable disease caused by the lack of dystrophin, might be modulated by different factors, including miRNAs. Among them, miR-378 is considered of high importance for muscle biology, but intriguingly, its role in DMD and its murine model (mdx mice) has not been thoroughly addressed so far. Here, we demonstrate that dystrophic mice additionally globally lacking miR-378 (double-KO [dKO] animals) exhibited better physical performance and improved absolute muscle force compared with mdx mice. Accordingly, markers of muscle damage in serum were significantly decreased in dKO mice, accompanied by diminished inflammation, fibrosis, and reduced abundance of regenerating fibers within muscles. The lack of miR-378 also normalized the aggravated fusion of dystrophin-deficient muscle satellite cells (mSCs). RNA sequencing of gastrocnemius muscle transcriptome revealed fibroblast growth factor 1 (Fgf1) as one of the most significantly downregulated genes in mice devoid of miR-378, indicating FGF1 as one of the mediators of changes driven by the lack of miR-378. In conclusion, we suggest that targeting miR-378 has the potential to ameliorate DMD pathology.

Authors

Paulina Podkalicka, Olga Mucha, Iwona Bronisz-Budzyńska, Magdalena Kozakowska, Katarzyna Pietraszek-Gremplewicz, Anna Cetnarowska, Urszula Głowniak-Kwitek, Karolina Bukowska-Strakova, Maciej Cieśla, Maria Kulecka, Jerzy Ostrowski, Michał Mikuła, Anna Potulska-Chromik, Anna Kostera-Pruszczyk, Alicja Józkowicz, Agnieszka Łoboda, Józef Dulak

×

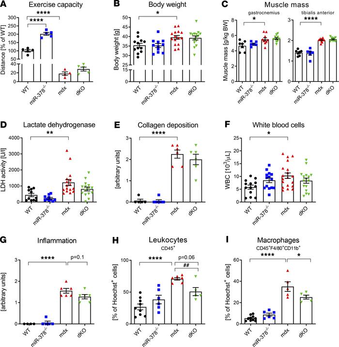
Figure 9

The effect of miR-378 deficiency in 6-month-old animals.

Options: View larger image (or click on image) Download as PowerPoint
The effect of miR-378 deficiency in 6-month-old animals.
(A) Muscle perf...
(A) Muscle performance test indicating the increased running capacity of miR-378–/– animals in comparison with WT mice; downhill running treadmill test presented as the percentage of the running distance to exhaustion compared with WT animals; n = 4–5/group. (B) Increased body weight of mdx animals without the impact of miR-378 loss; n = 11–15/group. (C) Gastrocnemius and tibialis anterior muscle mass calculated per kg BW showing increased muscle mass in 6-month-old mdx mice with no effect of miR-378 deficiency; n = 6–10/group. (D) Elevated LDH activity in dystrophic animals with no changes in mice lacking miR-378; activity assay; n = 10–16/group. (E) Semiquantitative analysis of collagen deposition based on Masson’s trichrome staining of the gastrocnemius muscle, indicating no effect of miR-378 loss. Microscopic assessment using Nikon Eclipse microscope; n = 5–6/group. (F) Increased number of WBC in the peripheral blood; blood cell count; n = 13–19/group. (G) Semiquantitative analysis of inflammation extent (based on H&E staining) showing increased inflammatory cell infiltration in mdx mice with no effect of miR-378 deficiency; microscopic assessment using Nikon Eclipse microscope; n = 4–10/group. (H and I) The analysis of inflammatory cells in hind limb muscles showing the percentage of leukocytes (CD45+ cells) (H) and macrophages (CD45+F4/80+CD11b+ cells) (I); flow cytometry analysis calculated as the percentage of Hoechst+ cells; n = 5–6/group. Data are presented as mean ± SEM. *P < 0.05; **P < 0.01; ****P < 0.0001 by 1-way ANOVA with Tukey’s post hoc test; ##P < 0.01 with Student’s t test.

Copyright © 2026 American Society for Clinical Investigation
ISSN 2379-3708

Sign up for email alerts