Go to The Journal of Clinical Investigation
  • About
  • Editors
  • Consulting Editors
  • For authors
  • Publication ethics
  • Publication alerts by email
  • Transfers
  • Advertising
  • Job board
  • Contact
  • Physician-Scientist Development
  • Current issue
  • Past issues
  • By specialty
    • COVID-19
    • Cardiology
    • Immunology
    • Metabolism
    • Nephrology
    • Oncology
    • Pulmonology
    • All ...
  • Videos
  • Collections
    • In-Press Preview
    • Resource and Technical Advances
    • Clinical Research and Public Health
    • Research Letters
    • Editorials
    • Perspectives
    • Physician-Scientist Development
    • Reviews
    • Top read articles

  • Current issue
  • Past issues
  • Specialties
  • In-Press Preview
  • Resource and Technical Advances
  • Clinical Research and Public Health
  • Research Letters
  • Editorials
  • Perspectives
  • Physician-Scientist Development
  • Reviews
  • Top read articles
  • About
  • Editors
  • Consulting Editors
  • For authors
  • Publication ethics
  • Publication alerts by email
  • Transfers
  • Advertising
  • Job board
  • Contact
TRPV4 channels are essential for alveolar epithelial barrier function as protection from lung edema
Jonas Weber, Suhasini Rajan, Christian Schremmer, Yu-Kai Chao, Gabriela Krasteva-Christ, Martina Kannler, Ali Önder Yildirim, Monika Brosien, Johann Schredelseker, Norbert Weissmann, Christian Grimm, Thomas Gudermann, Alexander Dietrich
Jonas Weber, Suhasini Rajan, Christian Schremmer, Yu-Kai Chao, Gabriela Krasteva-Christ, Martina Kannler, Ali Önder Yildirim, Monika Brosien, Johann Schredelseker, Norbert Weissmann, Christian Grimm, Thomas Gudermann, Alexander Dietrich
View: Text | PDF
Research Article Cell biology Pulmonology

TRPV4 channels are essential for alveolar epithelial barrier function as protection from lung edema

  • Text
  • PDF
Abstract

Ischemia/reperfusion-induced edema (IRE), one of the most significant causes of mortality after lung transplantation, can be mimicked ex vivo in isolated perfused mouse lungs (IPL). Transient receptor potential vanilloid 4 (TRPV4) is a nonselective cation channel studied in endothelium; however, its role in the lung epithelium remains elusive. Here, we show enhanced IRE in TRPV4-deficient (TRPV4–/–) IPL compared with that of WT controls, indicating a protective role of TRPV4 in maintenance of the alveolar epithelial barrier. By immunohistochemistry, mRNA profiling, and electrophysiological characterization, we detected TRPV4 in bronchial epithelium, alveolar epithelial type I (ATI), and alveolar epithelial type II (ATII) cells. Genetic ablation of TRPV4 resulted in reduced expression of the water-conducting aquaporin-5 (AQP-5) channel in ATI cells. Migration of TRPV4–/– ATI cells was reduced, and cell barrier function was impaired. Analysis of isolated primary TRPV4–/– ATII cells revealed a reduced expression of surfactant protein C, and the TRPV4 activator GSK1016790A induced increases in current densities only in WT ATII cells. Moreover, TRPV4–/– lungs of adult mice developed significantly larger mean chord lengths and altered lung function compared with WT lungs. Therefore, our data illustrate essential functions of TRPV4 channels in alveolar epithelial cells and in protection from edema formation.

Authors

Jonas Weber, Suhasini Rajan, Christian Schremmer, Yu-Kai Chao, Gabriela Krasteva-Christ, Martina Kannler, Ali Önder Yildirim, Monika Brosien, Johann Schredelseker, Norbert Weissmann, Christian Grimm, Thomas Gudermann, Alexander Dietrich

×

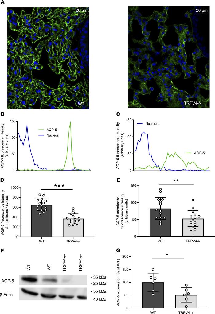
Figure 3

Aquaporin-5 expression and translocation to the plasma membrane in WT and TRPV4–/– alveolar epithelial type I cells.

Options: View larger image (or click on image) Download as PowerPoint
Aquaporin-5 expression and translocation to the plasma membrane in WT an...
(A) Cryosections of WT and TRPV4–/– lungs stained with an aquaporin-5–specific (AQP-5–specific) fluorescence-coupled antibody. Nuclei staining was performed with Hoechst dye (blue). Scale bar: 20 μm. Representative histograms for the quantification of AQP-5 protein in the plasma membrane of WT (B) and TRPV4-deficient alveolar epithelial type I (ATI) cells (C). (D and E) Summaries of AQP-5 protein expression in plasma membranes (D, percentage of aquaporin-5 membrane/cytosol; E, percentage AQP-5 in membranes). Representative Western blot analysis of AQP-5 expression in WT and TRPV4–/– whole-lung lysates (F) and summary of AQP-5 expression in lung lysates of TRPV4–/– and WT mice (G). Data represent mean ± SEM from at least 6 lungs for each genotype. Significance between means was analyzed using 2-tailed unpaired Student’s t test; *P < 0.05, **P < 0.01, ***P < 0.001.

Copyright © 2026 American Society for Clinical Investigation
ISSN 2379-3708

Sign up for email alerts