Go to The Journal of Clinical Investigation
  • About
  • Editors
  • Consulting Editors
  • For authors
  • Publication ethics
  • Publication alerts by email
  • Transfers
  • Advertising
  • Job board
  • Contact
  • Physician-Scientist Development
  • Current issue
  • Past issues
  • By specialty
    • COVID-19
    • Cardiology
    • Immunology
    • Metabolism
    • Nephrology
    • Oncology
    • Pulmonology
    • All ...
  • Videos
  • Collections
    • In-Press Preview
    • Resource and Technical Advances
    • Clinical Research and Public Health
    • Research Letters
    • Editorials
    • Perspectives
    • Physician-Scientist Development
    • Reviews
    • Top read articles

  • Current issue
  • Past issues
  • Specialties
  • In-Press Preview
  • Resource and Technical Advances
  • Clinical Research and Public Health
  • Research Letters
  • Editorials
  • Perspectives
  • Physician-Scientist Development
  • Reviews
  • Top read articles
  • About
  • Editors
  • Consulting Editors
  • For authors
  • Publication ethics
  • Publication alerts by email
  • Transfers
  • Advertising
  • Job board
  • Contact
Leptin receptor–expressing nucleus tractus solitarius neurons suppress food intake independently of GLP1 in mice
Wenwen Cheng, Ermelinda Ndoka, Chelsea Hutch, Karen Roelofs, Andrew MacKinnon, Basma Khoury, Jack Magrisso, Ki Suk Kim, Christopher J. Rhodes, David P. Olson, Randy J. Seeley, Darleen Sandoval, Martin G. Myers Jr.
Wenwen Cheng, Ermelinda Ndoka, Chelsea Hutch, Karen Roelofs, Andrew MacKinnon, Basma Khoury, Jack Magrisso, Ki Suk Kim, Christopher J. Rhodes, David P. Olson, Randy J. Seeley, Darleen Sandoval, Martin G. Myers Jr.
View: Text | PDF
Research Article Endocrinology Metabolism

Leptin receptor–expressing nucleus tractus solitarius neurons suppress food intake independently of GLP1 in mice

  • Text
  • PDF
Abstract

Leptin receptor–expressing (LepRb-expressing) neurons of the nucleus tractus solitarius (NTS; LepRbNTS neurons) receive gut signals that synergize with leptin action to suppress food intake. NTS neurons that express preproglucagon (Ppg) (and that produce the food intake–suppressing PPG cleavage product glucagon-like peptide-1 [GLP1]) represent a subpopulation of mouse LepRbNTS cells. Using Leprcre, Ppgcre, and Ppgfl mouse lines, along with Designer Receptors Exclusively Activated by Designer Drugs (DREADDs), we examined roles for Ppg in GLP1NTS and LepRbNTS cells for the control of food intake and energy balance. We found that the cre-dependent ablation of NTS Ppgfl early in development or in adult mice failed to alter energy balance, suggesting the importance of pathways independent of NTS GLP1 for the long-term control of food intake. Consistently, while activating GLP1NTS cells decreased food intake, LepRbNTS cells elicited larger and more durable effects. Furthermore, while the ablation of NTS Ppgfl blunted the ability of GLP1NTS neurons to suppress food intake during activation, it did not impact the suppression of food intake by LepRbNTS cells. While Ppg/GLP1-mediated neurotransmission plays a central role in the modest appetite-suppressing effects of GLP1NTS cells, additional pathways engaged by LepRbNTS cells dominate for the suppression of food intake.

Authors

Wenwen Cheng, Ermelinda Ndoka, Chelsea Hutch, Karen Roelofs, Andrew MacKinnon, Basma Khoury, Jack Magrisso, Ki Suk Kim, Christopher J. Rhodes, David P. Olson, Randy J. Seeley, Darleen Sandoval, Martin G. Myers Jr.

×

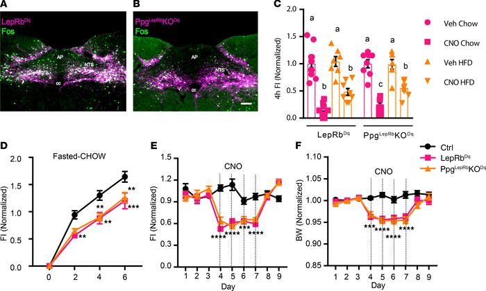
Figure 6

NTS Ppg is not required for the suppression of food intake by LepRbNTS neurons.

Options: View larger image (or click on image) Download as PowerPoint
NTS Ppg is not required for the suppression of food intake by LepRbNTS n...
Representative images of DREADD-hM3Dq-mCherry (purple) and FOS-IR (green) in CNO-treated (1 mg/kg i.p., 2 hours) Leprcre (A) and PpgLepRbKO (B) mice subjected to the injection of AAVhM3Dq into the NTS (LepRbNTS-Dq and PpgLepRbKO-Dq mice, respectively). All panels are representative of n ≥ 3 similar images. AP, area postrema; cc, central canal. Scale bars: 150 μm. (C) Food intake in LepRbNTS-Dq and PpgLepRbKO-Dq mice during the first 4 hours of the dark cycle with Chow or HFD, as indicated; n = 14 (chow) or 8 (HFD) in Ppg-Dq groups, n = 8 (both chow and HFD) in PpgLepRbKO-Dq groups. (D) Food intake in vehicle-treated (Veh-treated) or CNO-treated (1 mg/kg i.p.) LepRbNTS-Dq and PpgLepRbKO-Dq mice following an overnight fast; n = 7, 11, and 8 in Veh, LepRbNTS-Dq, and PpgLepRbKO-Dq groups, respectively. (E and F) Daily food intake (E) and body weight relative to baseline (F) during multiday treatment with CNO (1 mg/kg, i.p., bid); n = 12, 13, and 9 in Veh, LepRbNTS-Dq, and PpgLepRbKO-Dq groups, respectively. Data are from both sexes; for data separated by sex, see Supplemental Figure 2, E–H. Data are shown as mean ± SEM. Two-way ANOVA with Sidak’s multiple comparisons was performed for chow and HCD conditions (separately) in C. Two-way ANOVA analysis with Tukey’s multiple comparisons test was performed for D–F. Different letters indicate difference (P < 0.05) in C. (D–F) **P < 0.01, ***P < 0.001, ****P < 0.0001 versus Veh.

Copyright © 2026 American Society for Clinical Investigation
ISSN 2379-3708

Sign up for email alerts