Go to The Journal of Clinical Investigation
  • About
  • Editors
  • Consulting Editors
  • For authors
  • Publication ethics
  • Publication alerts by email
  • Transfers
  • Advertising
  • Job board
  • Contact
  • Physician-Scientist Development
  • Current issue
  • Past issues
  • By specialty
    • COVID-19
    • Cardiology
    • Immunology
    • Metabolism
    • Nephrology
    • Oncology
    • Pulmonology
    • All ...
  • Videos
  • Collections
    • In-Press Preview
    • Resource and Technical Advances
    • Clinical Research and Public Health
    • Research Letters
    • Editorials
    • Perspectives
    • Physician-Scientist Development
    • Reviews
    • Top read articles

  • Current issue
  • Past issues
  • Specialties
  • In-Press Preview
  • Resource and Technical Advances
  • Clinical Research and Public Health
  • Research Letters
  • Editorials
  • Perspectives
  • Physician-Scientist Development
  • Reviews
  • Top read articles
  • About
  • Editors
  • Consulting Editors
  • For authors
  • Publication ethics
  • Publication alerts by email
  • Transfers
  • Advertising
  • Job board
  • Contact
Neutrophil dysregulation is pathogenic in idiopathic inflammatory myopathies
Nickie Seto, Jose Jiram Torres-Ruiz, Carmelo Carmona-Rivera, Iago Pinal-Fernandez, Katherine Pak, Monica M. Purmalek, Yuji Hosono, Catia Fernandes-Cerqueira, Prateek Gowda, Nathan Arnett, Alexander Gorbach, Olivier Benveniste, Diana Gómez-Martín, Albert Selva-O’Callaghan, José C. Milisenda, Josep M. Grau-Junyent, Lisa Christopher-Stine, Frederick W. Miller, Ingrid E. Lundberg, J. Michelle Kahlenberg, Adam I. Schiffenbauer, Andrew Mammen, Lisa G. Rider, Mariana J. Kaplan
Nickie Seto, Jose Jiram Torres-Ruiz, Carmelo Carmona-Rivera, Iago Pinal-Fernandez, Katherine Pak, Monica M. Purmalek, Yuji Hosono, Catia Fernandes-Cerqueira, Prateek Gowda, Nathan Arnett, Alexander Gorbach, Olivier Benveniste, Diana Gómez-Martín, Albert Selva-O’Callaghan, José C. Milisenda, Josep M. Grau-Junyent, Lisa Christopher-Stine, Frederick W. Miller, Ingrid E. Lundberg, J. Michelle Kahlenberg, Adam I. Schiffenbauer, Andrew Mammen, Lisa G. Rider, Mariana J. Kaplan
View: Text | PDF
Research Article Muscle biology

Neutrophil dysregulation is pathogenic in idiopathic inflammatory myopathies

  • Text
  • PDF
Abstract

Idiopathic inflammatory myopathies (IIM) are characterized by muscle inflammation and weakness, myositis-specific autoantibodies (MSAs), and extramuscular organ damage. The role of neutrophil dysregulation and neutrophil extracellular traps (NETs) in IIM is unclear. We assessed whether pathogenic neutrophil subsets (low-density granulocytes [LDGs]) and NETs were elevated in IIM, associated with clinical presentation and MSAs, and their effect on skeletal myoblasts and myotubes. Circulating NETs and LDGs were quantified and correlated with clinical measures. Specific MSAs were tested for their ability to induce NETs. NETs and neutrophil gene expression were measured in IIM biopsies. Whether NETs damage skeletal myoblasts and myotubes was tested. Circulating LDGs and NETs were increased in IIM. IIM LDGs had an enhanced ability to form NETs. LDGs and NETs correlated with IIM disease activity and muscle damage. The serum MSA anti-MDA5 correlated with circulating and tissue NETs and directly enhanced NET formation. An enhanced neutrophil gene signature was present in IIM muscle and associated with muscle injury and tissue IFN gene signatures. IIM NETs decreased the viability of myotubes in a citrullinated histone-dependent manner. Dysregulated neutrophil pathways may play pathogenic roles in IIM through their ability to directly injure muscle cells and other affected tissues.

Authors

Nickie Seto, Jose Jiram Torres-Ruiz, Carmelo Carmona-Rivera, Iago Pinal-Fernandez, Katherine Pak, Monica M. Purmalek, Yuji Hosono, Catia Fernandes-Cerqueira, Prateek Gowda, Nathan Arnett, Alexander Gorbach, Olivier Benveniste, Diana Gómez-Martín, Albert Selva-O’Callaghan, José C. Milisenda, Josep M. Grau-Junyent, Lisa Christopher-Stine, Frederick W. Miller, Ingrid E. Lundberg, J. Michelle Kahlenberg, Adam I. Schiffenbauer, Andrew Mammen, Lisa G. Rider, Mariana J. Kaplan

×

Figure 2

Anti-MDA5 MSAs are associated with higher levels of circulating NETs and directly induce NET formation.

Options: View larger image (or click on image) Download as PowerPoint
Anti-MDA5 MSAs are associated with higher levels of circulating NETs and...
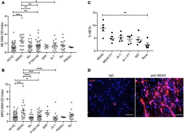
Graphs represent levels of circulating NETs quantified as either plasma HNE-DNA complexes (A) or MPO-DNA complexes (B) in IIM subjects with presence of specific serum MSAs. HC = 30; ADM = 46; PM = 20; JDM = 86. (C) Healthy control neutrophils (n = 5 HC) were incubated with purified anti-MDA5 Ab (MDA5) or its corresponding flow through (MDA5 FT, see Methods), purified anti-Jo-1 (Jo-1) or corresponding flow through (Jo-1 FT), control IgG (IgG), or no treatment (none), and the percentage of netting neutrophils was quantified by fluorescence microscopy. Dots represent individual subjects, and data are expressed as median ± IQR. HC, healthy controls. Kruskal-Wallis was performed for nonparametric comparisons, while 1-way ANOVA was used for parametric comparisons. *P < 0.05; **P < 0.01; ***P < 0.001; ****P < 0.0001. (D) Representative microphotographs display HC neutrophils incubated in the presence or absence of purified anti-MDA5. Images depict cells stained with DAPI and MPO. Original magnification, ×10. p155/140 also known as TIF-1 alpha; Mj also known as NXP-2.

Copyright © 2026 American Society for Clinical Investigation
ISSN 2379-3708

Sign up for email alerts