Go to The Journal of Clinical Investigation
  • About
  • Editors
  • Consulting Editors
  • For authors
  • Publication ethics
  • Publication alerts by email
  • Transfers
  • Advertising
  • Job board
  • Contact
  • Physician-Scientist Development
  • Current issue
  • Past issues
  • By specialty
    • COVID-19
    • Cardiology
    • Immunology
    • Metabolism
    • Nephrology
    • Oncology
    • Pulmonology
    • All ...
  • Videos
  • Collections
    • In-Press Preview
    • Resource and Technical Advances
    • Clinical Research and Public Health
    • Research Letters
    • Editorials
    • Perspectives
    • Physician-Scientist Development
    • Reviews
    • Top read articles

  • Current issue
  • Past issues
  • Specialties
  • In-Press Preview
  • Resource and Technical Advances
  • Clinical Research and Public Health
  • Research Letters
  • Editorials
  • Perspectives
  • Physician-Scientist Development
  • Reviews
  • Top read articles
  • About
  • Editors
  • Consulting Editors
  • For authors
  • Publication ethics
  • Publication alerts by email
  • Transfers
  • Advertising
  • Job board
  • Contact
Extracellular CIRP as an endogenous TREM-1 ligand to fuel inflammation in sepsis
Naomi-Liza Denning, Monowar Aziz, Atsushi Murao, Steven D. Gurien, Mahendar Ochani, Jose M. Prince, Ping Wang
Naomi-Liza Denning, Monowar Aziz, Atsushi Murao, Steven D. Gurien, Mahendar Ochani, Jose M. Prince, Ping Wang
View: Text | PDF
Research Article Immunology Inflammation

Extracellular CIRP as an endogenous TREM-1 ligand to fuel inflammation in sepsis

  • Text
  • PDF
Abstract

Extracellular cold-inducible RNA-binding protein (eCIRP) is a recently discovered damage-associated molecular pattern. Understanding the precise mechanism by which it exacerbates inflammation is essential. Here we identified that eCIRP is a new biologically active endogenous ligand of triggering receptor expressed on myeloid cells-1 (TREM-1), fueling inflammation in sepsis. Surface plasmon resonance revealed a strong binding affinity between eCIRP and TREM-1, and fluorescence resonance energy transfer assay confirmed eCIRP’s interaction with TREM-1 in macrophages. Targeting TREM-1 by its siRNA or a decoy peptide, LP17, or by using TREM-1–/– mice dramatically reduced eCIRP-induced inflammation. We developed a potentially novel 7-aa peptide derived from human eCIRP, M3, which blocked the interaction of TREM-1 and eCIRP. M3 suppressed inflammation induced by eCIRP or agonist TREM-1 antibody cross-linking in murine macrophages or human peripheral blood monocytes. M3 also inhibited eCIRP-induced systemic inflammation and tissue injury. Treatment with M3 further protected mice from sepsis, improved acute lung injury, and increased survival. Thus, we have discovered a potentially novel TREM-1 ligand and developed a new peptide, M3, to block eCIRP–TREM-1 interaction and improve outcomes in sepsis.

Authors

Naomi-Liza Denning, Monowar Aziz, Atsushi Murao, Steven D. Gurien, Mahendar Ochani, Jose M. Prince, Ping Wang

×

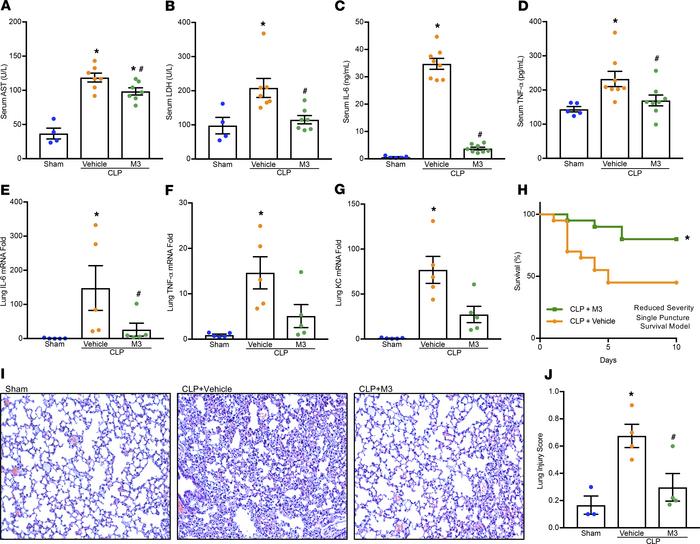
Figure 6

M3 protects mice from polymicrobial sepsis.

Options: View larger image (or click on image) Download as PowerPoint
M3 protects mice from polymicrobial sepsis.
Adult C57BL/6 mice were rand...
Adult C57BL/6 mice were randomly assigned to sham laparotomy, CLP plus vehicle (PBS), or CLP plus treatment group. At the time of CLP treatment, mice received an i.p. instillation of 10 mg/kg BW M3 before abdominal closure. Vehicle groups received an equivalent volume of normal saline. Analysis of serum and tissue in graphs (A–G and I–J) were obtained 20 hours after double-puncture CLP. (A) AST and (B) LDH were determined using specific colorimetric enzymatic assays. Serum (C) IL-6 and (D) TNF-α were measured by ELISA. Lung mRNA levels of (E) IL-6, (F) TNF-α, and (G) KC were measured by RT-PCR. Data are expressed as mean ± SEM (n = 5–8 mice/group) and were compared by 1-way ANOVA and Tukey’s method (A, B, D, and F) or Kruskal-Wallis test with Dunn’s method (C, E, and G) (*P < 0.05 vs. sham, and #P < 0.05 vs. vehicle-treated mice). (H) Kaplan-Meier survival curve generated from treatment (M3) and vehicle CLP mice during the 10-day monitoring period after reduced-severity CLP with simultaneous M3 treatment is shown. n = 20 mice in each group; *P < 0.05 vs. vehicle, determined by log-rank test. (I) Representative images of H&E-stained lung tissue at original magnification ×200. (J) Lung injury score calculated at original magnification ×400. n = 4 high-powered fields/group. Data are expressed as mean ± SEM and compared by 1-way ANOVA and Tukey’s method (*P < 0.05 vs. sham, and #P < 0.05 vs. vehicle mice).

Copyright © 2026 American Society for Clinical Investigation
ISSN 2379-3708

Sign up for email alerts