Go to The Journal of Clinical Investigation
  • About
  • Editors
  • Consulting Editors
  • For authors
  • Publication ethics
  • Publication alerts by email
  • Transfers
  • Advertising
  • Job board
  • Contact
  • Physician-Scientist Development
  • Current issue
  • Past issues
  • By specialty
    • COVID-19
    • Cardiology
    • Immunology
    • Metabolism
    • Nephrology
    • Oncology
    • Pulmonology
    • All ...
  • Videos
  • Collections
    • In-Press Preview
    • Resource and Technical Advances
    • Clinical Research and Public Health
    • Research Letters
    • Editorials
    • Perspectives
    • Physician-Scientist Development
    • Reviews
    • Top read articles

  • Current issue
  • Past issues
  • Specialties
  • In-Press Preview
  • Resource and Technical Advances
  • Clinical Research and Public Health
  • Research Letters
  • Editorials
  • Perspectives
  • Physician-Scientist Development
  • Reviews
  • Top read articles
  • About
  • Editors
  • Consulting Editors
  • For authors
  • Publication ethics
  • Publication alerts by email
  • Transfers
  • Advertising
  • Job board
  • Contact
MicroRNA-148a facilitates inflammatory dendritic cell differentiation and autoimmunity by targeting MAFB
Yao Meng, Jun Li, Zhizhong Ye, Zhihua Yin, Qing Sun, Zhuojun Liao, Guanhua Li, Jun Deng, Lu Liu, Yuqing Yu, Li Wu, Haibo Zhou, Nan Shen
Yao Meng, Jun Li, Zhizhong Ye, Zhihua Yin, Qing Sun, Zhuojun Liao, Guanhua Li, Jun Deng, Lu Liu, Yuqing Yu, Li Wu, Haibo Zhou, Nan Shen
View: Text | PDF
Research Article Dermatology

MicroRNA-148a facilitates inflammatory dendritic cell differentiation and autoimmunity by targeting MAFB

  • Text
  • PDF
Abstract

Monocyte-derived DCs (moDCs) have been implicated in the pathogenesis of autoimmunity, but the molecular pathways determining the differentiation potential of these cells remain unclear. Here, we report that microRNA-148a (miR-148a) serves as a critical regulator for moDC differentiation. First, miR-148a deficiency impaired the moDC development in vitro and in vivo. A mechanism study showed that MAFB, a transcription factor that hampers moDC differentiation, was a direct target of miR-148a. In addition, a promoter study identified that miR-148a could be transcriptionally induced by PU.1, which is crucial for moDC generation. miR-148a ablation eliminated the inhibition of PU.1 on MAFB. Furthermore, we found that miR-148a increased in monocytes from patients with psoriasis, and miR-148a deficiency or intradermal injection of antagomir-148a immensely alleviated the development of psoriasis-like symptoms in a psoriasis-like mouse model. Therefore, these results identify a pivotal role for the PU.1-miR-148a-MAFB circuit in moDC differentiation and suggest a potential therapeutic avenue for autoimmunity.

Authors

Yao Meng, Jun Li, Zhizhong Ye, Zhihua Yin, Qing Sun, Zhuojun Liao, Guanhua Li, Jun Deng, Lu Liu, Yuqing Yu, Li Wu, Haibo Zhou, Nan Shen

×

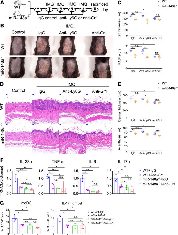
Figure 5

moDC intrinsic miR-148a contributes to inflammation.

Options: View larger image (or click on image) Download as PowerPoint
moDC intrinsic miR-148a contributes to inflammation.
(A) Schematic diagr...
(A) Schematic diagram for IMQ application and depletion of monocytes plus neutrophils or neutrophils alone in WT or miR-148a–/– mice. Phenotypic presentation (B) and H&E staining (D) of skin lesions of representative mice on day 5 (n = 3). Decrease in ear thickness (C, top), PASI score (C, bottom), dermal thickness (E, top), and acanthosis (E, bottom) on day 5 (n = 3). (F) The relative mRNA expression of indicated cytokines in skin (n = 3). (G) Statistical data of the skin infiltration of moDCs and IL-17+ γδ T cells (n = 3). Scale bars: 100 μm (D). P values were determined by a 2-tailed unpaired t test or by 1-way ANOVA with Bonferroni’s post hoc test. Data are shown as mean ± SEM (*P < 0.05, **P < 0.01, ***P < 0.001, n.s., not significant). moDC, monocyte-derived DC; miR-148a, microRNA-148a; PASI, Psoriasis Area and Severity Index.

Copyright © 2026 American Society for Clinical Investigation
ISSN 2379-3708

Sign up for email alerts