Go to The Journal of Clinical Investigation
  • About
  • Editors
  • Consulting Editors
  • For authors
  • Publication ethics
  • Publication alerts by email
  • Transfers
  • Advertising
  • Job board
  • Contact
  • Physician-Scientist Development
  • Current issue
  • Past issues
  • By specialty
    • COVID-19
    • Cardiology
    • Immunology
    • Metabolism
    • Nephrology
    • Oncology
    • Pulmonology
    • All ...
  • Videos
  • Collections
    • In-Press Preview
    • Resource and Technical Advances
    • Clinical Research and Public Health
    • Research Letters
    • Editorials
    • Perspectives
    • Physician-Scientist Development
    • Reviews
    • Top read articles

  • Current issue
  • Past issues
  • Specialties
  • In-Press Preview
  • Resource and Technical Advances
  • Clinical Research and Public Health
  • Research Letters
  • Editorials
  • Perspectives
  • Physician-Scientist Development
  • Reviews
  • Top read articles
  • About
  • Editors
  • Consulting Editors
  • For authors
  • Publication ethics
  • Publication alerts by email
  • Transfers
  • Advertising
  • Job board
  • Contact
MicroRNA-148a facilitates inflammatory dendritic cell differentiation and autoimmunity by targeting MAFB
Yao Meng, Jun Li, Zhizhong Ye, Zhihua Yin, Qing Sun, Zhuojun Liao, Guanhua Li, Jun Deng, Lu Liu, Yuqing Yu, Li Wu, Haibo Zhou, Nan Shen
Yao Meng, Jun Li, Zhizhong Ye, Zhihua Yin, Qing Sun, Zhuojun Liao, Guanhua Li, Jun Deng, Lu Liu, Yuqing Yu, Li Wu, Haibo Zhou, Nan Shen
View: Text | PDF
Research Article Dermatology

MicroRNA-148a facilitates inflammatory dendritic cell differentiation and autoimmunity by targeting MAFB

  • Text
  • PDF
Abstract

Monocyte-derived DCs (moDCs) have been implicated in the pathogenesis of autoimmunity, but the molecular pathways determining the differentiation potential of these cells remain unclear. Here, we report that microRNA-148a (miR-148a) serves as a critical regulator for moDC differentiation. First, miR-148a deficiency impaired the moDC development in vitro and in vivo. A mechanism study showed that MAFB, a transcription factor that hampers moDC differentiation, was a direct target of miR-148a. In addition, a promoter study identified that miR-148a could be transcriptionally induced by PU.1, which is crucial for moDC generation. miR-148a ablation eliminated the inhibition of PU.1 on MAFB. Furthermore, we found that miR-148a increased in monocytes from patients with psoriasis, and miR-148a deficiency or intradermal injection of antagomir-148a immensely alleviated the development of psoriasis-like symptoms in a psoriasis-like mouse model. Therefore, these results identify a pivotal role for the PU.1-miR-148a-MAFB circuit in moDC differentiation and suggest a potential therapeutic avenue for autoimmunity.

Authors

Yao Meng, Jun Li, Zhizhong Ye, Zhihua Yin, Qing Sun, Zhuojun Liao, Guanhua Li, Jun Deng, Lu Liu, Yuqing Yu, Li Wu, Haibo Zhou, Nan Shen

×

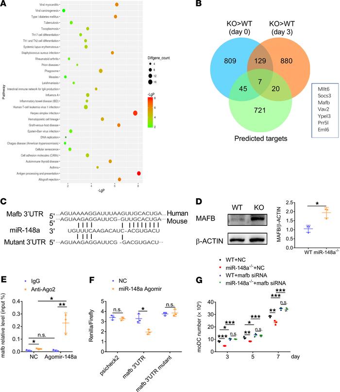
Figure 2

MAFB is a direct target of miR-148a.

Options: View larger image (or click on image) Download as PowerPoint
MAFB is a direct target of miR-148a.

(A and B) Monocytes isolated from ...
(A and B) Monocytes isolated from miR-148a–/– or WT BM were cultured with GM-CSF and IL-4, or not. Gene expression were detected by mRNA sequencing. (A) Gene Ontology analysis of differentially expressed genes. (B) Venn diagram of upregulated genes in miR-148a–/– monocytes on days 0 and 3 is shown. Upregulated genes with predicted miR-148a targets are listed (n = 3). (C) Predicted binding site of miR-148a in the 3′UTR of MAFB and the mutation of binding site. (D) Immunoblot analysis of MAFB expression in monocytes isolated from WT or miR-148a–/– BM. The target gene protein/β-ACTIN ratio in the WT group was set as 1. (E) RNA immunopurification assay. Human primary monocytes were transfected with control (NC) or Agomir-148a. QRT-PCR analysis of enriched MAFB mRNA levels after Ago2 immunoprecipitation. IgG was used as negative control (n = 3). (F) Dual-luciferase reporter assays showing direct interaction of miR-148a with its cognate binding sites in the 3′UTR of MAFB. MAFB 3′UTR mutant refers to construct with mutated cognate binding sites for miR-148a. The renilla luciferase (Renilla) signal regulated by the target genes 3′UTR was normalized by the firefly luciferase (Firefly). The Renilla/Firefly ratio was set as 1 for the control psiCHECK2 plasmid (n = 3). (G) Knockdown of MAFB reduced the difference in the differentiation of moDCs between WT and miR-148a–/– monocytes. Monocytes derived from WT and miR-148a–/– mice were transfected with control (NC) or MAFB siRNA and then cultured with GM-CSF and IL-4 for indicated days. The differentiation of moDCs was analyzed (n = 3). Statistical analysis was performed with 2-tailed unpaired t test or 1-way ANOVA with Bonferroni’s post hoc test. Data are shown as mean ± SEM (*P < 0.05, **P < 0.01, ***P < 0.001, n.s., not significant). miR-148a, microRNA-148a.

Copyright © 2025 American Society for Clinical Investigation
ISSN 2379-3708

Sign up for email alerts