Go to The Journal of Clinical Investigation
  • About
  • Editors
  • Consulting Editors
  • For authors
  • Publication ethics
  • Publication alerts by email
  • Transfers
  • Advertising
  • Job board
  • Contact
  • Physician-Scientist Development
  • Current issue
  • Past issues
  • By specialty
    • COVID-19
    • Cardiology
    • Immunology
    • Metabolism
    • Nephrology
    • Oncology
    • Pulmonology
    • All ...
  • Videos
  • Collections
    • In-Press Preview
    • Resource and Technical Advances
    • Clinical Research and Public Health
    • Research Letters
    • Editorials
    • Perspectives
    • Physician-Scientist Development
    • Reviews
    • Top read articles

  • Current issue
  • Past issues
  • Specialties
  • In-Press Preview
  • Resource and Technical Advances
  • Clinical Research and Public Health
  • Research Letters
  • Editorials
  • Perspectives
  • Physician-Scientist Development
  • Reviews
  • Top read articles
  • About
  • Editors
  • Consulting Editors
  • For authors
  • Publication ethics
  • Publication alerts by email
  • Transfers
  • Advertising
  • Job board
  • Contact
Repeated hypoglycemia remodels neural inputs and disrupts mitochondrial function to blunt glucose-inhibited GHRH neuron responsiveness
Mitchell Bayne, Alexandra Alvarsson, Kavya Devarakonda, Rosemary Li, Maria Jimenez-Gonzalez, Darline Garibay, Kaetlyn Conner, Merina Varghese, Madhavika N. Serasinghe, Jerry E. Chipuk, Patrick R. Hof, Sarah A. Stanley
Mitchell Bayne, Alexandra Alvarsson, Kavya Devarakonda, Rosemary Li, Maria Jimenez-Gonzalez, Darline Garibay, Kaetlyn Conner, Merina Varghese, Madhavika N. Serasinghe, Jerry E. Chipuk, Patrick R. Hof, Sarah A. Stanley
View: Text | PDF
Research Article Metabolism Neuroscience

Repeated hypoglycemia remodels neural inputs and disrupts mitochondrial function to blunt glucose-inhibited GHRH neuron responsiveness

  • Text
  • PDF
Abstract

Hypoglycemia is a frequent complication of diabetes, limiting therapy and increasing morbidity and mortality. With recurrent hypoglycemia, the counterregulatory response (CRR) to decreased blood glucose is blunted, resulting in hypoglycemia-associated autonomic failure (HAAF). The mechanisms leading to these blunted effects are only poorly understood. Here, we report, with ISH, IHC, and the tissue-clearing capability of iDISCO+, that growth hormone releasing hormone (GHRH) neurons represent a unique population of arcuate nucleus neurons activated by glucose deprivation in vivo. Repeated glucose deprivation reduces GHRH neuron activation and remodels excitatory and inhibitory inputs to GHRH neurons. We show that low glucose sensing is coupled to GHRH neuron depolarization, decreased ATP production, and mitochondrial fusion. Repeated hypoglycemia attenuates these responses during low glucose. By maintaining mitochondrial length with the small molecule mitochondrial division inhibitor-1, we preserved hypoglycemia sensitivity in vitro and in vivo. Our findings present possible mechanisms for the blunting of the CRR, significantly broaden our understanding of the structure of GHRH neurons, and reveal that mitochondrial dynamics play an important role in HAAF. We conclude that interventions targeting mitochondrial fission in GHRH neurons may offer a new pathway to prevent HAAF in patients with diabetes.

Authors

Mitchell Bayne, Alexandra Alvarsson, Kavya Devarakonda, Rosemary Li, Maria Jimenez-Gonzalez, Darline Garibay, Kaetlyn Conner, Merina Varghese, Madhavika N. Serasinghe, Jerry E. Chipuk, Patrick R. Hof, Sarah A. Stanley

×

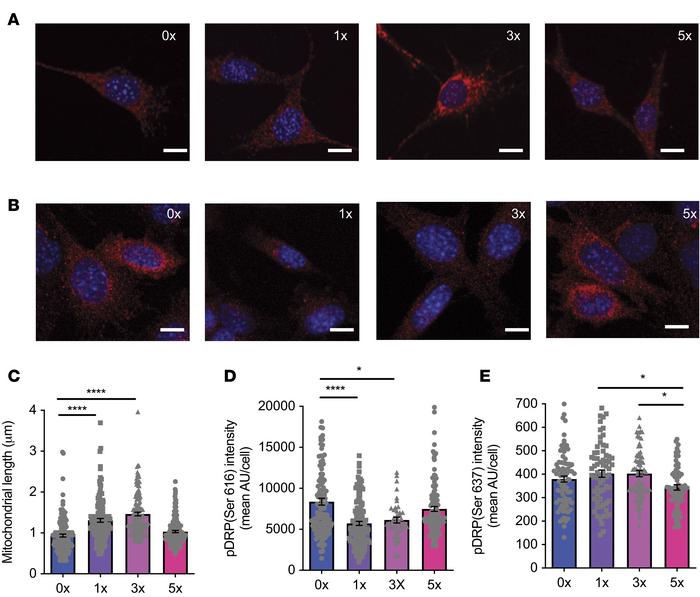
Figure 9

Repeated glucose deprivation blunts effects of low glucose on mitochondrial structure.

Options: View larger image (or click on image) Download as PowerPoint
Repeated glucose deprivation blunts effects of low glucose on mitochondr...
Confocal images and quantification after no (0x) or single (1x) or repeated glucose deprivation (3x and 5x). (A) HSP60 immunostaining of mitochondria in N38 cells. Scale bar: 10 μm. (B) p-DRP (Ser616) immunostaining of mitochondria in N38 cells. Scale bar: 10 μm. (C) Mitochondrial length in N38 cells (n = 4 experiments, 140–160 mitochondria/group). ****P < 0.0001, χ2[3] = 125.4, Kruskal-Wallis test with Dunn’s multiple-comparisons test. (D) Intensity of p-DRP (Ser616) in N38 cells (n = 4 experiments, 40–130 cells/group). *P = 0.03, ****P < 0.0001, χ2[3] = 58.7, Kruskal-Wallis test with Dunn’s multiple-comparisons test. (E) Intensity of p-DRP (Ser637) in N38 cells (n = 4 experiments, 63–81 cells/group). *P = 0.01 vs. 1x and vs. 3x, F[3, 280] = 3.875, 1-way ANOVA with Tukey’s multiple-comparisons test. Data are displayed as mean ± SEM.

Copyright © 2026 American Society for Clinical Investigation
ISSN 2379-3708

Sign up for email alerts