Go to The Journal of Clinical Investigation
  • About
  • Editors
  • Consulting Editors
  • For authors
  • Publication ethics
  • Publication alerts by email
  • Transfers
  • Advertising
  • Job board
  • Contact
  • Physician-Scientist Development
  • Current issue
  • Past issues
  • By specialty
    • COVID-19
    • Cardiology
    • Immunology
    • Metabolism
    • Nephrology
    • Oncology
    • Pulmonology
    • All ...
  • Videos
  • Collections
    • In-Press Preview
    • Resource and Technical Advances
    • Clinical Research and Public Health
    • Research Letters
    • Editorials
    • Perspectives
    • Physician-Scientist Development
    • Reviews
    • Top read articles

  • Current issue
  • Past issues
  • Specialties
  • In-Press Preview
  • Resource and Technical Advances
  • Clinical Research and Public Health
  • Research Letters
  • Editorials
  • Perspectives
  • Physician-Scientist Development
  • Reviews
  • Top read articles
  • About
  • Editors
  • Consulting Editors
  • For authors
  • Publication ethics
  • Publication alerts by email
  • Transfers
  • Advertising
  • Job board
  • Contact
Repeated hypoglycemia remodels neural inputs and disrupts mitochondrial function to blunt glucose-inhibited GHRH neuron responsiveness
Mitchell Bayne, Alexandra Alvarsson, Kavya Devarakonda, Rosemary Li, Maria Jimenez-Gonzalez, Darline Garibay, Kaetlyn Conner, Merina Varghese, Madhavika N. Serasinghe, Jerry E. Chipuk, Patrick R. Hof, Sarah A. Stanley
Mitchell Bayne, Alexandra Alvarsson, Kavya Devarakonda, Rosemary Li, Maria Jimenez-Gonzalez, Darline Garibay, Kaetlyn Conner, Merina Varghese, Madhavika N. Serasinghe, Jerry E. Chipuk, Patrick R. Hof, Sarah A. Stanley
View: Text | PDF
Research Article Metabolism Neuroscience

Repeated hypoglycemia remodels neural inputs and disrupts mitochondrial function to blunt glucose-inhibited GHRH neuron responsiveness

  • Text
  • PDF
Abstract

Hypoglycemia is a frequent complication of diabetes, limiting therapy and increasing morbidity and mortality. With recurrent hypoglycemia, the counterregulatory response (CRR) to decreased blood glucose is blunted, resulting in hypoglycemia-associated autonomic failure (HAAF). The mechanisms leading to these blunted effects are only poorly understood. Here, we report, with ISH, IHC, and the tissue-clearing capability of iDISCO+, that growth hormone releasing hormone (GHRH) neurons represent a unique population of arcuate nucleus neurons activated by glucose deprivation in vivo. Repeated glucose deprivation reduces GHRH neuron activation and remodels excitatory and inhibitory inputs to GHRH neurons. We show that low glucose sensing is coupled to GHRH neuron depolarization, decreased ATP production, and mitochondrial fusion. Repeated hypoglycemia attenuates these responses during low glucose. By maintaining mitochondrial length with the small molecule mitochondrial division inhibitor-1, we preserved hypoglycemia sensitivity in vitro and in vivo. Our findings present possible mechanisms for the blunting of the CRR, significantly broaden our understanding of the structure of GHRH neurons, and reveal that mitochondrial dynamics play an important role in HAAF. We conclude that interventions targeting mitochondrial fission in GHRH neurons may offer a new pathway to prevent HAAF in patients with diabetes.

Authors

Mitchell Bayne, Alexandra Alvarsson, Kavya Devarakonda, Rosemary Li, Maria Jimenez-Gonzalez, Darline Garibay, Kaetlyn Conner, Merina Varghese, Madhavika N. Serasinghe, Jerry E. Chipuk, Patrick R. Hof, Sarah A. Stanley

×

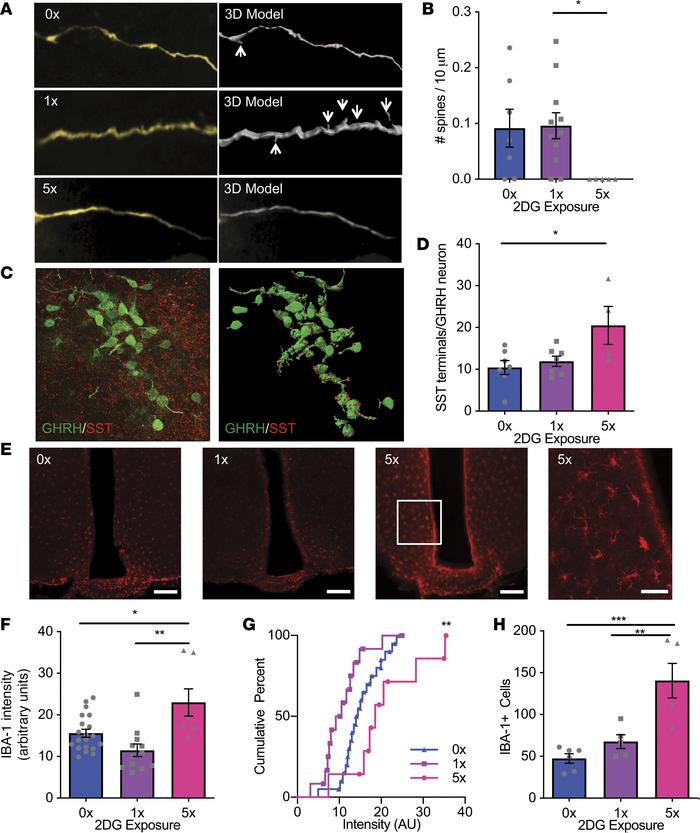
Figure 4

Repeated glucose deprivation disrupts inputs into GHRH neurons and activates microglia.

Options: View larger image (or click on image) Download as PowerPoint
Repeated glucose deprivation disrupts inputs into GHRH neurons and activ...
(A) Confocal analyses (left) and 3D reconstruction (right) of dendritic spines on Lucifer yellow–filled ARC GHRH-GFP neurons after vehicle (0x) or single (1x) or repeated (5x) i.p. 2DG administration. Scale bar: 5 μm. (B) Quantification of dendritic spines on filled ARC GHRH-GFP neurons after vehicle (0x) or single (1x) or repeated (5x) i.p. 2DG administration. *P = 0.03 1x vs. 5x, χ2[2] = 7.305, Kruskal-Wallis test with Dunn’s multiple-comparisons test, n = 5–11/group. (C) Confocal analysis (left) and 3D model (right) of SST terminals contacting ARC GHRH-GFP neurons. Scale bar: 30 μm. (D) Quantification of SST terminals contacting ARC GHRH-GFP neurons after vehicle (0x) or single (1x) or repeated (5x) i.p. 2DG administration. *P = 0.02 0x vs. 5x, F[2, 15] = 4.87, 1-way ANOVA with Tukey’s multiple-comparisons test, n = 4–7/group. (E) Confocal analyses of ARC IBA1-positive microglia after vehicle (0x) or single (1x) or repeated (5x) i.p. 2DG administration at low and high magnification. Scale bars: 100 μm for left 3 panels, 50 μm for right panel. (F) Quantification of IBA1 intensity by IHC in the ARC after vehicle (0x) or single (1x) or repeated (5x) i.p. 2DG administration. *P = 0.01 0x vs. 5x, **P = 0.0003 1x vs. 5x, F[2, 36] = 9.612, 1-way ANOVA with Tukey’s multiple-comparisons test, n = 7–20/group. (G) Cumulative intensity distribution of IBA1 intensity. **P = 0.028 0x vs. 5x, Kolmogorov-Smirnov test n = 7–20/group. (H) Quantification of IBA1-positive cells in the ARC after vehicle (0x) or single (1x) or repeated (5x) i.p. 2DG administration. **P = 0.003, ***P = 0.0004, F[2, 13] = 15.35, 1-way ANOVA with Tukey’s multiple-comparisons test, n = 5–6/group. Each dot represents results from individual animals and data are displayed as mean ± SEM.

Copyright © 2026 American Society for Clinical Investigation
ISSN 2379-3708

Sign up for email alerts