Go to The Journal of Clinical Investigation
  • About
  • Editors
  • Consulting Editors
  • For authors
  • Publication ethics
  • Publication alerts by email
  • Transfers
  • Advertising
  • Job board
  • Contact
  • Physician-Scientist Development
  • Current issue
  • Past issues
  • By specialty
    • COVID-19
    • Cardiology
    • Immunology
    • Metabolism
    • Nephrology
    • Oncology
    • Pulmonology
    • All ...
  • Videos
  • Collections
    • In-Press Preview
    • Resource and Technical Advances
    • Clinical Research and Public Health
    • Research Letters
    • Editorials
    • Perspectives
    • Physician-Scientist Development
    • Reviews
    • Top read articles

  • Current issue
  • Past issues
  • Specialties
  • In-Press Preview
  • Resource and Technical Advances
  • Clinical Research and Public Health
  • Research Letters
  • Editorials
  • Perspectives
  • Physician-Scientist Development
  • Reviews
  • Top read articles
  • About
  • Editors
  • Consulting Editors
  • For authors
  • Publication ethics
  • Publication alerts by email
  • Transfers
  • Advertising
  • Job board
  • Contact
Plasminogen regulates mesenchymal stem cell–mediated tissue repair after ischemia through Cyr61 activation
Hao Duan, Zhenqiang He, Maohuan Lin, Yanling Wang, Fan Yang, R. Alan Mitteer, Hyun-Jun Kim, Eujing Yeo, Hongyu Han, Ling Qin, Yi Fan, Yanqing Gong
Hao Duan, Zhenqiang He, Maohuan Lin, Yanling Wang, Fan Yang, R. Alan Mitteer, Hyun-Jun Kim, Eujing Yeo, Hongyu Han, Ling Qin, Yi Fan, Yanqing Gong
View: Text | PDF
Research Article Vascular biology

Plasminogen regulates mesenchymal stem cell–mediated tissue repair after ischemia through Cyr61 activation

  • Text
  • PDF
Abstract

Stem cell transplantation has emerged as a promising strategy in regenerative medicine. However, the poor survival and persistence of the transplanted cells, including mesenchymal stem cells (MSCs), in the hostile ischemic microenvironments represents a major therapeutic barrier. Here we report that plasminogen (Plg) stimulated MSC functions and promoted MSC survival during tissue repair after ischemia. Genetic Plg ablation abolished MSC survival, migration, and proliferation in mouse ischemic limbs, and abrogated MSC-mediated blood reperfusion, neovascularization, and tissue repair after ischemia, suggesting a critical role for Plg in MSC-mediated tissue repair. Furthermore, multiplex cytokine array analysis identified that Plg cleaved and activated cysteine-rich protein 61 (Cyr61), an ECM-associated growth factor, to stimulate MSC survival and migration. Overexpression with truncated Cyr61 in MSCs rescued blood reperfusion after hind limb ischemia in Plg-deficient mice. Finally, Plg-mediated Cyr61 cleavage promoted endothelial cell migration and neovascularization in vitro and in vivo. Our study reveals that Plg promotes MSC survival, persistence, and paracrine effects and improves postischemic neovascularization and tissue repair through Cyr61 cleavage and activation. Thus, targeting Plg/Cyr61 may offer exciting therapeutic opportunities for strengthening MSC therapy in ischemic diseases.

Authors

Hao Duan, Zhenqiang He, Maohuan Lin, Yanling Wang, Fan Yang, R. Alan Mitteer, Hyun-Jun Kim, Eujing Yeo, Hongyu Han, Ling Qin, Yi Fan, Yanqing Gong

×

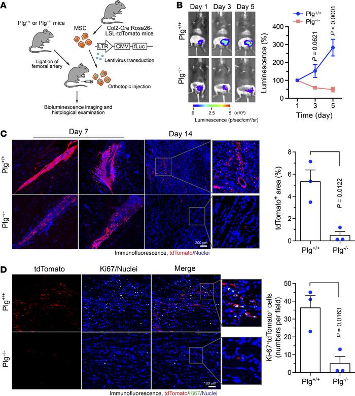
Figure 3

Plg is required for MSC survival, persistence, and proliferation in ischemic tissues.

Options: View larger image (or click on image) Download as PowerPoint
Plg is required for MSC survival, persistence, and proliferation in isch...
HI was induced in Plg+/+ and Plg−/− mice by ligation of the femoral artery, followed by MSC transplantation in the ischemic limbs. MSCs were harvested from Col2-Cre Rosa26-LSL-tdTomato mice and lentivirally transduced to express firefly luciferase (fLuc). (A) Schematic approach. (B) Mice were subjected to analysis by whole-body bioluminescence imaging. Left, representative images are shown. Right, quantitative analysis of integrated luminescence (n = 5–6, mean ± SEM). Statistical analysis by 2-way ANOVA (comparing Plg+/+ and Plg−/− mice). (C and D) Gastrocnemius muscle in ischemic limbs was collected at days 7 and 14 after the surgery. Tissue sections were probed with (C) anti-tdTomato antibody or (D) anti-tdTomato and anti–Ki-67 antibodies, followed by immunofluorescence imaging. Left, representative images. Right, quantitative analysis (n = 3, mean ± SEM). Original magnification, ×100. Statistical analysis by unpaired Student’s t test.

Copyright © 2026 American Society for Clinical Investigation
ISSN 2379-3708

Sign up for email alerts