Go to The Journal of Clinical Investigation
  • About
  • Editors
  • Consulting Editors
  • For authors
  • Publication ethics
  • Publication alerts by email
  • Transfers
  • Advertising
  • Job board
  • Contact
  • Physician-Scientist Development
  • Current issue
  • Past issues
  • By specialty
    • COVID-19
    • Cardiology
    • Immunology
    • Metabolism
    • Nephrology
    • Oncology
    • Pulmonology
    • All ...
  • Videos
  • Collections
    • In-Press Preview
    • Resource and Technical Advances
    • Clinical Research and Public Health
    • Research Letters
    • Editorials
    • Perspectives
    • Physician-Scientist Development
    • Reviews
    • Top read articles

  • Current issue
  • Past issues
  • Specialties
  • In-Press Preview
  • Resource and Technical Advances
  • Clinical Research and Public Health
  • Research Letters
  • Editorials
  • Perspectives
  • Physician-Scientist Development
  • Reviews
  • Top read articles
  • About
  • Editors
  • Consulting Editors
  • For authors
  • Publication ethics
  • Publication alerts by email
  • Transfers
  • Advertising
  • Job board
  • Contact
Adipocyte JAK2 mediates spontaneous metabolic liver disease and hepatocellular carcinoma
Kevin C. Corbit, Camella G. Wilson, Dylan Lowe, Jennifer L. Tran, Nicholas B. Vera, Michelle Clasquin, Aras N. Mattis, Ethan J. Weiss
Kevin C. Corbit, Camella G. Wilson, Dylan Lowe, Jennifer L. Tran, Nicholas B. Vera, Michelle Clasquin, Aras N. Mattis, Ethan J. Weiss
View: Text | PDF
Research Article Hepatology Metabolism

Adipocyte JAK2 mediates spontaneous metabolic liver disease and hepatocellular carcinoma

  • Text
  • PDF
Abstract

Nonalcoholic fatty liver disease (NAFLD) and steatohepatitis (NASH) are liver manifestations of the metabolic syndrome and can progress to hepatocellular carcinoma (HCC). Loss of growth hormone (GH) signaling is reported to predispose to NAFLD and NASH through direct actions on the liver. Here, we report that aged mice lacking hepatocyte Jak2 (JAK2L), an obligate transducer of GH signaling, spontaneously develop the full spectrum of phenotypes found in patients with metabolic liver disease, beginning with insulin resistance and lipodystrophy and manifesting as NAFLD, NASH, and even HCC, independent of dietary intervention. Remarkably, insulin resistance, metabolic liver disease, and carcinogenesis are prevented in JAK2L mice via concomitant deletion of adipocyte Jak2. Further, we demonstrate that GH increases hepatic lipid burden but does so indirectly via signaling through adipocyte JAK2. Collectively, these data establish adipocytes as the mediator of GH-induced metabolic liver disease and carcinogenesis. In addition, we report what we believe to be a new spontaneous model of NAFLD, NASH, and HCC that recapitulates the natural sequelae of human insulin resistance–associated disease progression. The work presented here suggests that attention be paid to inhibition of adipocyte GH signaling as a therapeutic target of metabolic liver disease.

Authors

Kevin C. Corbit, Camella G. Wilson, Dylan Lowe, Jennifer L. Tran, Nicholas B. Vera, Michelle Clasquin, Aras N. Mattis, Ethan J. Weiss

×

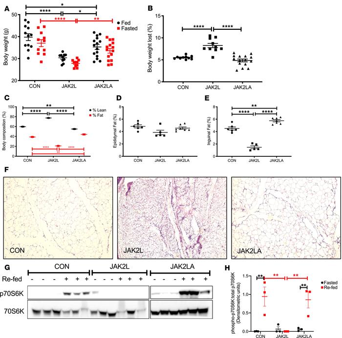
Figure 2

JAK2L mice are lipodystrophic and have a defective fasted-to-fed response in adipose tissue.

Options: View larger image (or click on image) Download as PowerPoint
JAK2L mice are lipodystrophic and have a defective fasted-to-fed respons...
(A) Body weight in grams (g) of ad lib–fed and 16-hour-fasted control CON, JAK2L, and JAK2LA mice. (B) Percentage of body weight lost following a 16-hour fast. (C) Percentages of lean and fast mass. Amount of (D) epididymal and (E) inguinal fat mass as a percentage of total body weight. (F) H&E staining of inguinal fat pads from 16-hour-fasted mice (original magnification, ×10). (G) Inguinal adipose levels (n = 3 per condition) of phosphorylated (T389) p70S6K (top) and total p70S6K (bottom) in 16-hour-fasted (–) or 30-minute-refed (+) mice as determined by Western blot. (H) Densitometric quantification of Western blots from (G) plotting phosphorylated T389/total p70S6K. n = 10–15 (A and B), 12–17 (C), and 5–7 (D and E). *P < 0.05; **P < 0.01; ****P < 0.0001 by 1-way (B and E) or 2-way (A, C, and H) ANOVA.

Copyright © 2026 American Society for Clinical Investigation
ISSN 2379-3708

Sign up for email alerts