Go to The Journal of Clinical Investigation
  • About
  • Editors
  • Consulting Editors
  • For authors
  • Publication ethics
  • Publication alerts by email
  • Transfers
  • Advertising
  • Job board
  • Contact
  • Physician-Scientist Development
  • Current issue
  • Past issues
  • By specialty
    • COVID-19
    • Cardiology
    • Immunology
    • Metabolism
    • Nephrology
    • Oncology
    • Pulmonology
    • All ...
  • Videos
  • Collections
    • In-Press Preview
    • Resource and Technical Advances
    • Clinical Research and Public Health
    • Research Letters
    • Editorials
    • Perspectives
    • Physician-Scientist Development
    • Reviews
    • Top read articles

  • Current issue
  • Past issues
  • Specialties
  • In-Press Preview
  • Resource and Technical Advances
  • Clinical Research and Public Health
  • Research Letters
  • Editorials
  • Perspectives
  • Physician-Scientist Development
  • Reviews
  • Top read articles
  • About
  • Editors
  • Consulting Editors
  • For authors
  • Publication ethics
  • Publication alerts by email
  • Transfers
  • Advertising
  • Job board
  • Contact
Genetic deficiency or pharmacological inhibition of miR-33 protects from kidney fibrosis
Nathan L. Price, Verónica Miguel, Wen Ding, Abhishek K. Singh, Shipra Malik, Noemi Rotllan, Anna Moshnikova, Jakub Toczek, Caroline Zeiss, Mehran M. Sadeghi, Noemi Arias, Ángel Baldán, Oleg A. Andreev, Diego Rodríguez-Puyol, Raman Bahal, Yana K. Reshetnyak, Yajaira Suárez, Carlos Fernández-Hernando, Santiago Lamas
Nathan L. Price, Verónica Miguel, Wen Ding, Abhishek K. Singh, Shipra Malik, Noemi Rotllan, Anna Moshnikova, Jakub Toczek, Caroline Zeiss, Mehran M. Sadeghi, Noemi Arias, Ángel Baldán, Oleg A. Andreev, Diego Rodríguez-Puyol, Raman Bahal, Yana K. Reshetnyak, Yajaira Suárez, Carlos Fernández-Hernando, Santiago Lamas
View: Text | PDF
Research Article Metabolism Nephrology

Genetic deficiency or pharmacological inhibition of miR-33 protects from kidney fibrosis

  • Text
  • PDF
Abstract

Previous work has reported the important links between cellular bioenergetics and the development of chronic kidney disease, highlighting the potential for targeting metabolic functions to regulate disease progression. More recently, it has been shown that alterations in fatty acid oxidation (FAO) can have an important impact on the progression of kidney disease. In this work, we demonstrate that loss of miR-33, an important regulator of lipid metabolism, can partially prevent the repression of FAO in fibrotic kidneys and reduce lipid accumulation. These changes were associated with a dramatic reduction in the extent of fibrosis induced in 2 mouse models of kidney disease. These effects were not related to changes in circulating leukocytes because bone marrow transplants from miR-33–deficient animals did not have a similar impact on disease progression. Most important, targeted delivery of miR-33 peptide nucleic acid inhibitors to the kidney and other acidic microenvironments was accomplished using pH low insertion peptides as a carrier. This was effective at both increasing the expression of factors involved in FAO and reducing the development of fibrosis. Together, these findings suggest that miR-33 may be an attractive therapeutic target for the treatment of chronic kidney disease.

Authors

Nathan L. Price, Verónica Miguel, Wen Ding, Abhishek K. Singh, Shipra Malik, Noemi Rotllan, Anna Moshnikova, Jakub Toczek, Caroline Zeiss, Mehran M. Sadeghi, Noemi Arias, Ángel Baldán, Oleg A. Andreev, Diego Rodríguez-Puyol, Raman Bahal, Yana K. Reshetnyak, Yajaira Suárez, Carlos Fernández-Hernando, Santiago Lamas

×

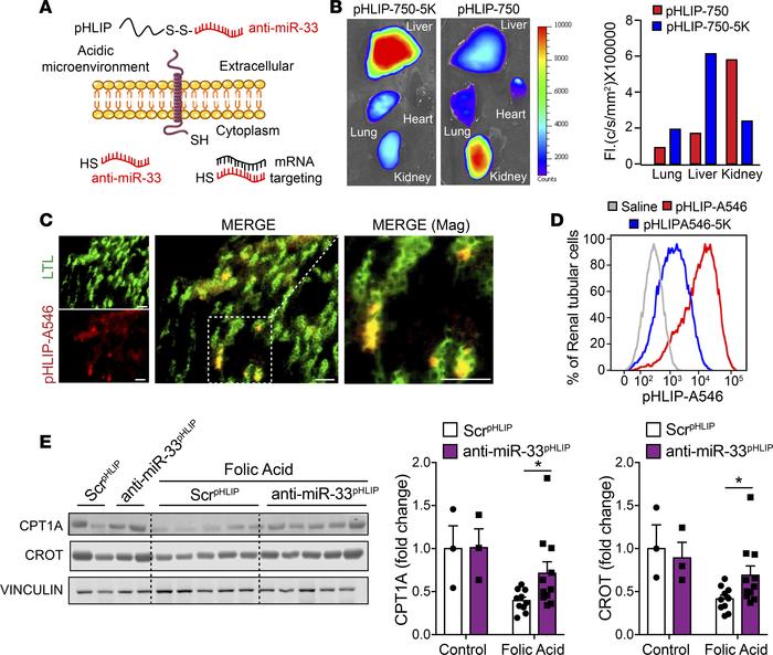
Figure 6

pH low inducible peptides promote delivery of miR-33 inhibitors to the kidney.

Options: View larger image (or click on image) Download as PowerPoint
pH low inducible peptides promote delivery of miR-33 inhibitors to the k...
(A) Generation of anti–miR-33 PNA-conjugated pH low insertion peptides (pHLIP) capable of delivering miR-33 inhibitors to acidic microenvironments. (B) Representative images of tissues from 1 mouse per group injected with fluorescently labeled noninserting CT (pHLIP-750-5K) or targeted (pHLIP-750) constructs. (C) Representative images demonstrating uptake of fluorescently labeled pHLIP constructs (pHLIP-A546) into primary renal TECs in vitro (shown in red). Costaining with lotus tetragonolobus lectin (LTL), a marker for proximal tubules is shown in green. (D) Representative flow cytometry histograms showing fluorescence intensities in primary renal tubular cells treated with CT (pHLIP-A546-5K), or targeted (pHLIP-A546) constructs. (E) Representative images and quantification of Western blot analysis of protein expression of miR-33 targets CPT1A and CROT in the kidneys of mice treated with pHLIP scrambled CT (ScrpHLIP) or miR-33 inhibitory RNA constructs (anti–miR-33pHLIP) under CT conditions (top) or following treatment with FA (n = 10–11). Statistical significance was determined using nonparametric 2-tailed Mann-Whitney U test. All data represent the mean ± SEM and *P < 0.05 comparing mice treated with anti–miR-33pHLIP with animals treated with ScrpHLIP under the same conditions. Scale bar: 20 μm.

Copyright © 2026 American Society for Clinical Investigation
ISSN 2379-3708

Sign up for email alerts