Go to The Journal of Clinical Investigation
  • About
  • Editors
  • Consulting Editors
  • For authors
  • Publication ethics
  • Publication alerts by email
  • Transfers
  • Advertising
  • Job board
  • Contact
  • Physician-Scientist Development
  • Current issue
  • Past issues
  • By specialty
    • COVID-19
    • Cardiology
    • Immunology
    • Metabolism
    • Nephrology
    • Oncology
    • Pulmonology
    • All ...
  • Videos
  • Collections
    • In-Press Preview
    • Resource and Technical Advances
    • Clinical Research and Public Health
    • Research Letters
    • Editorials
    • Perspectives
    • Physician-Scientist Development
    • Reviews
    • Top read articles

  • Current issue
  • Past issues
  • Specialties
  • In-Press Preview
  • Resource and Technical Advances
  • Clinical Research and Public Health
  • Research Letters
  • Editorials
  • Perspectives
  • Physician-Scientist Development
  • Reviews
  • Top read articles
  • About
  • Editors
  • Consulting Editors
  • For authors
  • Publication ethics
  • Publication alerts by email
  • Transfers
  • Advertising
  • Job board
  • Contact
Human endogenous retrovirus HERV-K(HML-2) RNA causes neurodegeneration through Toll-like receptors
Paul Dembny, Andrew G. Newman, Manvendra Singh, Michael Hinz, Michal Szczepek, Christina Krüger, Robert Adalbert, Omar Dzaye, Thorsten Trimbuch, Thomas Wallach, Gunnar Kleinau, Katja Derkow, Bernhard C. Richard, Carola Schipke, Claus Scheidereit, Harald Stachelscheid, Douglas Golenbock, Oliver Peters, Michael Coleman, Frank L. Heppner, Patrick Scheerer, Victor Tarabykin, Klemens Ruprecht, Zsuzsanna Izsvák, Jens Mayer, Seija Lehnardt
Paul Dembny, Andrew G. Newman, Manvendra Singh, Michael Hinz, Michal Szczepek, Christina Krüger, Robert Adalbert, Omar Dzaye, Thorsten Trimbuch, Thomas Wallach, Gunnar Kleinau, Katja Derkow, Bernhard C. Richard, Carola Schipke, Claus Scheidereit, Harald Stachelscheid, Douglas Golenbock, Oliver Peters, Michael Coleman, Frank L. Heppner, Patrick Scheerer, Victor Tarabykin, Klemens Ruprecht, Zsuzsanna Izsvák, Jens Mayer, Seija Lehnardt
View: Text | PDF
Research Article Immunology Neuroscience

Human endogenous retrovirus HERV-K(HML-2) RNA causes neurodegeneration through Toll-like receptors

  • Text
  • PDF
Abstract

Although human endogenous retroviruses (HERVs) represent a substantial proportion of the human genome and some HERVs, such as HERV-K(HML-2), are reported to be involved in neurological disorders, little is known about their biological function. We report that RNA from an HERV-K(HML-2) envelope gene region binds to and activates human Toll-like receptor (TLR) 8, as well as murine Tlr7, expressed in neurons and microglia, thereby causing neurodegeneration. HERV-K(HML-2) RNA introduced into the cerebrospinal fluid (CSF) of either C57BL/6 wild-type mice or APPPS1 mice, a mouse model for Alzheimer’s disease (AD), resulted in neurodegeneration and microglia accumulation. Tlr7-deficient mice were protected against neurodegenerative effects but were resensitized toward HERV-K(HML-2) RNA when neurons ectopically expressed murine Tlr7 or human TLR8. Transcriptome data sets of human AD brain samples revealed a distinct correlation of upregulated HERV-K(HML-2) and TLR8 RNA expression. HERV-K(HML-2) RNA was detectable more frequently in CSF from individuals with AD compared with controls. Our data establish HERV-K(HML-2) RNA as an endogenous ligand for species-specific TLRs 7/8 and imply a functional contribution of human endogenous retroviral transcripts to neurodegenerative processes, such as AD.

Authors

Paul Dembny, Andrew G. Newman, Manvendra Singh, Michael Hinz, Michal Szczepek, Christina Krüger, Robert Adalbert, Omar Dzaye, Thorsten Trimbuch, Thomas Wallach, Gunnar Kleinau, Katja Derkow, Bernhard C. Richard, Carola Schipke, Claus Scheidereit, Harald Stachelscheid, Douglas Golenbock, Oliver Peters, Michael Coleman, Frank L. Heppner, Patrick Scheerer, Victor Tarabykin, Klemens Ruprecht, Zsuzsanna Izsvák, Jens Mayer, Seija Lehnardt

×

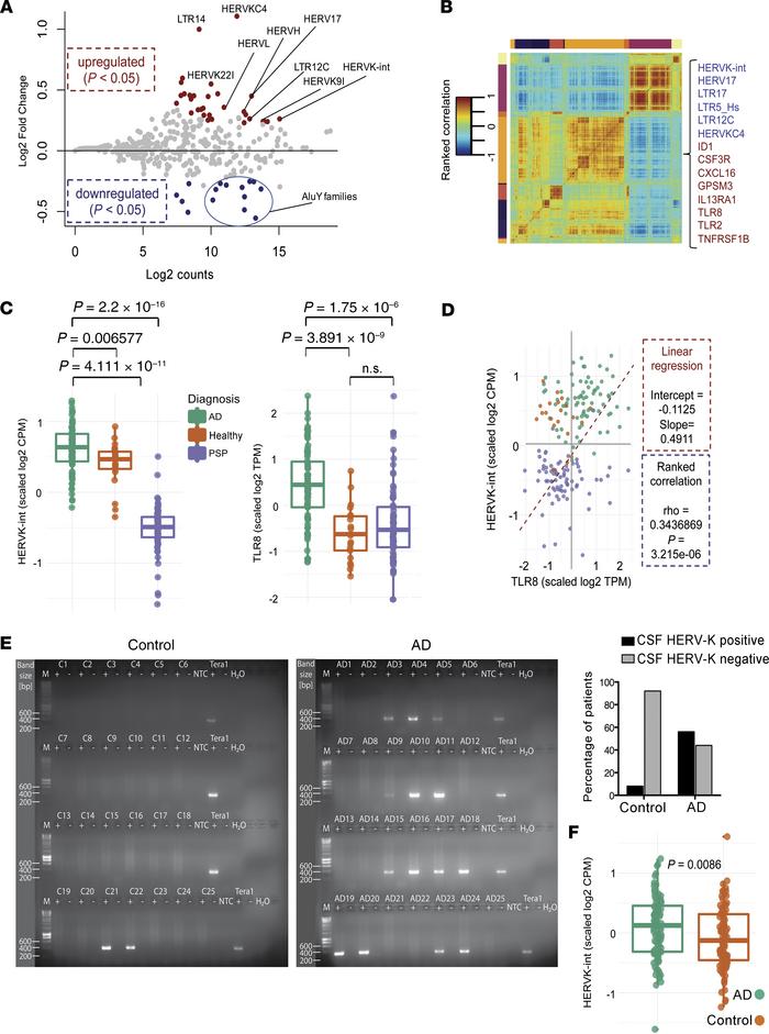
Figure 6

Correlated upregulated HERV-K and TLR8 expression in AD.

Options: View larger image (or click on image) Download as PowerPoint
Correlated upregulated HERV-K and TLR8 expression in AD.
(A) Differentia...
(A) Differentially expressed TEs in TCX of AD patients. MA plot (Bland–Altman plot) shows differential TE expression (log2 fold change) in TCX of 176 postmortem samples of AD patients (n = 82) versus controls (aging healthy individuals and patients with PSP, n = 94). Each dot represents 1 TE family. Dots are colored if the P value from DESeq2/limma statistics was less than 0.05. Note that the most differentially up- and downregulated TEs in AD patients versus controls include HERV-K-int — as designated in Repbase, i.e., HERV-K(HML-2) — HERVK9I, and various AluY subfamilies. (B) Correlated expression of HERV-K-int with immune response genes. Clustered pairwise correlation matrix generated by weighted gene coexpression network analysis across 176 brain samples (see A, including ~2400 genes and 17 TE families, Spearman’s rank correlation, Euclidian distance). In a highlighted cluster, TEs (blue) including HERV-K-int/LTR5_Hs, HERV-K(HML-2), are coexpressed with immune response genes (red), including TLR8 and TLR2. (C) Jitter box plots visualize Z score–transformed, unbiased relative expression of (left) HERV-K-int/HERV-K(HML-2) (log2 counts per million; CPM) and (right) TLR8 (log2 transcripts per million; TPM) in TCX samples of AD patients, PSP patients, and controls. Every dot represents 1 sample. P values were determined by Wilcoxon’s test with further adjustment for multiple corrections. n.s., not significant. (D) Correlation analysis of HERV-K-int/HERV-K(HML-2) and TLR8 expression. Scatter plot shows scaled log2-transformed expression of HERV-K-int/HERV-K(HML-2) (CPM) and TLR8 (TPM) (color codes defined as in C). Linear regression analysis (dashed line) indicates correlation between HERV-K-int/HERV-K(HML-2) and TLR8 expression in AD. Rho values were obtained from pairwise-ranked correlation analysis. (E) CSF from AD patients (n = 25) and controls (n = 25) was assayed by RT-PCR using primers specific for the HERV-K env region encompassing the TLR7/8 recognition motif (left). Frequency of HERV-K detection in CSF samples from controls and AD patients (right). (F) Presence of HERV-K(HML-2) in AD CSF and age-controlled samples. Jitter box plots represent the average of Z score–transformed counts of expressed HERV-K(HML2) loci (n = 98) in AD (n = 6) and control (n = 6) CSF. Every dot represents a distinct HERV-K(HML-2) locus. Significance was determined by Wilcoxon’s test. The box plots depict the median (thick line), and the length of each box represents the interquartile range.

Copyright © 2026 American Society for Clinical Investigation
ISSN 2379-3708

Sign up for email alerts