Go to The Journal of Clinical Investigation
  • About
  • Editors
  • Consulting Editors
  • For authors
  • Publication ethics
  • Publication alerts by email
  • Transfers
  • Advertising
  • Job board
  • Contact
  • Physician-Scientist Development
  • Current issue
  • Past issues
  • By specialty
    • COVID-19
    • Cardiology
    • Immunology
    • Metabolism
    • Nephrology
    • Oncology
    • Pulmonology
    • All ...
  • Videos
  • Collections
    • In-Press Preview
    • Resource and Technical Advances
    • Clinical Research and Public Health
    • Research Letters
    • Editorials
    • Perspectives
    • Physician-Scientist Development
    • Reviews
    • Top read articles

  • Current issue
  • Past issues
  • Specialties
  • In-Press Preview
  • Resource and Technical Advances
  • Clinical Research and Public Health
  • Research Letters
  • Editorials
  • Perspectives
  • Physician-Scientist Development
  • Reviews
  • Top read articles
  • About
  • Editors
  • Consulting Editors
  • For authors
  • Publication ethics
  • Publication alerts by email
  • Transfers
  • Advertising
  • Job board
  • Contact
Self-reactive B cells in the GALT are actively curtailed to prevent gut inflammation
Ashima Shukla, Cindi Chen, Julia Jellusova, Charlotte R. Leung, Elaine Kao, Numana Bhat, Wai W. Lin, John R. Apgar, Robert C. Rickert
Ashima Shukla, Cindi Chen, Julia Jellusova, Charlotte R. Leung, Elaine Kao, Numana Bhat, Wai W. Lin, John R. Apgar, Robert C. Rickert
View: Text | PDF
Research Article Immunology Inflammation

Self-reactive B cells in the GALT are actively curtailed to prevent gut inflammation

  • Text
  • PDF
Abstract

Immune homeostasis in the gut-associated lymphoid tissues (GALT) is critical to prevent the development of inadvertent pathologies. B cells, as the producers of antibodies and cytokines, play an important role in maintaining the GALT homeostasis. However, the mechanism by which B cells specifically direct their responses toward non-self-antigens and become ignorant to self-antigens in the GALT is not known. Therefore, we developed what we believe to be a novel mouse model by expressing duck egg lysozyme (DEL) in gut epithelial cells in presence of HEL-reactive B cells. Notably, we observed a transient activation and rapid deletion of self-reactive B cells in Peyer’s patches and mesenteric lymph nodes upon self-antigen exposure. The survival of self-reactive B cells upon exposure to their self-antigen was partially rescued by blocking receptor editing but could be completely rescued by stronger survival signal, such as ectopic expression of BCL2. Importantly, rescuing the self-reactive B cells promoted production of autoantibodies and gut inflammation. Mechanistically, we identify a specific activation of TGF-β signaling in self-reactive B cells in the gut and a critical role of this pathway in maintaining peripheral tolerance. Collectively, our studies describe functional consequences and the fate of self-reactive B cells in GALT and provide potentially novel mechanistic insights governing self-tolerance of B cells in the gut.

Authors

Ashima Shukla, Cindi Chen, Julia Jellusova, Charlotte R. Leung, Elaine Kao, Numana Bhat, Wai W. Lin, John R. Apgar, Robert C. Rickert

×

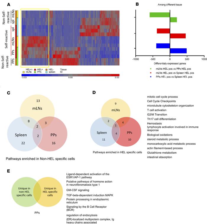
Figure 7

TGF-β signaling is enriched in self-reactive B cells upon antigen encounter in PPs.

Options: View larger image (or click on image) Download as PowerPoint
TGF-β signaling is enriched in self-reactive B cells upon antigen encoun...
(A) Heatmap of supervised hierarchical clustering of differentially expressed genes (DEGs) in self-reactive B cells (HEL+ve) or normal B cells (HEL–ve) in spleens, mLNs, and PPs isolated from Villincre+mDELloxpSWHEL mice. (B) The number of genes significantly (P = 0.01, 1.5-fold) over- or underexpressed in self-reactive B cells from spleen, mLNs, and PPs. Significant DEGs were run on MetaCore pathway analysis. (C) Venn diagram of common or unique molecular pathways significantly (P < 0.05) enriched in non-HEL-specific cells isolated from spleens, mLNs, and PPs. (D) Venn diagram of common or unique molecular pathways enriched in HEL-specific cells isolated from spleens, mLNs, and PPs (P < 0.05). Among the unique pathways identified in C and D in PPs (E) are common or unique molecular pathways and a list of unique molecular pathways enriched in non-HEL and HEL-specific cells in PPs.

Copyright © 2025 American Society for Clinical Investigation
ISSN 2379-3708

Sign up for email alerts