Go to The Journal of Clinical Investigation
  • About
  • Editors
  • Consulting Editors
  • For authors
  • Publication ethics
  • Publication alerts by email
  • Transfers
  • Advertising
  • Job board
  • Contact
  • Physician-Scientist Development
  • Current issue
  • Past issues
  • By specialty
    • COVID-19
    • Cardiology
    • Immunology
    • Metabolism
    • Nephrology
    • Oncology
    • Pulmonology
    • All ...
  • Videos
  • Collections
    • In-Press Preview
    • Resource and Technical Advances
    • Clinical Research and Public Health
    • Research Letters
    • Editorials
    • Perspectives
    • Physician-Scientist Development
    • Reviews
    • Top read articles

  • Current issue
  • Past issues
  • Specialties
  • In-Press Preview
  • Resource and Technical Advances
  • Clinical Research and Public Health
  • Research Letters
  • Editorials
  • Perspectives
  • Physician-Scientist Development
  • Reviews
  • Top read articles
  • About
  • Editors
  • Consulting Editors
  • For authors
  • Publication ethics
  • Publication alerts by email
  • Transfers
  • Advertising
  • Job board
  • Contact
KIAA0317 regulates pulmonary inflammation through SOCS2 degradation
Travis B. Lear, Alison C. McKelvey, John W. Evankovich, Shristi Rajbhandari, Tiffany A. Coon, Sarah R. Dunn, James D. Londino, Bryan J. McVerry, Yingze Zhang, Eleanor Valenzi, Christine L. Burton, Rachael Gordon, Sebastien Gingras, Karina C. Lockwood, Michael J. Jurczak, Robert Lafyatis, Mark J. Shlomchik, Yuan Liu, Bill B. Chen
Travis B. Lear, Alison C. McKelvey, John W. Evankovich, Shristi Rajbhandari, Tiffany A. Coon, Sarah R. Dunn, James D. Londino, Bryan J. McVerry, Yingze Zhang, Eleanor Valenzi, Christine L. Burton, Rachael Gordon, Sebastien Gingras, Karina C. Lockwood, Michael J. Jurczak, Robert Lafyatis, Mark J. Shlomchik, Yuan Liu, Bill B. Chen
View: Text | PDF
Research Article Inflammation Pulmonology

KIAA0317 regulates pulmonary inflammation through SOCS2 degradation

  • Text
  • PDF
Abstract

Dysregulated proinflammatory cytokine release has been implicated in the pathogenesis of several life-threatening acute lung illnesses such as pneumonia, sepsis, and acute respiratory distress syndrome. Suppressors of cytokine signaling proteins, particularly SOCS2, have recently been described as antiinflammatory mediators. However, the regulation of SOCS2 protein has not been described. Here we describe a mechanism of SOCS2 regulation by the action of the ubiquitin E3 ligase KIAA0317. KIAA0317-mediated degradation of SOCS2 exacerbated inflammation in vitro, and depletion of KIAA0317 in vivo ameliorated pulmonary inflammation. KIAA0317-knockout mice exhibited resistance to LPS-induced pulmonary inflammation, while KIAA03017 reexpression mitigated this effect. We uncovered a small molecule inhibitor of KIAA0317 protein (BC-1365) that prevented SOCS2 degradation and attenuated LPS- and P. aeruginosa–induced lung inflammation in vivo. These studies show KIAA0317 to be a critical mediator of pulmonary inflammation through its degradation of SOCS2 and a potential candidate target for therapeutic inhibition.

Authors

Travis B. Lear, Alison C. McKelvey, John W. Evankovich, Shristi Rajbhandari, Tiffany A. Coon, Sarah R. Dunn, James D. Londino, Bryan J. McVerry, Yingze Zhang, Eleanor Valenzi, Christine L. Burton, Rachael Gordon, Sebastien Gingras, Karina C. Lockwood, Michael J. Jurczak, Robert Lafyatis, Mark J. Shlomchik, Yuan Liu, Bill B. Chen

×

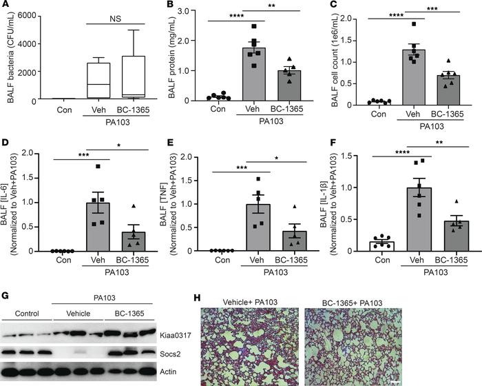
Figure 9

KIAA0317 small molecule inhibitor is antiinflammatory in vivo.

Options: View larger image (or click on image) Download as PowerPoint
KIAA0317 small molecule inhibitor is antiinflammatory in vivo.
(A–E) C57...
(A–E) C57BL/6J mice were exposed to PA103 and treated with BC-1365 for 18 hours. Following exposure, mice were sacrificed, and lungs were lavaged with saline and harvested. Box represents the interquartile range; line, the median; and whiskers, highest and lowest values. (A–C) Bacterial count, protein concentration, and cell count measurements from BALF. (D–F) BALF cytokine concentrations. Veh, vehicle. In A–F, data represent mean values ± SEM; n = 4–8 mice. NS: P > 0.05, *P < 0.05, **P < 0.01, ***P < 0.001, ****P < 0.0001 compared with control mice or as indicated; 1-way ANOVA with Tukey’s multiple-comparisons test. (G) Immunoblotting of mouse lung homogenate for Kiaa0317 and Socs2 protein signal; n = 3 mice per treatment. (H) Representative histology of murine lungs following H&E staining; scale bar: 100 μm.

Copyright © 2026 American Society for Clinical Investigation
ISSN 2379-3708

Sign up for email alerts