Go to The Journal of Clinical Investigation
  • About
  • Editors
  • Consulting Editors
  • For authors
  • Publication ethics
  • Publication alerts by email
  • Transfers
  • Advertising
  • Job board
  • Contact
  • Physician-Scientist Development
  • Current issue
  • Past issues
  • By specialty
    • COVID-19
    • Cardiology
    • Immunology
    • Metabolism
    • Nephrology
    • Oncology
    • Pulmonology
    • All ...
  • Videos
  • Collections
    • In-Press Preview
    • Resource and Technical Advances
    • Clinical Research and Public Health
    • Research Letters
    • Editorials
    • Perspectives
    • Physician-Scientist Development
    • Reviews
    • Top read articles

  • Current issue
  • Past issues
  • Specialties
  • In-Press Preview
  • Resource and Technical Advances
  • Clinical Research and Public Health
  • Research Letters
  • Editorials
  • Perspectives
  • Physician-Scientist Development
  • Reviews
  • Top read articles
  • About
  • Editors
  • Consulting Editors
  • For authors
  • Publication ethics
  • Publication alerts by email
  • Transfers
  • Advertising
  • Job board
  • Contact
TSLP protects against liver I/R injury via activation of the PI3K/Akt pathway
Shilai Li, Zhongjie Yi, Meihong Deng, Melanie J. Scott, Chenxuan Yang, Wenbo Li, Zhao Lei, Nicole M. Santerre, Patricia Loughran, Timothy R. Billiar
Shilai Li, Zhongjie Yi, Meihong Deng, Melanie J. Scott, Chenxuan Yang, Wenbo Li, Zhao Lei, Nicole M. Santerre, Patricia Loughran, Timothy R. Billiar
View: Text | PDF
Research Article Hepatology

TSLP protects against liver I/R injury via activation of the PI3K/Akt pathway

  • Text
  • PDF
Abstract

Thymic stromal lymphopoietin (TSLP) is a cytokine mainly released by epithelial cells that plays important roles in inflammation, autoimmune disease, and cancer. While TSLP is expressed in the liver at high levels, the role of TSLP in liver ischemia/reperfusion (I/R) injury remains unknown. Experiments were carried out to determine the role of TSLP in liver I/R injury. Wild-type (WT) and TSLP receptor–knockout (TSLPR–/–) mice were subjected to liver partial warm I/R injury. Liver injury was assessed by measuring serum alanine aminotransferase (ALT) level, necrotic areas by liver histology, hepatocyte death, and local hepatic inflammatory responses. Signal pathways were explored in vivo and in vitro to identify possible mechanisms for TSLP in I/R injury. TSLP and TSLPR protein expression increased during liver I/R in vivo and following hepatocyte hypoxia/reoxygenation in vitro. Deletion of TSLPR or neutralization of TSLP with anti-TSLP antibody exacerbated liver injury in terms of serum ALT levels as well as necrotic areas in liver histology. Administration of exogenous recombinant mouse TSLP to WT mice significantly reduced liver damage compared with controls, but failed to prevent I/R injury in TSLPR–/– mice. TSLP induced autophagy in hepatocytes during liver I/R injury. Mechanistically, Akt was activated in WT mice during liver I/R injury. The opposite results were observed in TSLPR–/– mice. In addition, TSLP could directly induce Akt activation in hepatocytes independent of nonparenchymal cells in vitro. Furthermore, the Akt agonist, insulin-like growth factor-1 (IGF-1), prevented I/R injury in TSLPR–/– mice and an Akt inhibitor, LY294002, blocked the protective effects of TSLP in WT mice subjected to I/R. Our data indicate that TSLP protects against liver I/R injury via activation of the PI3K/Akt pathway. Through this pathway, TSLP induces autophagy in hepatocytes. Thus, TSLP is a potent inhibitor of stress-induced hepatocyte necrosis.

Authors

Shilai Li, Zhongjie Yi, Meihong Deng, Melanie J. Scott, Chenxuan Yang, Wenbo Li, Zhao Lei, Nicole M. Santerre, Patricia Loughran, Timothy R. Billiar

×

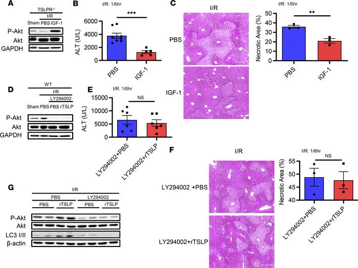
Figure 7

TSLP protects against liver I/R injury via PI3K/Akt pathway.

Options: View larger image (or click on image) Download as PowerPoint
TSLP protects against liver I/R injury via PI3K/Akt pathway.
(A) Western...
(A) Western blot showing the levels of total and phosphorylated Akt in liver of TSLPR–/– mice after liver I/R injury (I: 1 hour; R: 6 hours) with PBS or Akt agonist insulin-like growth factor-1 (IGF-1) (2 doses, 100 μg/kg/dose, subcutaneous injection, one dose starting immediately before surgical procedure, another dose starting immediately after reperfusion) treatment. (B) Serum ALT levels of TSLPR–/– mice after liver I/R injury with PBS or IGF-1 treatment. ***P < 0.001. (C) Representative H&E staining images (×20) and necrotic areas of ischemic liver lobes of TSLPR–/– mice at 6 hours after reperfusion with PBS or IGF-1 treatment. Dotted lines indicate measured areas of necrosis, quantified in the bar graph. **P < 0.01. In A–C, n = 8 in PBS group, n = 5 in IGF-1 group. (D) Western blot showing the levels of total and phosphorylated Akt in liver of WT mice after liver I/R injury with PBS or LY294002 plus PBS or LY294002 plus rTSLP treatment (LY294002 [0.5 mg/kg] was administered i.p. 30 minutes before surgery; PBS and rTSLP [2 μg/mouse] were administered i.p. immediately after reperfusion). (E) Serum ALT levels of WT mice after liver I/R injury with LY294002 plus PBS or LY294002 plus rTSLP treatment. (F) Representative H&E staining images (×20) and necrotic areas of ischemic liver lobes of WT mice at 6 hours after reperfusion with LY294002 plus PBS or LY294002 plus rTSLP treatment. Dotted lines indicate measured areas of necrosis, quantified in on the bar graph. In D–F, n = 6 per group. (G) Western blot showing the levels of total Akt, phosphorylated Akt, and LC3 in liver of WT mice after liver I/R injury with PBS or LY294002 plus PBS or rTSLP treatment. The Western blots shown are representative of 3 experiments with similar results. All data are shown as the mean ± SEM. P values by unpaired, 2-tailed Student’s t test (B, C, E, and F). NS, no significance.

Copyright © 2026 American Society for Clinical Investigation
ISSN 2379-3708

Sign up for email alerts