Go to The Journal of Clinical Investigation
  • About
  • Editors
  • Consulting Editors
  • For authors
  • Publication ethics
  • Publication alerts by email
  • Transfers
  • Advertising
  • Job board
  • Contact
  • Physician-Scientist Development
  • Current issue
  • Past issues
  • By specialty
    • COVID-19
    • Cardiology
    • Immunology
    • Metabolism
    • Nephrology
    • Oncology
    • Pulmonology
    • All ...
  • Videos
  • Collections
    • In-Press Preview
    • Resource and Technical Advances
    • Clinical Research and Public Health
    • Research Letters
    • Editorials
    • Perspectives
    • Physician-Scientist Development
    • Reviews
    • Top read articles

  • Current issue
  • Past issues
  • Specialties
  • In-Press Preview
  • Resource and Technical Advances
  • Clinical Research and Public Health
  • Research Letters
  • Editorials
  • Perspectives
  • Physician-Scientist Development
  • Reviews
  • Top read articles
  • About
  • Editors
  • Consulting Editors
  • For authors
  • Publication ethics
  • Publication alerts by email
  • Transfers
  • Advertising
  • Job board
  • Contact
Functional methylome analysis of human diabetic kidney disease
Jihwan Park, … , Matthew Palmer, Katalin Susztak
Jihwan Park, … , Matthew Palmer, Katalin Susztak
Published June 6, 2019
Citation Information: JCI Insight. 2019;4(11):e128886. https://doi.org/10.1172/jci.insight.128886.
View: Text | PDF
Research Article Genetics

Functional methylome analysis of human diabetic kidney disease

  • Text
  • PDF
Abstract

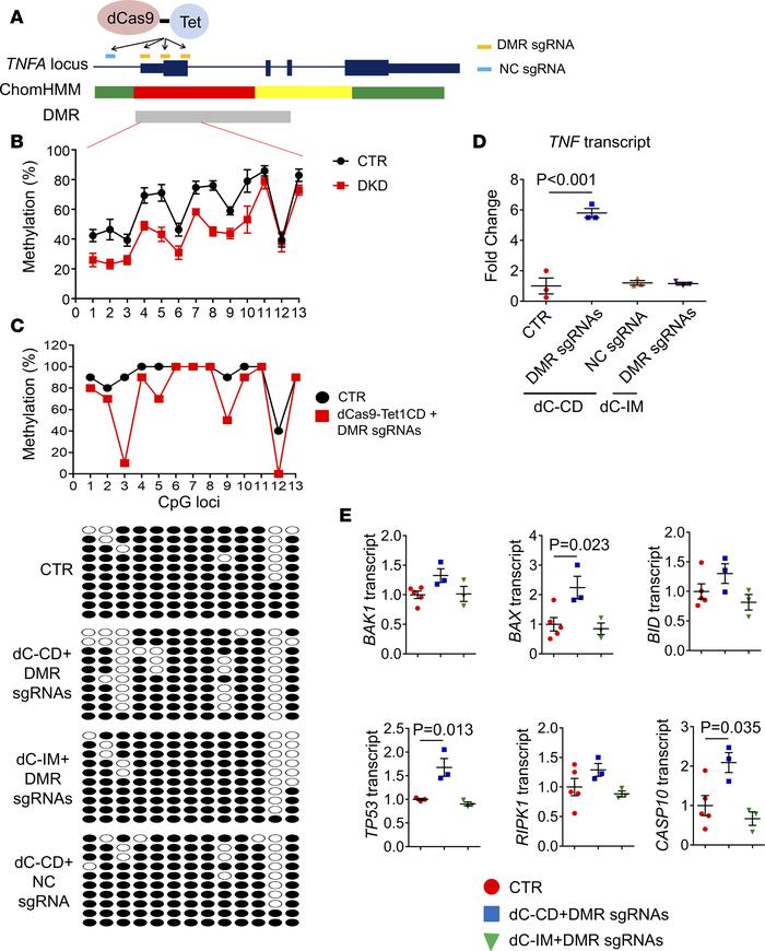
In patients with diabetes mellitus, poor metabolic control has a long-lasting impact on kidney disease development. Epigenetic changes, including cytosine methylation, have been proposed as potential mediators of the long-lasting effect of adverse metabolic events. Our understanding of the presence and contribution of methylation changes to disease development is limited because of the lack of comprehensive base-resolution methylome information of human kidney tissue samples and site-specific methylation editing. Base resolution, whole-genome bisulfite sequencing methylome maps of human diabetic kidney disease (DKD) tubule samples, and associated gene expression measured by RNA sequencing highlighted widespread methylation changes in DKD. Pathway analysis highlighted coordinated (methylation and gene expression) changes in immune signaling, including tumor necrosis factor alpha (TNF). Changes in TNF methylation correlated with kidney function decline. dCas9-Tet1–based lowering of the cytosine methylation level of the TNF differentially methylated region resulted in an increase in the TNF transcript level, indicating that methylation of this locus plays an important role in controlling TNF expression. Increasing the TNF level in diabetic mice increased disease severity, such as albuminuria. In summary, our results indicate widespread methylation differences in DKD kidneys and highlights epigenetic changes in the TNF locus and its contribution to the development of nephropathy in patients with diabetes mellitus.

Authors

Jihwan Park, Yuting Guan, Xin Sheng, Caroline Gluck, Matthew J. Seasock, A. Ari Hakimi, Chengxiang Qiu, James Pullman, Amit Verma, Hongzhe Li, Matthew Palmer, Katalin Susztak

×

Figure 5

Site-specific methylation editing of the TNF DMR by dCas9-Tet1 increases TNF transcript level.

Options: View larger image (or click on image) Download as PowerPoint
Site-specific methylation editing of the TNF DMR by dCas9-Tet1 increases...
(A) Schematic representation of methylome editing of the TNF DMR by dCas9-Tet1 and specific sgRNAs. ChromHMM color code is in Figure 1C. (B) Methylation level of 13 individual CpG sites at the TNF DMR of human kidney tubules from control and DKD patients. (C) Upper panel: Methylation level of individual CpGs in the TNF DMR from dCas9-Tet1CD cells (HEK293) with or without DMR-targeting sgRNAs. Bottom panel: Bisulfite sequencing analysis of specific cells. (D) Relative transcript level (qRT-PCR) of TNF in control, dCas9-Tet1CD cells with DMR sgRNAs or NC sgRNA, and dCas9-Tet1CD_IM cells with DMR sgRNAs. (E) Relative transcript levels of genes associated with cell death in control, dCas9-Tet1CD or dCas9-Tet1CD_IM cells with DMR sgRNAs. All data are presented as means ± SEM of 3 experiments and analyzed by 1-way ANOVA with Tukey’s post hoc test.

Copyright © 2025 American Society for Clinical Investigation
ISSN 2379-3708

Sign up for email alerts