Go to The Journal of Clinical Investigation
  • About
  • Editors
  • Consulting Editors
  • For authors
  • Publication ethics
  • Publication alerts by email
  • Transfers
  • Advertising
  • Job board
  • Contact
  • Physician-Scientist Development
  • Current issue
  • Past issues
  • By specialty
    • COVID-19
    • Cardiology
    • Immunology
    • Metabolism
    • Nephrology
    • Oncology
    • Pulmonology
    • All ...
  • Videos
  • Collections
    • In-Press Preview
    • Resource and Technical Advances
    • Clinical Research and Public Health
    • Research Letters
    • Editorials
    • Perspectives
    • Physician-Scientist Development
    • Reviews
    • Top read articles

  • Current issue
  • Past issues
  • Specialties
  • In-Press Preview
  • Resource and Technical Advances
  • Clinical Research and Public Health
  • Research Letters
  • Editorials
  • Perspectives
  • Physician-Scientist Development
  • Reviews
  • Top read articles
  • About
  • Editors
  • Consulting Editors
  • For authors
  • Publication ethics
  • Publication alerts by email
  • Transfers
  • Advertising
  • Job board
  • Contact
Effect of dietary fat and sucrose consumption on cardiac fibrosis in mice and rhesus monkeys
Niranjana Natarajan, Ana Vujic, Jishnu Das, Annie C. Wang, Krystal K. Phu, Spencer H. Kiehm, Elisabeth M. Ricci-Blair, Anthony Y. Zhu, Kelli L. Vaughan, Ricki J. Colman, Julie A. Mattison, Richard T. Lee
Niranjana Natarajan, Ana Vujic, Jishnu Das, Annie C. Wang, Krystal K. Phu, Spencer H. Kiehm, Elisabeth M. Ricci-Blair, Anthony Y. Zhu, Kelli L. Vaughan, Ricki J. Colman, Julie A. Mattison, Richard T. Lee
View: Text | PDF
Research Article Aging Cardiology

Effect of dietary fat and sucrose consumption on cardiac fibrosis in mice and rhesus monkeys

  • Text
  • PDF
Abstract

Calorie restriction (CR) improved health span in 2 longitudinal studies in nonhuman primates (NHPs), yet only the University of Wisconsin (UW) study demonstrated an increase in survival in CR monkeys relative to controls; the National Institute on Aging (NIA) study did not. Here, analysis of left ventricle samples showed that CR did not reduce cardiac fibrosis relative to controls. However, there was a 5.9-fold increase of total fibrosis in UW hearts, compared with NIA hearts. Diet composition was a prominent difference between the studies; therefore, we used the NHP diets to characterize diet-associated molecular and functional changes in the hearts of mice. Consistent with the findings from the NHP samples, mice fed a UW or a modified NIA diet with increased sucrose and fat developed greater cardiac fibrosis compared with mice fed the NIA diet, and transcriptomics analysis revealed diet-induced activation of myocardial oxidative phosphorylation and cardiac muscle contraction pathways.

Authors

Niranjana Natarajan, Ana Vujic, Jishnu Das, Annie C. Wang, Krystal K. Phu, Spencer H. Kiehm, Elisabeth M. Ricci-Blair, Anthony Y. Zhu, Kelli L. Vaughan, Ricki J. Colman, Julie A. Mattison, Richard T. Lee

×

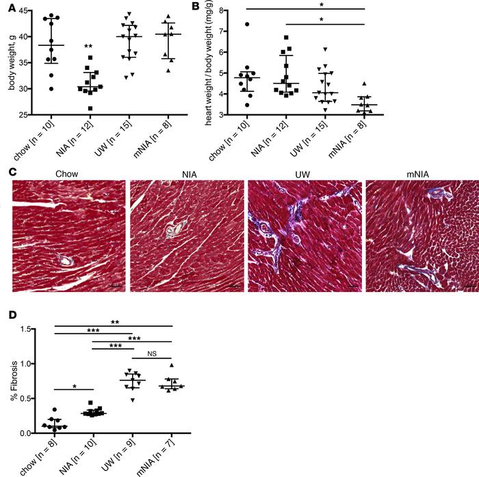
Figure 2

Mice fed the UW or the mNIA diet for 6 months have elevated body weights, higher fasting glucose levels, and increased cardiac fibrosis.

Options: View larger image (or click on image) Download as PowerPoint
Mice fed the UW or the mNIA diet for 6 months have elevated body weights...
(A) Body weights of mice fed NIA diet for 6 months were significantly lower than chow, UW, and mNIA diet groups. **P < 0.01, by Kruskal-Wallis test followed by pairwise Mann-Whitney U tests with appropriate Bonferroni’s corrections to adjust for multiple comparisons. In the figure panel, pairwise significance/lack of significance is indicated based on P values from Mann-Whitney U test. Scatter plots to represent the data are shown with median with interquartile range. (B) Heart weight to body weight ratios of mice in the 4 diet cohorts. *P < 0.05, by Kruskal-Wallis test followed by pairwise Mann-Whitney U tests with appropriate Bonferroni’s corrections to adjust for multiple comparisons. In the figure panel, pairwise significance/lack of significance is indicated based on P values from Mann-Whitney test. Scatter plots to represent the data are shown with median with interquartile range. (C) Representative Masson’s trichrome images of hearts from chow, NIA, UW, and mNIA diet groups (scale bar: 50 μm). Increased cardiac fibrosis observed in UW diet– and mNIA diet–fed mice was predominantly perivascular. (D) Percentage of fibrosis of UW and mNIA diet cohorts was significantly greater compared with chow and NIA diet cohorts. Overall P < 0.001, by Kruskal-Wallis test. In the figure panel, pairwise significance/lack of significance is indicated based on P values from Mann-Whitney U tests with appropriate Bonferroni’s corrections to adjust for multiple comparisons. P = n.s. (nonsignificant); *P < 0.05; **P < 0.01; ***P < 0.001. Scatter plots to represent the data are shown with median with interquartile range.

Copyright © 2026 American Society for Clinical Investigation
ISSN 2379-3708

Sign up for email alerts