Go to The Journal of Clinical Investigation
  • About
  • Editors
  • Consulting Editors
  • For authors
  • Publication ethics
  • Publication alerts by email
  • Transfers
  • Advertising
  • Job board
  • Contact
  • Physician-Scientist Development
  • Current issue
  • Past issues
  • By specialty
    • COVID-19
    • Cardiology
    • Immunology
    • Metabolism
    • Nephrology
    • Oncology
    • Pulmonology
    • All ...
  • Videos
  • Collections
    • In-Press Preview
    • Resource and Technical Advances
    • Clinical Research and Public Health
    • Research Letters
    • Editorials
    • Perspectives
    • Physician-Scientist Development
    • Reviews
    • Top read articles

  • Current issue
  • Past issues
  • Specialties
  • In-Press Preview
  • Resource and Technical Advances
  • Clinical Research and Public Health
  • Research Letters
  • Editorials
  • Perspectives
  • Physician-Scientist Development
  • Reviews
  • Top read articles
  • About
  • Editors
  • Consulting Editors
  • For authors
  • Publication ethics
  • Publication alerts by email
  • Transfers
  • Advertising
  • Job board
  • Contact
Mutant p53 induces a hypoxia transcriptional program in gastric and esophageal adenocarcinoma
Nilay Sethi, Osamu Kikuchi, James McFarland, Yanxi Zhang, Max Chung, Nicholas Kafker, Mirazul Islam, Benjamin Lampson, Abhishek Chakraborty, William G. Kaelin Jr., Adam J. Bass
Nilay Sethi, Osamu Kikuchi, James McFarland, Yanxi Zhang, Max Chung, Nicholas Kafker, Mirazul Islam, Benjamin Lampson, Abhishek Chakraborty, William G. Kaelin Jr., Adam J. Bass
View: Text | PDF
Research Article Oncology

Mutant p53 induces a hypoxia transcriptional program in gastric and esophageal adenocarcinoma

  • Text
  • PDF
Abstract

Despite the propensity for gastric and esophageal adenocarcinomas to select for recurrent missense mutations in TP53, the precise functional consequence of these mutations remains unclear. Here we report that endogenous mRNA and protein levels of mutant p53 were elevated in cell lines and patients with gastric and esophageal cancer. Functional studies showed that mutant p53 was sufficient, but not necessary, for enhancing primary tumor growth in vivo. Unbiased genome-wide transcriptome analysis revealed that hypoxia signaling was induced by mutant p53 in 2 gastric cancer cell lines. Using real-time in vivo imaging, we confirmed that hypoxia reporter activity was elevated during the initiation of mutant p53 gastric cancer xenografts. Further investigation revealed that, like mutant p53, the HIF1/ARNT hypoxia pathway was not required for the primary tumor functions of advanced mutant p53 gastric cancer. These findings indicate that recurrent p53 mutations in gastroesophageal adenocarcinoma are unlikely to serve as effective therapeutic targets in advanced cancer. However, in elucidating the contribution of missense mutant p53 and hypoxia signaling, the results suggest hypotheses regarding how these recurrent genomic events may contribute to gastric and esophageal adenocarcinoma formation.

Authors

Nilay Sethi, Osamu Kikuchi, James McFarland, Yanxi Zhang, Max Chung, Nicholas Kafker, Mirazul Islam, Benjamin Lampson, Abhishek Chakraborty, William G. Kaelin Jr., Adam J. Bass

×

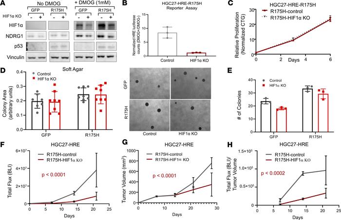
Figure 7

Disruption of HIF1α impairs primary tumor growth of mutant p53 gastric cancer.

Options: View larger image (or click on image) Download as PowerPoint
Disruption of HIF1α impairs primary tumor growth of mutant p53 gastric c...
(A) Immunoblot of HIF1α and NDRG1 expression levels in HGC27-HRE cells stably expressing either control or HIF1α sgRNA in the presence and absence of 1 mM DMOG. (B) Luciferase assay of HGC27-HRE-R175H cells stably expressing either control or HIF1α sgRNA displayed as a ratio of 1 mM DMOG/no DMOG. (C) Proliferation of HGC27-HRE-R175H cells stably expressing either control or HIF1α sgRNA under adherent culture conditions as measured by CTG; normalized to baseline counts on day 0. (D and E) Soft agar growth of HGC27-HRE-GFP and HGC27-HRE-R175H cells stably expressing either control or HIF1α sgRNA. Right panel in D shows representative images of colonies. (F) Total HRE flux (bioluminescence) of HGC27-HRE-R175H–expressing control (n = 5) or HIF1α sgRNA (n = 5) xenografts; comparison of fits, P < 0.0001. (G) Tumor volume of HGC27-HRE-R175H–expressing control (n = 5) or HIF1α sgRNA (n = 5) xenografts; comparison of fits, P < 0.0032. (H) Total HRE flux/tumor volume of HGC27-HRE-R175H–expressing control (n = 5) or HIF1α sgRNA (n = 5) xenografts; comparison of fits, P < 0.0002. All data are presented as mean ± SD.

Copyright © 2026 American Society for Clinical Investigation
ISSN 2379-3708

Sign up for email alerts