Go to The Journal of Clinical Investigation
  • About
  • Editors
  • Consulting Editors
  • For authors
  • Publication ethics
  • Publication alerts by email
  • Transfers
  • Advertising
  • Job board
  • Contact
  • Physician-Scientist Development
  • Current issue
  • Past issues
  • By specialty
    • COVID-19
    • Cardiology
    • Immunology
    • Metabolism
    • Nephrology
    • Oncology
    • Pulmonology
    • All ...
  • Videos
  • Collections
    • In-Press Preview
    • Resource and Technical Advances
    • Clinical Research and Public Health
    • Research Letters
    • Editorials
    • Perspectives
    • Physician-Scientist Development
    • Reviews
    • Top read articles

  • Current issue
  • Past issues
  • Specialties
  • In-Press Preview
  • Resource and Technical Advances
  • Clinical Research and Public Health
  • Research Letters
  • Editorials
  • Perspectives
  • Physician-Scientist Development
  • Reviews
  • Top read articles
  • About
  • Editors
  • Consulting Editors
  • For authors
  • Publication ethics
  • Publication alerts by email
  • Transfers
  • Advertising
  • Job board
  • Contact
TAFI deficiency causes maladaptive vascular remodeling after hemophilic joint bleeding
Tine Wyseure, Tingyi Yang, Jenny Y. Zhou, Esther J. Cooke, Bettina Wanko, Merissa Olmer, Ruchi Agashe, Yosuke Morodomi, Niels Behrendt, Martin Lotz, John Morser, Annette von Drygalski, Laurent O. Mosnier
Tine Wyseure, Tingyi Yang, Jenny Y. Zhou, Esther J. Cooke, Bettina Wanko, Merissa Olmer, Ruchi Agashe, Yosuke Morodomi, Niels Behrendt, Martin Lotz, John Morser, Annette von Drygalski, Laurent O. Mosnier
View: Text | PDF
Research Article Angiogenesis Hematology

TAFI deficiency causes maladaptive vascular remodeling after hemophilic joint bleeding

  • Text
  • PDF
Abstract

Excessive vascular remodeling is characteristic of hemophilic arthropathy (HA) and may contribute to joint bleeding and the progression of HA. Mechanisms for pathological vascular remodeling after hemophilic joint bleeding are unknown. In hemophilia, activation of thrombin-activatable fibrinolysis inhibitor (TAFI) is impaired, which contributes to joint bleeding and may also underlie the aberrant vascular remodeling. Here, hemophilia A (factor VIII–deficient; FVIII-deficient) mice or TAFI-deficient mice with transient (antibody-induced) hemophilia A were used to determine the role of FVIII and TAFI in vascular remodeling after joint bleeding. Excessive vascular remodeling and vessel enlargement persisted in FVIII-deficient and TAFI-deficient mice, but not in transient hemophilia WT mice, after similar joint bleeding. TAFI-overexpression in FVIII-deficient mice prevented abnormal vessel enlargement and vascular leakage. Age-related vascular changes were observed with FVIII or TAFI deficiency and correlated positively with bleeding severity after injury, supporting increased vascularity as a major contributor to joint bleeding. Antibody-mediated inhibition of uPA also prevented abnormal vascular remodeling, suggesting that TAFI’s protective effects include inhibition of uPA-mediated plasminogen activation. In conclusion, the functional TAFI deficiency in hemophilia drives maladaptive vascular remodeling in the joints after bleeding. These mechanistic insights allow targeted development of potentially new strategies to normalize vascularity and control rebleeding in HA.

Authors

Tine Wyseure, Tingyi Yang, Jenny Y. Zhou, Esther J. Cooke, Bettina Wanko, Merissa Olmer, Ruchi Agashe, Yosuke Morodomi, Niels Behrendt, Martin Lotz, John Morser, Annette von Drygalski, Laurent O. Mosnier

×

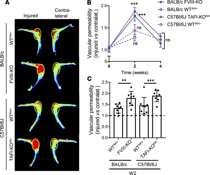
Figure 8

TAFI deficiency phenocopies the vascular permeability in the joints of FVIII-KO mice after bleeding.

Options: View larger image (or click on image) Download as PowerPoint
TAFI deficiency phenocopies the vascular permeability in the joints of F...
(A) Representative heatmaps of near-infrared scans showing extravasation of Evans blue–BSA, indicating vascular permeability in the injured versus contralateral (uninjured) medial side of the joints (encircled) of FVIII-KO mice and TAFI-KOINH and their respective WTINH+ controls 2 weeks (W2) after joint bleeding. (B) Time course of the vascular permeability (fold increase versus contralateral; mean ± SEM) in the joints of FVIII-KO and TAFI-KOINH mice (full lines) and their respective WTINH+ controls (same colored, dashed lines) at baseline W0, W2, or W4 after injury (n = 7–8). Statistical significance is shown versus baseline. (C) Vascular permeability (fold increase versus contralateral; mean ± SD) in the joints of FVIII-KO and TAFI-KOINH mice and their respective WTINH+ controls 2 weeks after joint injury (n = 8–9). Data were analyzed using 1-way ANOVA with Tukey’s multiple comparisons test (B and C). **P < 0.01; ***P < 0.001 versus baseline control, unless otherwise indicated.

Copyright © 2026 American Society for Clinical Investigation
ISSN 2379-3708

Sign up for email alerts