Go to The Journal of Clinical Investigation
  • About
  • Editors
  • Consulting Editors
  • For authors
  • Publication ethics
  • Publication alerts by email
  • Transfers
  • Advertising
  • Job board
  • Contact
  • Physician-Scientist Development
  • Current issue
  • Past issues
  • By specialty
    • COVID-19
    • Cardiology
    • Immunology
    • Metabolism
    • Nephrology
    • Oncology
    • Pulmonology
    • All ...
  • Videos
  • Collections
    • In-Press Preview
    • Resource and Technical Advances
    • Clinical Research and Public Health
    • Research Letters
    • Editorials
    • Perspectives
    • Physician-Scientist Development
    • Reviews
    • Top read articles

  • Current issue
  • Past issues
  • Specialties
  • In-Press Preview
  • Resource and Technical Advances
  • Clinical Research and Public Health
  • Research Letters
  • Editorials
  • Perspectives
  • Physician-Scientist Development
  • Reviews
  • Top read articles
  • About
  • Editors
  • Consulting Editors
  • For authors
  • Publication ethics
  • Publication alerts by email
  • Transfers
  • Advertising
  • Job board
  • Contact
TAFI deficiency causes maladaptive vascular remodeling after hemophilic joint bleeding
Tine Wyseure, Tingyi Yang, Jenny Y. Zhou, Esther J. Cooke, Bettina Wanko, Merissa Olmer, Ruchi Agashe, Yosuke Morodomi, Niels Behrendt, Martin Lotz, John Morser, Annette von Drygalski, Laurent O. Mosnier
Tine Wyseure, Tingyi Yang, Jenny Y. Zhou, Esther J. Cooke, Bettina Wanko, Merissa Olmer, Ruchi Agashe, Yosuke Morodomi, Niels Behrendt, Martin Lotz, John Morser, Annette von Drygalski, Laurent O. Mosnier
View: Text | PDF
Research Article Angiogenesis Hematology

TAFI deficiency causes maladaptive vascular remodeling after hemophilic joint bleeding

  • Text
  • PDF
Abstract

Excessive vascular remodeling is characteristic of hemophilic arthropathy (HA) and may contribute to joint bleeding and the progression of HA. Mechanisms for pathological vascular remodeling after hemophilic joint bleeding are unknown. In hemophilia, activation of thrombin-activatable fibrinolysis inhibitor (TAFI) is impaired, which contributes to joint bleeding and may also underlie the aberrant vascular remodeling. Here, hemophilia A (factor VIII–deficient; FVIII-deficient) mice or TAFI-deficient mice with transient (antibody-induced) hemophilia A were used to determine the role of FVIII and TAFI in vascular remodeling after joint bleeding. Excessive vascular remodeling and vessel enlargement persisted in FVIII-deficient and TAFI-deficient mice, but not in transient hemophilia WT mice, after similar joint bleeding. TAFI-overexpression in FVIII-deficient mice prevented abnormal vessel enlargement and vascular leakage. Age-related vascular changes were observed with FVIII or TAFI deficiency and correlated positively with bleeding severity after injury, supporting increased vascularity as a major contributor to joint bleeding. Antibody-mediated inhibition of uPA also prevented abnormal vascular remodeling, suggesting that TAFI’s protective effects include inhibition of uPA-mediated plasminogen activation. In conclusion, the functional TAFI deficiency in hemophilia drives maladaptive vascular remodeling in the joints after bleeding. These mechanistic insights allow targeted development of potentially new strategies to normalize vascularity and control rebleeding in HA.

Authors

Tine Wyseure, Tingyi Yang, Jenny Y. Zhou, Esther J. Cooke, Bettina Wanko, Merissa Olmer, Ruchi Agashe, Yosuke Morodomi, Niels Behrendt, Martin Lotz, John Morser, Annette von Drygalski, Laurent O. Mosnier

×

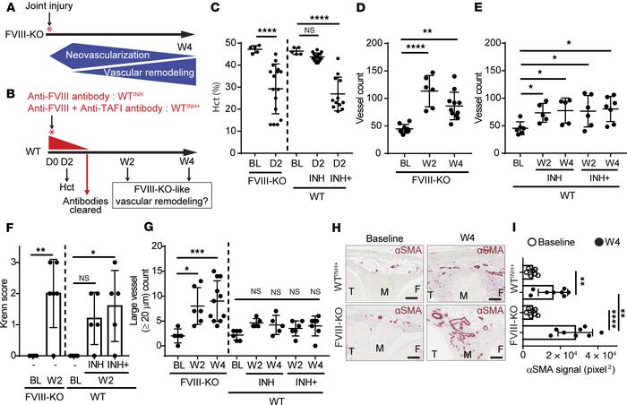
Figure 2

WT mice with transient hemophilia A are protected against excessive vascular remodeling after joint bleeding.

Options: View larger image (or click on image) Download as PowerPoint
WT mice with transient hemophilia A are protected against excessive vasc...
(A) Schematic of an established joint injury model and bleeding-induced vascular changes in BALB/c FVIII-KO mice (9) with synovial neovascularization normalizing gradually, while vascular remodeling into enlarged and distorted vessels progresses. (B) Schematic of the joint injury model in WT mice with transient hemophilia A. BALB/c WT mice were administered an inhibitory anti-FVIII antibody alone (WT-inhibitor; WTINH) or together with an anti-TAFI antibody (WT–inhibitor plus; WTINH+). After antibody clearance, vascular changes in WT mice were compared at week 2 (W2) and W4 with those in FVIII-KO mice. Asterisk indicates time of joint injury at day 0 (D0). Hematocrit (Hct) was determined at D2 after injury to assess joint bleeding severity. (C) Hct at baseline (BL; n = 5) and D2 in FVIII-KO, WTINH, or WTINH+ mice (n = 12–16). Joint bleeding was inferred from a postinjury Hct drop. (D and E) Total vessel count in medial knee joint sections at baseline and after knee injury in FVIII-KO mice (n = 6–11) (D), WTINH mice (E), and WTINH+ mice (n = 5–7) (E). (F) Synovial proliferation (Krenn score; n = 5–6) at BL and W2 after injury in FVIII-KO, WTINH, and WTINH+ mice. (G) Large vessel count (with diameter ≥ 20 μm) in medial knee joint sections at BL, W2, and W4 after injury in FVIII-KO, WTINH, and WTINH+ mice (n = 5–11). (H) Representative examples of αSMA staining. Scale bar: 100 μm. T, tibia; M, meniscus; F, femur. (I) Quantification of the αSMA signal (n = 7–8) in WTINH+ or FVIII-KO mice at BL and at W4 after injury. Each point represents an individual mouse. Data are presented as mean ± SD and were analyzed using 1-way ANOVA with Tukey’s multiple comparisons test (C, D, G, and I), Kruskal-Wallis with Dunn’s multiple comparisons test (F) or Student’s 2-tailed, unpaired t test (E). *P < 0.05; **P < 0.01; ***P < 0.001; ****P < 0.0001.

Copyright © 2026 American Society for Clinical Investigation
ISSN 2379-3708

Sign up for email alerts