Go to The Journal of Clinical Investigation
  • About
  • Editors
  • Consulting Editors
  • For authors
  • Publication ethics
  • Publication alerts by email
  • Transfers
  • Advertising
  • Job board
  • Contact
  • Physician-Scientist Development
  • Current issue
  • Past issues
  • By specialty
    • COVID-19
    • Cardiology
    • Immunology
    • Metabolism
    • Nephrology
    • Oncology
    • Pulmonology
    • All ...
  • Videos
  • Collections
    • In-Press Preview
    • Resource and Technical Advances
    • Clinical Research and Public Health
    • Research Letters
    • Editorials
    • Perspectives
    • Physician-Scientist Development
    • Reviews
    • Top read articles

  • Current issue
  • Past issues
  • Specialties
  • In-Press Preview
  • Resource and Technical Advances
  • Clinical Research and Public Health
  • Research Letters
  • Editorials
  • Perspectives
  • Physician-Scientist Development
  • Reviews
  • Top read articles
  • About
  • Editors
  • Consulting Editors
  • For authors
  • Publication ethics
  • Publication alerts by email
  • Transfers
  • Advertising
  • Job board
  • Contact
Disruption of Robo2-Baiap2 integrated signaling drives cystic disease
Qinggang Li, Shaoyuan Cui, Qian Ma, Ying Liu, Hongyu Yu, GuangRui Geng, Ewud Agborbesong, Chongyu Ren, Kai Wei, Yingjie Zhang, Jurong Yang, Xueyuan Bai, Guangyan Cai, Yuansheng Xie, Xiaogang Li, Xiangmei Chen
Qinggang Li, Shaoyuan Cui, Qian Ma, Ying Liu, Hongyu Yu, GuangRui Geng, Ewud Agborbesong, Chongyu Ren, Kai Wei, Yingjie Zhang, Jurong Yang, Xueyuan Bai, Guangyan Cai, Yuansheng Xie, Xiaogang Li, Xiangmei Chen
View: Text | PDF
Research Article Development Nephrology

Disruption of Robo2-Baiap2 integrated signaling drives cystic disease

  • Text
  • PDF
Abstract

Hereditary renal cystic diseases are characterized by defects in primary cilia of renal tubular epithelial cells and abnormality of tubular epithelium, which ultimately result in the development of renal cysts. However, the mechanism leading from abnormality of the tubular epithelium to cystogenesis is not well understood. In this report, we demonstrate a critical role for Robo2 in regulating epithelial development, including ciliogenesis, polarization, and differentiation. We found that Robo2 deficiency results in cystic kidneys, and the cyst cells showed defective cilia and polarity defects in tubular epithelium. The cyst cells, less than terminally differentiated, continue to proliferate. We further established that Robo2 works with p53 as well as polarity and ciliary proteins (Par3, PKCς, ZO-2, and Claudin-2) to regulate these processes. Robo2 binds to Baiap2 (also known as IRSp53) through the IRSp53/MIM homology domain in renal epithelial cells. This binding allows Robo2 to phosphorylate MDM2 at Ser166 via Baiap2 and maintain p53 homeostasis. Disruption of the Robo2-Baiap2 complex causes MDM2 to be subjected to dephosphorylation, leading to a high level of active p53, and initiated p53-mediated cellular senescence via p21 and decreased the expression of ZO-1, ZO-2, PKCς, Par3, and Claudin-2 proteins, resulting in defects in epithelial development, including ciliogenesis, polarization, and differentiation. Importantly, double knockout of Robo2 and p53 rescued all the epithelial defects in kidneys compared with those in Robo2-knockout kidneys. Taken together, the present results demonstrate that Robo2 deficiency causes renal cystic disease, which is largely dependent on defective Robo2-Baiap2 integrated signaling in kidneys.

Authors

Qinggang Li, Shaoyuan Cui, Qian Ma, Ying Liu, Hongyu Yu, GuangRui Geng, Ewud Agborbesong, Chongyu Ren, Kai Wei, Yingjie Zhang, Jurong Yang, Xueyuan Bai, Guangyan Cai, Yuansheng Xie, Xiaogang Li, Xiangmei Chen

×

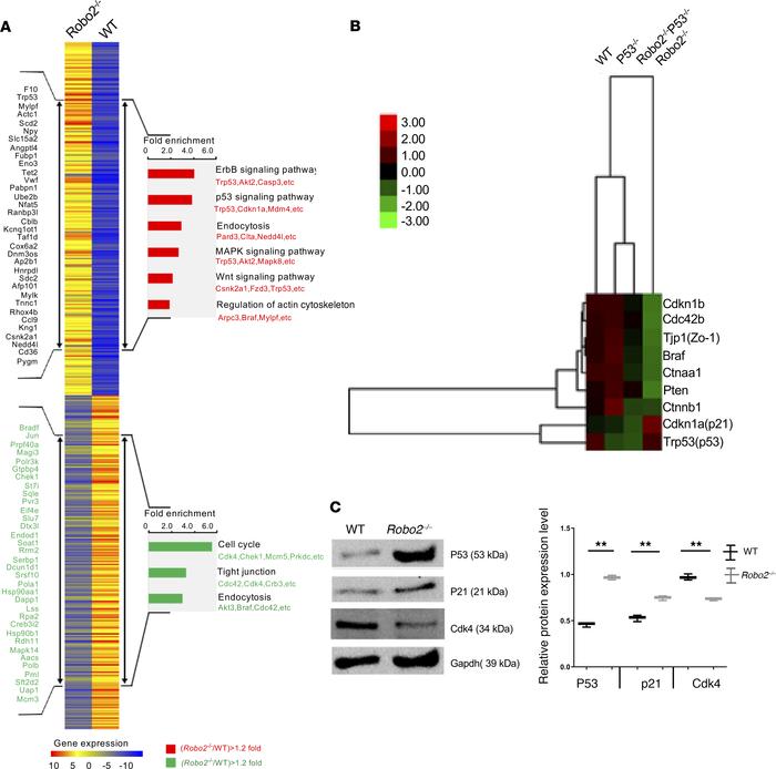
Figure 3

Knockout of Robo2 changes the transcription of genes associated with different signaling pathways in Robo2–/– kidneys compared with those in wild-type kidneys.

Options: View larger image (or click on image) Download as PowerPoint
Knockout of Robo2 changes the transcription of genes associated with dif...
(A) The gene expression profiles between the E17 wild-type and Robo2–/– mouse kidneys. The double-headed arrows indicate that 240 genes were upregulated and 232 genes were downregulated by Robo2. Some of the Robo2-repressed genes (black) and Robo2-induced genes (green) are listed vertically (left), and some of the potential Robo2-related molecular pathways are indicated on the right. (B) NanoString nCounter Gene Expression Assay was used to confirm the changes of the transcription of the indicated genes identified in the microarray analysis. The RNA was purified from E17.5 Robo2–/–, Robo2–/–P53–/–, P53–/–, and wild-type kidneys. The relative expression is shown as the fold difference relative to Gapdh, Actb, and B2m. (C) The expression of p53 and p21 proteins was increased, and the expression of CDK4 proteins was decreased in the Robo2–/– kidneys compared with those in wild-type kidneys. Data are mean ± SEM. **P < 0.01 by 2-tailed Student’s t test.

Copyright © 2026 American Society for Clinical Investigation
ISSN 2379-3708

Sign up for email alerts