Go to The Journal of Clinical Investigation
  • About
  • Editors
  • Consulting Editors
  • For authors
  • Publication ethics
  • Publication alerts by email
  • Transfers
  • Advertising
  • Job board
  • Contact
  • Physician-Scientist Development
  • Current issue
  • Past issues
  • By specialty
    • COVID-19
    • Cardiology
    • Immunology
    • Metabolism
    • Nephrology
    • Oncology
    • Pulmonology
    • All ...
  • Videos
  • Collections
    • In-Press Preview
    • Resource and Technical Advances
    • Clinical Research and Public Health
    • Research Letters
    • Editorials
    • Perspectives
    • Physician-Scientist Development
    • Reviews
    • Top read articles

  • Current issue
  • Past issues
  • Specialties
  • In-Press Preview
  • Resource and Technical Advances
  • Clinical Research and Public Health
  • Research Letters
  • Editorials
  • Perspectives
  • Physician-Scientist Development
  • Reviews
  • Top read articles
  • About
  • Editors
  • Consulting Editors
  • For authors
  • Publication ethics
  • Publication alerts by email
  • Transfers
  • Advertising
  • Job board
  • Contact
Intracellular cholesterol biosynthesis in enchondroma and chondrosarcoma
Hongyuan Zhang, Qingxia Wei, Hidetoshi Tsushima, Vijitha Puviindran, Yuning J. Tang, Sinthu Pathmanapan, Raymond Poon, Eyal Ramu, Mushriq Al-Jazrawe, Jay Wunder, Benjamin A. Alman
Hongyuan Zhang, Qingxia Wei, Hidetoshi Tsushima, Vijitha Puviindran, Yuning J. Tang, Sinthu Pathmanapan, Raymond Poon, Eyal Ramu, Mushriq Al-Jazrawe, Jay Wunder, Benjamin A. Alman
View: Text | PDF
Research Article Bone biology Oncology

Intracellular cholesterol biosynthesis in enchondroma and chondrosarcoma

  • Text
  • PDF
Abstract

Enchondroma and chondrosarcoma are the most common benign and malignant cartilaginous neoplasms. Mutations in isocitrate dehydrogenase 1 and 2 (IDH1/2) are present in the majority of these tumors. We performed RNA-seq analysis on chondrocytes from Col2a1Cre;Idh1LSL/+ animals and found that genes implied in the cholesterol synthesis pathway were significantly upregulated in the mutant chondrocytes. We examined the phenotypic effect of inhibiting intracellular cholesterol biosynthesis on enchondroma formation by conditionally deleting sterol regulatory element–binding protein cleavage-activating protein (SCAP), a protein activating intracellular cholesterol synthesis, in IDH1 mutant mice. We found fewer enchondromas in animals lacking SCAP. Furthermore, in chondrosarcomas, pharmacological inhibition of intracellular cholesterol synthesis substantially reduced chondrosarcoma cell viability in vitro and suppressed tumor growth in vivo. Taken together, these data suggest that intracellular cholesterol synthesis is a potential therapeutic target for enchondromas and chondrosarcomas.

Authors

Hongyuan Zhang, Qingxia Wei, Hidetoshi Tsushima, Vijitha Puviindran, Yuning J. Tang, Sinthu Pathmanapan, Raymond Poon, Eyal Ramu, Mushriq Al-Jazrawe, Jay Wunder, Benjamin A. Alman

×

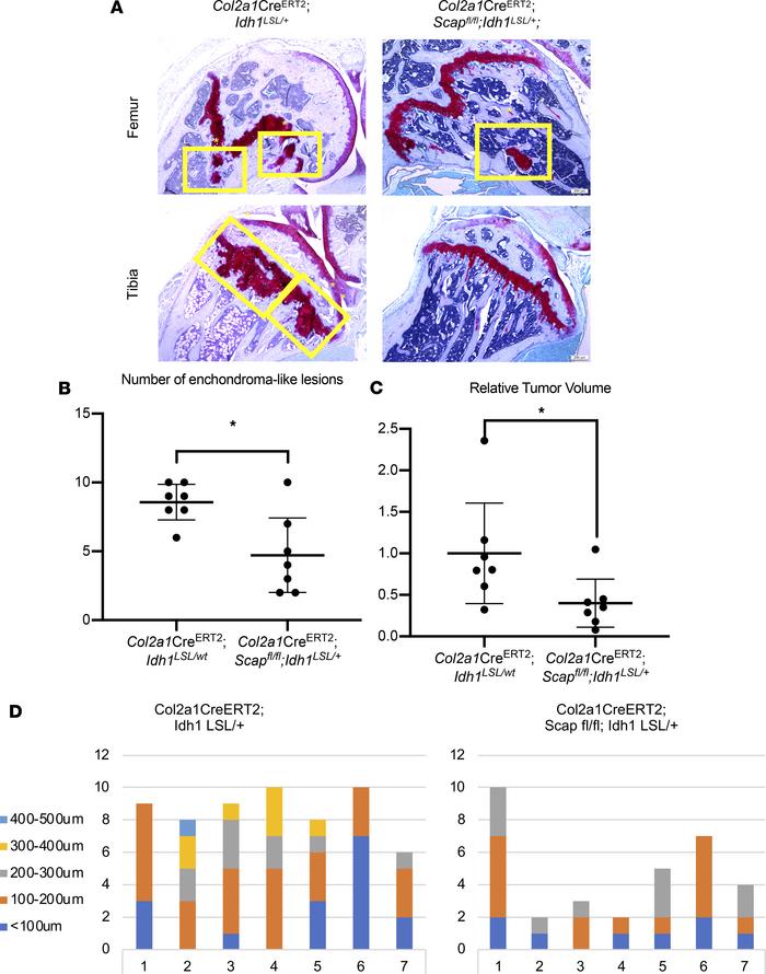
Figure 3

Deleting Scap reduced enchondroma-like lesions in Idh1-KI mice.

Options: View larger image (or click on image) Download as PowerPoint
Deleting Scap reduced enchondroma-like lesions in Idh1-KI mice.
(A) Repr...
(A) Representative Safranin O staining of Col2a1CreERT2;Idh1LSL/+ and Col2a1CreERT2;Scapfl/f;Idh1LSL/+ mice. (B) Number of enchondroma-like lesions. (C) Relative tumor volume of enchondroma-like lesions. (D) Distribution of the width of enchondroma-like lesions. Scale bars: 200 μm. Each data point represents 1 animal. n = 7. *P < 0.05, unpaired, 2-tailed Student’s t test. Mean ± 95% confidence intervals are shown.

Copyright © 2026 American Society for Clinical Investigation
ISSN 2379-3708

Sign up for email alerts