Go to The Journal of Clinical Investigation
  • About
  • Editors
  • Consulting Editors
  • For authors
  • Publication ethics
  • Publication alerts by email
  • Transfers
  • Advertising
  • Job board
  • Contact
  • Physician-Scientist Development
  • Current issue
  • Past issues
  • By specialty
    • COVID-19
    • Cardiology
    • Immunology
    • Metabolism
    • Nephrology
    • Oncology
    • Pulmonology
    • All ...
  • Videos
  • Collections
    • In-Press Preview
    • Resource and Technical Advances
    • Clinical Research and Public Health
    • Research Letters
    • Editorials
    • Perspectives
    • Physician-Scientist Development
    • Reviews
    • Top read articles

  • Current issue
  • Past issues
  • Specialties
  • In-Press Preview
  • Resource and Technical Advances
  • Clinical Research and Public Health
  • Research Letters
  • Editorials
  • Perspectives
  • Physician-Scientist Development
  • Reviews
  • Top read articles
  • About
  • Editors
  • Consulting Editors
  • For authors
  • Publication ethics
  • Publication alerts by email
  • Transfers
  • Advertising
  • Job board
  • Contact
Prohibitin promotes dedifferentiation and is a potential therapeutic target in neuroblastoma
Ian C. MacArthur, Yi Bei, Heathcliff Dorado Garcia, Michael V. Ortiz, Joern Toedling, Filippos Klironomos, Jana Rolff, Angelika Eggert, Johannes H. Schulte, Alex Kentsis, Anton G. Henssen
Ian C. MacArthur, Yi Bei, Heathcliff Dorado Garcia, Michael V. Ortiz, Joern Toedling, Filippos Klironomos, Jana Rolff, Angelika Eggert, Johannes H. Schulte, Alex Kentsis, Anton G. Henssen
View: Text | PDF
Research Article Genetics Oncology

Prohibitin promotes dedifferentiation and is a potential therapeutic target in neuroblastoma

  • Text
  • PDF
Abstract

Gain of the long arm of chromosome 17 (17q) is a cytogenetic hallmark of high-risk neuroblastoma, yet its contribution to neuroblastoma pathogenesis remains incompletely understood. Combining whole-genome and RNA sequencing of neuroblastomas, we identified the prohibitin (PHB) gene as highly expressed in tumors with 17q gain. High PHB expression correlated with poor prognosis and was associated with loss of gene expression programs promoting neuronal development and differentiation. PHB depletion induced differentiation and apoptosis and slowed cell cycle progression of neuroblastoma cells, at least in part through impaired ERK1/2 activation. Conversely, ectopic expression of PHB was sufficient to increase proliferation of neuroblastoma cells and was associated with suppression of markers associated with neuronal differentiation and favorable neuroblastoma outcome. Thus, PHB is a 17q oncogene in neuroblastoma that promotes tumor cell proliferation and dedifferentiation.

Authors

Ian C. MacArthur, Yi Bei, Heathcliff Dorado Garcia, Michael V. Ortiz, Joern Toedling, Filippos Klironomos, Jana Rolff, Angelika Eggert, Johannes H. Schulte, Alex Kentsis, Anton G. Henssen

×

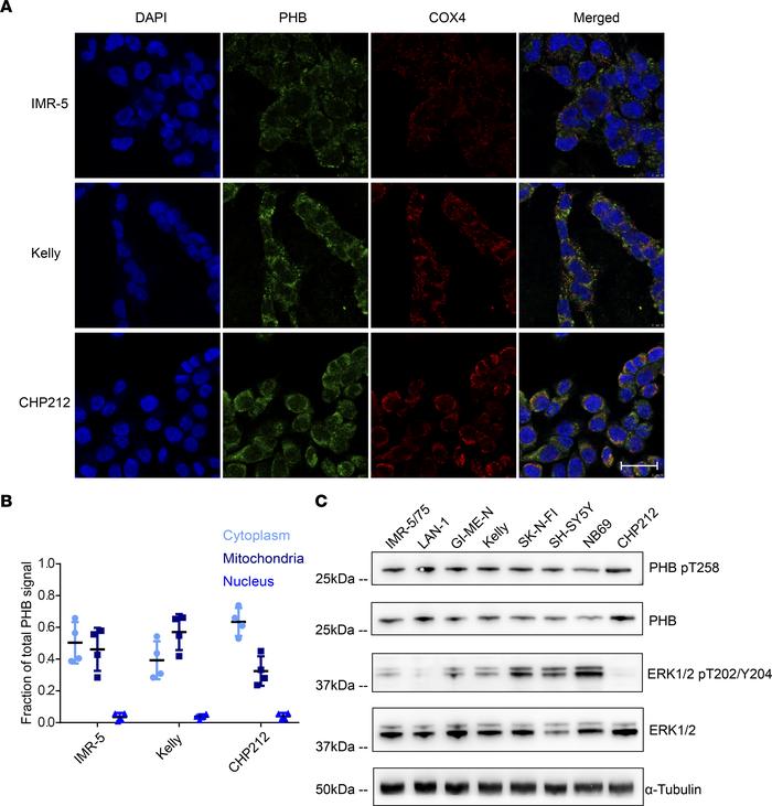
Figure 2

Prohibitin is expressed in neuroblastoma cell lines, has diverse subcellular localization, and is posttranslationally modified to influence RAS/MAPK signaling.

Options: View larger image (or click on image) Download as PowerPoint
Prohibitin is expressed in neuroblastoma cell lines, has diverse subcell...
(A) Immunofluorescence showing subcellular localization of PHB (shown in green). Mitochondrial staining indicated by COX4 (shown in red). Nuclear staining indicated by DAPI (shown in blue). Scale bar: 50 μm. (B) Fraction of PHB signal quantified in each compartment. Data represent 4 technical replicates. (C) Western blot analysis demonstrating detection of PHB phosphorylated at T258, as well as ERK1/2 phosphorylated at T202/Y204.

Copyright © 2026 American Society for Clinical Investigation
ISSN 2379-3708

Sign up for email alerts