Go to The Journal of Clinical Investigation
  • About
  • Editors
  • Consulting Editors
  • For authors
  • Publication ethics
  • Publication alerts by email
  • Transfers
  • Advertising
  • Job board
  • Contact
  • Physician-Scientist Development
  • Current issue
  • Past issues
  • By specialty
    • COVID-19
    • Cardiology
    • Immunology
    • Metabolism
    • Nephrology
    • Oncology
    • Pulmonology
    • All ...
  • Videos
  • Collections
    • In-Press Preview
    • Resource and Technical Advances
    • Clinical Research and Public Health
    • Research Letters
    • Editorials
    • Perspectives
    • Physician-Scientist Development
    • Reviews
    • Top read articles

  • Current issue
  • Past issues
  • Specialties
  • In-Press Preview
  • Resource and Technical Advances
  • Clinical Research and Public Health
  • Research Letters
  • Editorials
  • Perspectives
  • Physician-Scientist Development
  • Reviews
  • Top read articles
  • About
  • Editors
  • Consulting Editors
  • For authors
  • Publication ethics
  • Publication alerts by email
  • Transfers
  • Advertising
  • Job board
  • Contact
Mitochondrial fusion exploits a therapeutic vulnerability of pancreatic cancer
Meifang Yu, Nicholas D. Nguyen, Yanqing Huang, Daniel Lin, Tara N. Fujimoto, Jessica M. Molkentine, Amit Deorukhkar, Ya’an Kang, F. Anthony San Lucas, Conrad J. Fernandes, Eugene J. Koay, Sonal Gupta, Haoqiang Ying, Albert C. Koong, Joseph M. Herman, Jason B. Fleming, Anirban Maitra, Cullen M. Taniguchi
Meifang Yu, Nicholas D. Nguyen, Yanqing Huang, Daniel Lin, Tara N. Fujimoto, Jessica M. Molkentine, Amit Deorukhkar, Ya’an Kang, F. Anthony San Lucas, Conrad J. Fernandes, Eugene J. Koay, Sonal Gupta, Haoqiang Ying, Albert C. Koong, Joseph M. Herman, Jason B. Fleming, Anirban Maitra, Cullen M. Taniguchi
View: Text | PDF
Research Article Gastroenterology Oncology

Mitochondrial fusion exploits a therapeutic vulnerability of pancreatic cancer

  • Text
  • PDF
Abstract

Pancreatic ductal adenocarcinoma (PDAC) requires mitochondrial oxidative phosphorylation (OXPHOS) to fuel its growth; however, broadly inhibiting this pathway might also disrupt essential mitochondrial functions in normal tissues. PDAC cells exhibit abnormally fragmented mitochondria that are essential to the oncogenicity of PDAC, but it was unclear if this mitochondrial feature was a valid therapeutic target. Here, we present evidence that normalizing the fragmented mitochondria of pancreatic cancer via the process of mitochondrial fusion reduces OXPHOS, which correlates with suppressed tumor growth and improved survival in preclinical models. Mitochondrial fusion was achieved by genetic or pharmacologic inhibition of dynamin-related protein-1 (Drp1) or through overexpression of mitofusin-2 (Mfn2). Notably, we found that oral leflunomide, an FDA-approved arthritis drug, promoted a 2-fold increase in Mfn2 expression in tumors and was repurposed as a chemotherapeutic agent, improving the median survival of mice with spontaneous tumors by 50% compared with vehicle. We found that the chief tumor-suppressive mechanism of mitochondrial fusion was enhanced mitophagy, which proportionally reduced mitochondrial mass and ATP production. These data suggest that mitochondrial fusion is a specific and druggable regulator of pancreatic cancer growth that could be rapidly translated to the clinic.

Authors

Meifang Yu, Nicholas D. Nguyen, Yanqing Huang, Daniel Lin, Tara N. Fujimoto, Jessica M. Molkentine, Amit Deorukhkar, Ya’an Kang, F. Anthony San Lucas, Conrad J. Fernandes, Eugene J. Koay, Sonal Gupta, Haoqiang Ying, Albert C. Koong, Joseph M. Herman, Jason B. Fleming, Anirban Maitra, Cullen M. Taniguchi

×

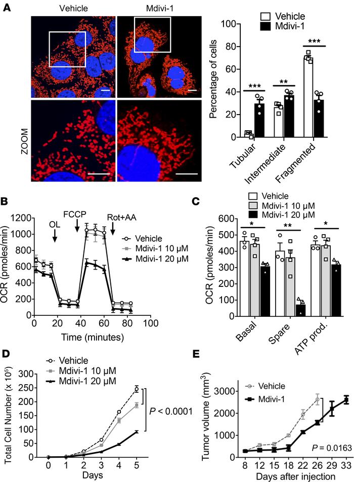
Figure 2

Suppression of mitochondrial OXPHOS by pharmacologic inhibition of mitochondrial fission improves survival.

Options: View larger image (or click on image) Download as PowerPoint
Suppression of mitochondrial OXPHOS by pharmacologic inhibition of mitoc...
(A) Confocal microscopy image (original magnification, ×60) of mitochondrial morphology of KPC cells treated with Mdivi-1 quantified; n = 100–200 cells. Scale bar: 10 μm. Red fluorescence, mitochondria; blue fluorescence; DAPI-labeled nucleus. ***P = 0.0006 for tubular, **P = 0.007 for intermediate, ***P = 0.0003 for fragmented by unpaired t test. (B) Mdivi-1 decreases OCR, quantified in C, and reduces cell proliferation in a dose-dependent manner (D). *P < 0.05; **P < 0.01 by unpaired t test (C); statistical analysis by 1-way ANOVA (D). (E) In vivo tumor suppression of pancreatic tumors treated with vehicle or 10 mg/kg Mdivi-1 significantly slowed tumor growth; n = 10 per cohort. Statistical analysis by 2-way ANOVA. Data are presented as mean  ±  SEM.

Copyright © 2026 American Society for Clinical Investigation
ISSN 2379-3708

Sign up for email alerts