Go to The Journal of Clinical Investigation
  • About
  • Editors
  • Consulting Editors
  • For authors
  • Publication ethics
  • Publication alerts by email
  • Transfers
  • Advertising
  • Job board
  • Contact
  • Physician-Scientist Development
  • Current issue
  • Past issues
  • By specialty
    • COVID-19
    • Cardiology
    • Immunology
    • Metabolism
    • Nephrology
    • Oncology
    • Pulmonology
    • All ...
  • Videos
  • Collections
    • In-Press Preview
    • Resource and Technical Advances
    • Clinical Research and Public Health
    • Research Letters
    • Editorials
    • Perspectives
    • Physician-Scientist Development
    • Reviews
    • Top read articles

  • Current issue
  • Past issues
  • Specialties
  • In-Press Preview
  • Resource and Technical Advances
  • Clinical Research and Public Health
  • Research Letters
  • Editorials
  • Perspectives
  • Physician-Scientist Development
  • Reviews
  • Top read articles
  • About
  • Editors
  • Consulting Editors
  • For authors
  • Publication ethics
  • Publication alerts by email
  • Transfers
  • Advertising
  • Job board
  • Contact
TLR9/MyD88/TRIF signaling activates host immune inhibitory CD200 in Leishmania infection
Ismael P. Sauter, Katerine G. Madrid, Josiane B. de Assis, Anderson Sá-Nunes, Ana C. Torrecilhas, Daniela I. Staquicini, Renata Pasqualini, Wadih Arap, Mauro Cortez
Ismael P. Sauter, Katerine G. Madrid, Josiane B. de Assis, Anderson Sá-Nunes, Ana C. Torrecilhas, Daniela I. Staquicini, Renata Pasqualini, Wadih Arap, Mauro Cortez
View: Text | PDF
Research Article Infectious disease

TLR9/MyD88/TRIF signaling activates host immune inhibitory CD200 in Leishmania infection

  • Text
  • PDF
Abstract

Virulent protozoans named Leishmania in tropical and subtropical areas produce devastating diseases by exploiting host immune responses. Amastigotes of Leishmania amazonensis stimulate macrophages to express CD200, an immunomodulatory ligand, which binds to its cognate receptor (CD200R) and inhibits the inducible nitric oxide synthase and nitric oxide (iNOS/NO) signaling pathways, thereby promoting intracellular survival. However, the mechanisms underlying CD200 induction in macrophages remain largely unknown. Here, we show that phagocytosis-mediated internalization of L. amazonensis amastigotes following activation of endosomal TLR9/MyD88/TRIF signaling is critical for inducing CD200 in infected macrophages. We also demonstrate that Leishmania microvesicles containing DNA fragments activate TLR9-dependent CD200 expression, which inhibits the iNOS/NO pathway and modulates the course of L. amazonensis infection in vivo. These findings demonstrate that Leishmania exploits TLR-signaling pathways not only to inhibit macrophage microbicidal function, but also to evade host systemic immune responses, which has many implications in the severity of the disease.

Authors

Ismael P. Sauter, Katerine G. Madrid, Josiane B. de Assis, Anderson Sá-Nunes, Ana C. Torrecilhas, Daniela I. Staquicini, Renata Pasqualini, Wadih Arap, Mauro Cortez

×

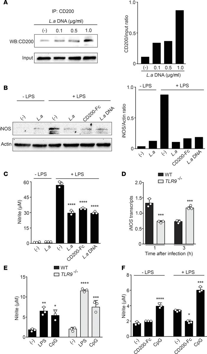
Figure 3

Parasite DNA induces host CD200 and downregulates iNOS/NO.

Options: View larger image (or click on image) Download as PowerPoint
Parasite DNA induces host CD200 and downregulates iNOS/NO.
(A) CD200 pro...
(A) CD200 protein levels in BMMs stimulated for 1 hour with different concentrations of Leishmania amazonensis DNA (0.1, 0.5, and 1 μg/ml) and densitometric analysis using CD200/actin input ratio. (B) Expression of iNOS in the protein extract from untreated or LPS-treated BMMs and infected with amastigotes (L.a) or treated with CD200-Fc (2 μg/ml) or with amastigotes-DNA (1 μg/ml). Densitometric analysis of iNOS/actin ratio is presented on the right. (C) NO levels in the supernatant of BMMs treated and processed as in B. Results correspond to the mean ± SD of triplicates. ***P < 0.001 (2-way ANOVA). (D) iNOS transcript levels determined by qPCR in BMMs from WT and TLR9–/– mice infected for 1 or 3 hours with axenic amastigotes of L. amazonensis. The data correspond to the mean ± SD of triplicates. ***P < 0.0002 (Student’s t test). (E) NO levels in the supernatant of BMMs from WT and TLR9–/– mice treated with LPS or CpG (1 μg/ml) and incubated for 24 hours. Results correspond to the mean ± SD of triplicates. WT: (–) vs. LPS, **P = 0.0017; (–) vs. CpG, *P = 0.0175; TLR9–/–: (–) vs. LPS, ****P < 0.0001; (–) vs. CpG, ***P = 0.0006 (2-way ANOVA). (F) NO levels in the supernatant of LPS-treated BMMs and treated with CD200-Fc (2 μg/ml) or CpG (1 μg/ml) and incubated for 24 hours. Results correspond to the mean ± SD of triplicates. Untreated: (–) vs. CpG, ***P < 0.0001; +LPS: (–) vs. CD200Fc, *P = 0.0394; (–) vs. CpG, ****P < 0.0001 (2-way ANOVA).

Copyright © 2026 American Society for Clinical Investigation
ISSN 2379-3708

Sign up for email alerts