Go to The Journal of Clinical Investigation
  • About
  • Editors
  • Consulting Editors
  • For authors
  • Publication ethics
  • Publication alerts by email
  • Transfers
  • Advertising
  • Job board
  • Contact
  • Physician-Scientist Development
  • Current issue
  • Past issues
  • By specialty
    • COVID-19
    • Cardiology
    • Immunology
    • Metabolism
    • Nephrology
    • Oncology
    • Pulmonology
    • All ...
  • Videos
  • Collections
    • In-Press Preview
    • Resource and Technical Advances
    • Clinical Research and Public Health
    • Research Letters
    • Editorials
    • Perspectives
    • Physician-Scientist Development
    • Reviews
    • Top read articles

  • Current issue
  • Past issues
  • Specialties
  • In-Press Preview
  • Resource and Technical Advances
  • Clinical Research and Public Health
  • Research Letters
  • Editorials
  • Perspectives
  • Physician-Scientist Development
  • Reviews
  • Top read articles
  • About
  • Editors
  • Consulting Editors
  • For authors
  • Publication ethics
  • Publication alerts by email
  • Transfers
  • Advertising
  • Job board
  • Contact
Immunomodulatory activity of humanized anti–IL-7R monoclonal antibody RN168 in subjects with type 1 diabetes
Kevan C. Herold, Samantha L. Bucktrout, Xiao Wang, Bruce W. Bode, Stephen E. Gitelman, Peter A. Gottlieb, Jing Hughes, Tenshang Joh, Janet B. McGill, Jeremy H. Pettus, Shobha Potluri, Desmond Schatz, Megan Shannon, Chandrasekhar Udata, Gilbert Wong, Matteo Levisetti, Bishu J. Ganguly, Pamela D. Garzone, the RN168 Working Group
Kevan C. Herold, Samantha L. Bucktrout, Xiao Wang, Bruce W. Bode, Stephen E. Gitelman, Peter A. Gottlieb, Jing Hughes, Tenshang Joh, Janet B. McGill, Jeremy H. Pettus, Shobha Potluri, Desmond Schatz, Megan Shannon, Chandrasekhar Udata, Gilbert Wong, Matteo Levisetti, Bishu J. Ganguly, Pamela D. Garzone, the RN168 Working Group
View: Text | PDF
Research Article Clinical trials Immunology

Immunomodulatory activity of humanized anti–IL-7R monoclonal antibody RN168 in subjects with type 1 diabetes

  • Text
  • PDF
Abstract

BACKGROUND. The cytokine IL-7 is critical for T cell development and function. We performed a Phase Ib study in patients with type 1 diabetes (T1D) to evaluate how blockade of IL-7 would affect immune cells and relevant clinical responses. METHODS. Thirty-seven subjects with T1D received s.c. RN168, a monoclonal antibody that blocks the IL -7 receptor α (IL7Rα) in a dose-escalating study. RESULTS. Between 90% and 100% IL-7R occupancy and near-complete inhibition of pSTAT5 was observed at doses of RN168 1 mg/kg every other week (Q2wk) and greater. There was a significant decline in CD4+ and CD8+ effector and central memory T cells and CD4+ naive cells, but there were fewer effects on CD8+ naive T cells. The ratios of Tregs to CD4+ or CD8+ effector and central memory T cells versus baseline were increased. RNA sequencing analysis showed downmodulation of genes associated with activation, survival, and differentiation of T cells. Expression of the antiapoptotic protein Bcl-2 was reduced. The majority of treatment-emergent adverse events (TEAEs) were mild and not treatment related. Four subjects became anti–EBV IgG+ after RN168, and 2 had symptoms of active infection. The immunologic response to tetanus toxoid was preserved at doses of 1 and 3 mg/kg Q2wk but reduced at higher doses. CONCLUSIONS. This trial shows that, at dosages of 1–3 mg/kg, RN168 selectively inhibits the survival and activity of memory T cells while preserving naive T cells and Tregs. These immunologic effects may serve to eliminate pathologic T cells in autoimmune diseases. TRIAL REGISTRATION. NCT02038764. FUNDING. Pfizer Inc.

Authors

Kevan C. Herold, Samantha L. Bucktrout, Xiao Wang, Bruce W. Bode, Stephen E. Gitelman, Peter A. Gottlieb, Jing Hughes, Tenshang Joh, Janet B. McGill, Jeremy H. Pettus, Shobha Potluri, Desmond Schatz, Megan Shannon, Chandrasekhar Udata, Gilbert Wong, Matteo Levisetti, Bishu J. Ganguly, Pamela D. Garzone, the RN168 Working Group

×

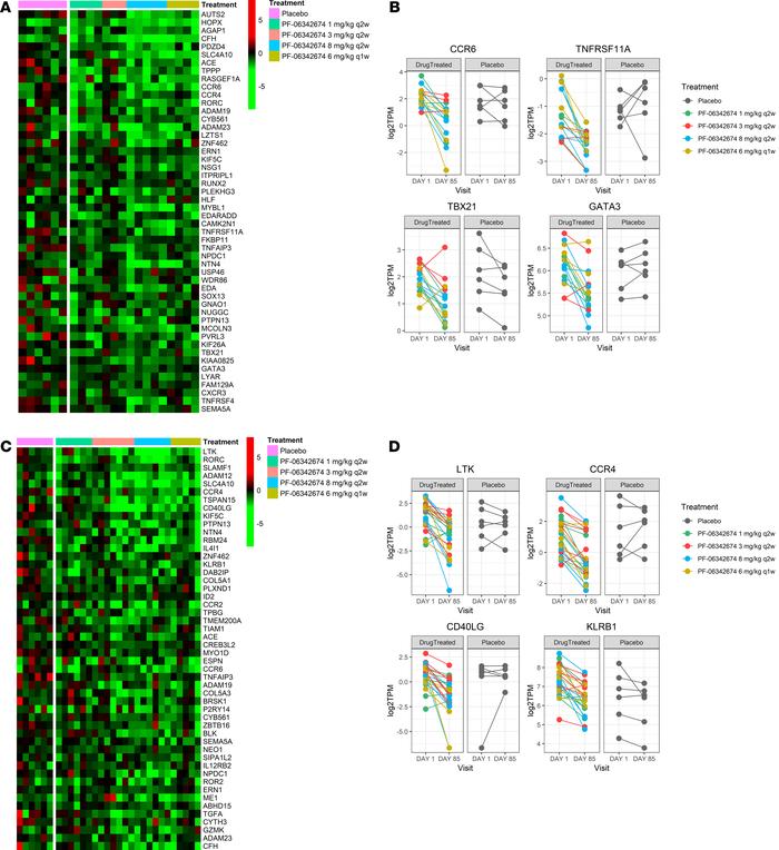
Figure 5

Gene expression changes in peripheral blood CD8+ and CD4+ T cells between day 85 and baseline in response to dosing with RN168.

Options: View larger image (or click on image) Download as PowerPoint
Gene expression changes in peripheral blood CD8+ and CD4+ T cells betwee...
(A) Heatmap of gene expression change of the top 50 differential protein-coding genes in CD4+ T cells. (B) Changes in expression of select immune-related genes (CCR6, RANK, Tbet, and GATA3) in CD4+ T cells. (C) Heatmap of change in expression of top 50 differentially expressed protein-coding genes in CD8+ T cells. (D) Changes in expression of select immune-related genes (LTK, CCR4, CD40LG, and KLRB1) in CD8+ T cells.

Copyright © 2026 American Society for Clinical Investigation
ISSN 2379-3708

Sign up for email alerts