Go to The Journal of Clinical Investigation
  • About
  • Editors
  • Consulting Editors
  • For authors
  • Publication ethics
  • Publication alerts by email
  • Transfers
  • Advertising
  • Job board
  • Contact
  • Physician-Scientist Development
  • Current issue
  • Past issues
  • By specialty
    • COVID-19
    • Cardiology
    • Immunology
    • Metabolism
    • Nephrology
    • Oncology
    • Pulmonology
    • All ...
  • Videos
  • Collections
    • In-Press Preview
    • Resource and Technical Advances
    • Clinical Research and Public Health
    • Research Letters
    • Editorials
    • Perspectives
    • Physician-Scientist Development
    • Reviews
    • Top read articles

  • Current issue
  • Past issues
  • Specialties
  • In-Press Preview
  • Resource and Technical Advances
  • Clinical Research and Public Health
  • Research Letters
  • Editorials
  • Perspectives
  • Physician-Scientist Development
  • Reviews
  • Top read articles
  • About
  • Editors
  • Consulting Editors
  • For authors
  • Publication ethics
  • Publication alerts by email
  • Transfers
  • Advertising
  • Job board
  • Contact
PI3K alpha and delta promote hematopoietic stem cell activation
Shayda Hemmati, Taneisha Sinclair, Meng Tong, Boris Bartholdy, Rachel O. Okabe, Kristina Ames, Leanne Ostrodka, Tamanna Haque, Imit Kaur, Taylor S. Mills, Anupriya Agarwal, Eric M. Pietras, Jean J. Zhao, Thomas M. Roberts, Kira Gritsman
Shayda Hemmati, Taneisha Sinclair, Meng Tong, Boris Bartholdy, Rachel O. Okabe, Kristina Ames, Leanne Ostrodka, Tamanna Haque, Imit Kaur, Taylor S. Mills, Anupriya Agarwal, Eric M. Pietras, Jean J. Zhao, Thomas M. Roberts, Kira Gritsman
View: Text | PDF
Research Article Hematology

PI3K alpha and delta promote hematopoietic stem cell activation

  • Text
  • PDF
Abstract

Many cytokines and chemokines that are important for hematopoiesis activate the PI3K signaling pathway. Because this pathway is frequently mutated and activated in cancer, PI3K inhibitors have been developed for the treatment of several malignancies and are now being tested in the clinic in combination with chemotherapy. However, the role of PI3K in adult hematopoietic stem cells (HSCs), particularly during hematopoietic stress, is still unclear. We previously showed that the individual PI3K catalytic isoforms p110α and p110β have dispensable roles in HSC function, suggesting redundancy between PI3K isoforms in HSCs. We now demonstrate that simultaneous deletion of p110α and p110δ in double-knockout (DKO) HSCs uncovers their redundant requirement in HSC cycling after 5-fluorouracil (5-FU) chemotherapy administration. In contrast, DKO HSCs were still able to exit quiescence in response to other stress stimuli, such as LPS. We found that DKO HSCs and progenitors had impaired sensing of inflammatory signals ex vivo, and that levels of IL-1β and MIG were higher in the bone marrow (BM) after LPS than after 5-FU administration. Furthermore, exogenous in vivo administration of IL-1β could induce cell cycle entry of DKO HSCs. Our findings have clinical implications for the use of PI3K inhibitors in combination with chemotherapy.

Authors

Shayda Hemmati, Taneisha Sinclair, Meng Tong, Boris Bartholdy, Rachel O. Okabe, Kristina Ames, Leanne Ostrodka, Tamanna Haque, Imit Kaur, Taylor S. Mills, Anupriya Agarwal, Eric M. Pietras, Jean J. Zhao, Thomas M. Roberts, Kira Gritsman

×

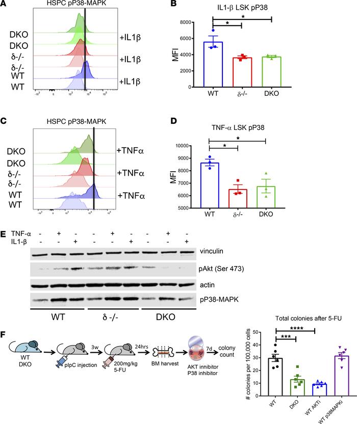
Figure 6

Optimal signal transduction of IL-1β or TNF-α in HSPCs requires p110α and p110δ.

Options: View larger image (or click on image) Download as PowerPoint
Optimal signal transduction of IL-1β or TNF-α in HSPCs requires p110α an...
(A) Phospho–flow cytometry analysis of p-p38 MAPK with IL-1β stimulation in HSPCs (Lin–c-Kit+Sca-1+ BM cells). Representative histograms are shown. (B) Quantification of p-p38 median fluorescence intensity (MFI) for the experiment shown in A (WT;Cre, n = 3; δ–/–, n = 3; DKO, n = 3). Data are representative of 3 independent experiments. (C) Phospho–flow cytometry analysis of p-p38 MAPK with TNF-α stimulation in HSPCs. Representative histograms are shown. (D)Quantification of p-p38 MFI for the experiment shown in C (WT;Cre, n = 3; δ–/–, n = 3; DKO, n = 3). Data are representative of 3 independent experiments. (E) Western blot analysis of c-Kit–enriched BM cells, which were serum starved and then stimulated with IL-1β or TNF-α. Representative data from one of 4 independent experiments are shown. Quantification of Western blot data from all experiments is shown in Supplemental Figure 8. (F) BM colony forming assays in methylcellulose media using BM harvested from WT (n = 6) or DKO (n = 6) mice at 24 hours after 5-FU injection. The AKT inhibitor MK2206 (AKTi; 1 μM) or p-38 MAPK inhibitor SB 203580 (p38MAPKi; 10 μM) was added to the methylcellulose where indicated. For the experiments in A–D and F, ANOVA with the Tukey’s multiple-comparison test was used. *P < 0.05, ***P < 0.001, ****P < 0.0001. Data represent mean ± SEM.

Copyright © 2026 American Society for Clinical Investigation
ISSN 2379-3708

Sign up for email alerts