Go to The Journal of Clinical Investigation
  • About
  • Editors
  • Consulting Editors
  • For authors
  • Publication ethics
  • Publication alerts by email
  • Transfers
  • Advertising
  • Job board
  • Contact
  • Physician-Scientist Development
  • Current issue
  • Past issues
  • By specialty
    • COVID-19
    • Cardiology
    • Immunology
    • Metabolism
    • Nephrology
    • Oncology
    • Pulmonology
    • All ...
  • Videos
  • Collections
    • In-Press Preview
    • Resource and Technical Advances
    • Clinical Research and Public Health
    • Research Letters
    • Editorials
    • Perspectives
    • Physician-Scientist Development
    • Reviews
    • Top read articles

  • Current issue
  • Past issues
  • Specialties
  • In-Press Preview
  • Resource and Technical Advances
  • Clinical Research and Public Health
  • Research Letters
  • Editorials
  • Perspectives
  • Physician-Scientist Development
  • Reviews
  • Top read articles
  • About
  • Editors
  • Consulting Editors
  • For authors
  • Publication ethics
  • Publication alerts by email
  • Transfers
  • Advertising
  • Job board
  • Contact
Repression of AXL expression by AP-1/JNK blockage overcomes resistance to PI3Ka therapy
Mai Badarni, Manu Prasad, Noa Balaban, Jonathan Zorea, Ksenia M. Yegodayev, Ben-Zion Joshua, Anat Bahat Dinur, Reidar Grénman, Barak Rotblat, Limor Cohen, Moshe Elkabets
Mai Badarni, Manu Prasad, Noa Balaban, Jonathan Zorea, Ksenia M. Yegodayev, Ben-Zion Joshua, Anat Bahat Dinur, Reidar Grénman, Barak Rotblat, Limor Cohen, Moshe Elkabets
View: Text | PDF
Research Article Oncology Therapeutics

Repression of AXL expression by AP-1/JNK blockage overcomes resistance to PI3Ka therapy

  • Text
  • PDF
Abstract

AXL overexpression is a common resistance mechanism to anticancer therapies, including the resistance to BYL719 (Alpelisib) — the p110α isoform specific inhibitor of phosphoinositide 3-kinase (PI3K) — in esophagus squamous cell carcinoma (ESCC) and head and neck squamous cell carcinoma (HNSCC). However, the mechanisms underlying AXL overexpression in resistance to BYL719 remain elusive. Here, we demonstrate that the AP-1 transcription factors c-JUN and c-FOS regulate AXL overexpression in HNSCC and ESCC. The expression of AXL was correlated with that of c-JUN both in HNSCC patients and in HNSCC and ESCC cell lines. Silencing of c-JUN and c-FOS expression in tumor cells downregulated AXL expression and enhanced the sensitivity of human papilloma virus–positive (HPVPos) and –negative (HPVNeg) tumor cells to BYL719 in vitro. Blocking of JNK using SP600125 in combination with BYL719 showed a synergistic antiproliferative effect in vitro, which was accompanied by AXL downregulation and potent inhibition of the mTOR pathway. In vivo, the BYL719–SP600125 drug combination led to the arrest of tumor growth in cell line–derived and patient-derived xenograft models, as well as in syngeneic head and neck murine cancer models. Collectively, our data suggest that JNK inhibition, in combination with anti-PI3K therapy, is a new therapeutic strategy that should be tested in HPVPos and HPVNeg HNSCC and ESCC patients.

Authors

Mai Badarni, Manu Prasad, Noa Balaban, Jonathan Zorea, Ksenia M. Yegodayev, Ben-Zion Joshua, Anat Bahat Dinur, Reidar Grénman, Barak Rotblat, Limor Cohen, Moshe Elkabets

×

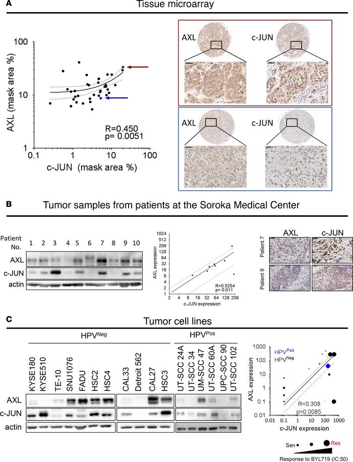
Figure 3

AXL and c-JUN levels are correlated in clinical samples of HNSCC tumors and in cell lines.

Options: View larger image (or click on image) Download as PowerPoint
AXL and c-JUN levels are correlated in clinical samples of HNSCC tumors ...
(A) IHC analysis of AXL and c-JUN expression levels in a tissue array of HNSCC tumors. The red and blue arrows indicate 2 different tumor samples that correlate with the IHC images marked by the red and blue rectangles. AXL and c-JUN expression levels were calculated using the 3DHISTECH software HistoQuant. Scale bar: 50 μm. (B) WB analysis of AXL and c-JUN expression levels in patient tumor samples from Soroka Medical Center. A densitometry analysis of expression levels of AXL and c-JUN is presented in the graph. IHC images of tumor tissues demonstrating AXL and c-JUN expression. Scale bar: 50 μm. (C) WB analysis of HPVNeg and HPVPos HNSCC and ESCC cell lines, demonstrating the expression levels of AXL and c-JUN. The graph shows quantification of the WB analysis. The size of the symbol correlates to the BYL719 IC50 value of the cell line in μM (i.e., the larger the symbol, the higher the IC50) and HPV status, represented by black or blue symbols for HPVNeg or HPVPos, respectively; IC50 values for HPVNeg cells were extracted from our previous report (14).

Copyright © 2026 American Society for Clinical Investigation
ISSN 2379-3708

Sign up for email alerts