Go to The Journal of Clinical Investigation
  • About
  • Editors
  • Consulting Editors
  • For authors
  • Publication ethics
  • Publication alerts by email
  • Transfers
  • Advertising
  • Job board
  • Contact
  • Physician-Scientist Development
  • Current issue
  • Past issues
  • By specialty
    • COVID-19
    • Cardiology
    • Immunology
    • Metabolism
    • Nephrology
    • Oncology
    • Pulmonology
    • All ...
  • Videos
  • Collections
    • In-Press Preview
    • Resource and Technical Advances
    • Clinical Research and Public Health
    • Research Letters
    • Editorials
    • Perspectives
    • Physician-Scientist Development
    • Reviews
    • Top read articles

  • Current issue
  • Past issues
  • Specialties
  • In-Press Preview
  • Resource and Technical Advances
  • Clinical Research and Public Health
  • Research Letters
  • Editorials
  • Perspectives
  • Physician-Scientist Development
  • Reviews
  • Top read articles
  • About
  • Editors
  • Consulting Editors
  • For authors
  • Publication ethics
  • Publication alerts by email
  • Transfers
  • Advertising
  • Job board
  • Contact
Cancer stem cell–associated miRNAs serve as prognostic biomarkers in colorectal cancer
Shusuke Toden, Shigeyasu Kunitoshi, Jacob Cardenas, Jinghua Gu, Elizabeth Hutchins, Kendall Van Keuren-Jensen, Hiroyuki Uetake, Yuji Toiyama, Ajay Goel
Shusuke Toden, Shigeyasu Kunitoshi, Jacob Cardenas, Jinghua Gu, Elizabeth Hutchins, Kendall Van Keuren-Jensen, Hiroyuki Uetake, Yuji Toiyama, Ajay Goel
View: Text | PDF
Research Article Gastroenterology Oncology

Cancer stem cell–associated miRNAs serve as prognostic biomarkers in colorectal cancer

  • Text
  • PDF
Abstract

Chemoresistance in cancer is linked to a subset of cancer cells termed “cancer stem cells” (CSCs), and in particular, those expressing the CD44 variant appear to represent a more aggressive disease phenotype. Herein, we demonstrate that CD44v6 represents a CSC population with increased resistance to chemotherapeutic agents, and its high expression is frequently associated with poor overall survival (OS) and disease-free survival (DFS) in patients with colorectal cancer (CRC). CD44v6+ cells showed elevated resistance to chemotherapeutic drugs and significantly high tumor initiation capacity. Inhibition of CD44v6 resulted in the attenuation of self-renewal capacity and resensitization to chemotherapeutic agents. Of note, miRNA profiling of CD44v6+ spheroid-derived CSCs identified a unique panel of miRNAs indicative of high self-renewal capacity. In particular, miR-1246 was overexpressed in CD44v6+ cells, and associated with poor OS and DFS in CRC patients. We demonstrate that CD44v6+ CSCs induced chemoresistance and enhance tumorigenicity in CRC cells, and this was in part orchestrated by a distinct panel of miRNAs with dysregulated profiles. These findings suggest that specific miRNAs could serve as therapeutic targets as well as promising prognostic biomarkers in patients with colorectal neoplasia.

Authors

Shusuke Toden, Shigeyasu Kunitoshi, Jacob Cardenas, Jinghua Gu, Elizabeth Hutchins, Kendall Van Keuren-Jensen, Hiroyuki Uetake, Yuji Toiyama, Ajay Goel

×

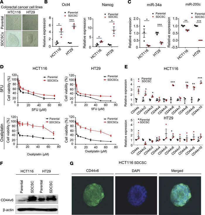
Figure 2

SDCSCs have high CD44v6 expression and increased tolerance to chemotherapeutic drugs.

Options: View larger image (or click on image) Download as PowerPoint
SDCSCs have high CD44v6 expression and increased tolerance to chemothera...
(A) Images of sphere-derived cancer stem cells (SDCSCs) and their respective parental cells. (B) Gene expression of pluripotency markers Oct4 and Nanog in SDCSCs and their parental cell lines (n = 3, Mann-Whitney’s U test). (C) Expression of the stemness-suppressive miRNAs miR-34a and miR-200c in SDCSCs and their parental cell lines (n = 3, Mann-Whitney U test). (D) Cytotoxicity from various doses of 5FU (top 2 panels) and oxaliplatin (bottom 2 panels) was assessed for SDCSCs and their respective parental cells lines, HCT116 and HT29. (E) Relative gene expression of CD44 variants in SDCSCs and their parental cell lines (n = 3, Mann-Whitney U test). (F) CD44v6 protein expression in SDCSCs and their parental cell lines, HCT116 and HT29. (G) Immunofluorescence assay of CD44v6 in SDCSCs from HCT116 cells with FITC staining (left) and DAPI nuclear staining (middle); a merged image is shown on the right. *P < 0.05, **P < 0.01, ***P < 0.001.

Copyright © 2026 American Society for Clinical Investigation
ISSN 2379-3708

Sign up for email alerts