Go to The Journal of Clinical Investigation
  • About
  • Editors
  • Consulting Editors
  • For authors
  • Publication ethics
  • Publication alerts by email
  • Transfers
  • Advertising
  • Job board
  • Contact
  • Physician-Scientist Development
  • Current issue
  • Past issues
  • By specialty
    • COVID-19
    • Cardiology
    • Immunology
    • Metabolism
    • Nephrology
    • Oncology
    • Pulmonology
    • All ...
  • Videos
  • Collections
    • In-Press Preview
    • Resource and Technical Advances
    • Clinical Research and Public Health
    • Research Letters
    • Editorials
    • Perspectives
    • Physician-Scientist Development
    • Reviews
    • Top read articles

  • Current issue
  • Past issues
  • Specialties
  • In-Press Preview
  • Resource and Technical Advances
  • Clinical Research and Public Health
  • Research Letters
  • Editorials
  • Perspectives
  • Physician-Scientist Development
  • Reviews
  • Top read articles
  • About
  • Editors
  • Consulting Editors
  • For authors
  • Publication ethics
  • Publication alerts by email
  • Transfers
  • Advertising
  • Job board
  • Contact
Coronary disease is not associated with robust alterations in inflammatory gene expression in human epicardial fat
Timothy P. Fitzgibbons, Nancy Lee, Khanh-Van Tran, Sara Nicoloro, Mark Kelly, Stanley K.C. Tam, Michael P. Czech
Timothy P. Fitzgibbons, Nancy Lee, Khanh-Van Tran, Sara Nicoloro, Mark Kelly, Stanley K.C. Tam, Michael P. Czech
View: Text | PDF
Research Article Cardiology Inflammation

Coronary disease is not associated with robust alterations in inflammatory gene expression in human epicardial fat

  • Text
  • PDF
Abstract

Epicardial adipose tissue (EAT) is the visceral fat depot of the heart. Inflammation of EAT is thought to contribute to coronary artery disease (CAD). Therefore, we hypothesized that the EAT of patients with CAD would have increased inflammatory gene expression compared with controls without CAD. Cardiac surgery patients with (n = 13) or without CAD (n = 13) were consented, and samples of EAT and subcutaneous adipose tissue (SAT) were obtained. Transcriptomic analysis was performed using Affymetrix Human Gene 1.0 ST arrays. Differential expression was defined as a 1.5-fold change (ANOVA P < 0.05). Six hundred ninety-three genes were differentially expressed between SAT and EAT in controls and 805 in cases. Expression of 326 genes was different between EAT of cases and controls; expression of 14 genes was increased in cases, while 312 were increased in controls. Quantitative reverse transcription PCR confirmed that there was no difference in expression of CCL2, CCR2, TNF-α, IL-6, IL-8, and PAI1 between groups. Immunohistochemistry showed more macrophages in EAT than SAT, but there was no difference in their number or activation state between groups. In contrast to prior studies, we did not find increased inflammatory gene expression in the EAT of patients with CAD. We conclude that the specific adipose tissue depot, rather than CAD status, is responsible for the majority of differential gene expression.

Authors

Timothy P. Fitzgibbons, Nancy Lee, Khanh-Van Tran, Sara Nicoloro, Mark Kelly, Stanley K.C. Tam, Michael P. Czech

×

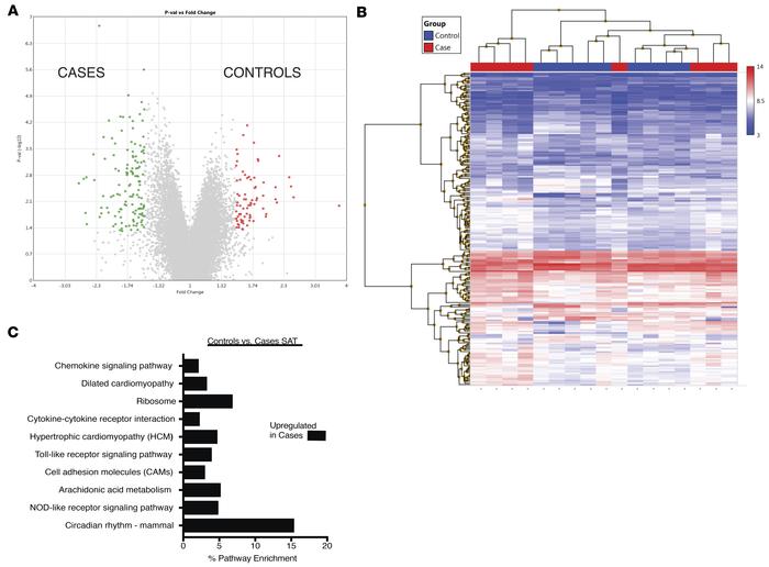
Figure 5

Comparison of gene expression in SAT between cases and controls.

Options: View larger image (or click on image) Download as PowerPoint
Comparison of gene expression in SAT between cases and controls.
(A) Vol...
(A) Volcano plot of 218 genes that were differentially expressed at a level of 1.5-fold change (ANOVA P < 0.05). Eighty-two were upregulated in the SAT of control patients (red) and 136 in the SAT of cases (green). (B) Hierarchical clustering of differentially expressed genes in SAT of cases and controls. (C) KEGG pathway analysis of differentially expressed genes in SAT of cases. No pathways were significantly enriched in the SAT of controls.

Copyright © 2026 American Society for Clinical Investigation
ISSN 2379-3708

Sign up for email alerts