Go to The Journal of Clinical Investigation
  • About
  • Editors
  • Consulting Editors
  • For authors
  • Publication ethics
  • Publication alerts by email
  • Transfers
  • Advertising
  • Job board
  • Contact
  • Physician-Scientist Development
  • Current issue
  • Past issues
  • By specialty
    • COVID-19
    • Cardiology
    • Immunology
    • Metabolism
    • Nephrology
    • Oncology
    • Pulmonology
    • All ...
  • Videos
  • Collections
    • In-Press Preview
    • Resource and Technical Advances
    • Clinical Research and Public Health
    • Research Letters
    • Editorials
    • Perspectives
    • Physician-Scientist Development
    • Reviews
    • Top read articles

  • Current issue
  • Past issues
  • Specialties
  • In-Press Preview
  • Resource and Technical Advances
  • Clinical Research and Public Health
  • Research Letters
  • Editorials
  • Perspectives
  • Physician-Scientist Development
  • Reviews
  • Top read articles
  • About
  • Editors
  • Consulting Editors
  • For authors
  • Publication ethics
  • Publication alerts by email
  • Transfers
  • Advertising
  • Job board
  • Contact
Benign T cells drive clinical skin inflammation in cutaneous T cell lymphoma
Pablo Vieyra-Garcia, Jack D. Crouch, John T. O’Malley, Edward W. Seger, Chao H. Yang, Jessica E. Teague, Anna Maria Vromans, Ahmed Gehad, Thet Su Win, Zizi Yu, Elizabeth L. Lowry, Jung-Im Na, Alain H. Rook, Peter Wolf, Rachael A. Clark
Pablo Vieyra-Garcia, Jack D. Crouch, John T. O’Malley, Edward W. Seger, Chao H. Yang, Jessica E. Teague, Anna Maria Vromans, Ahmed Gehad, Thet Su Win, Zizi Yu, Elizabeth L. Lowry, Jung-Im Na, Alain H. Rook, Peter Wolf, Rachael A. Clark
View: Text | PDF
Research Article Dermatology Immunology

Benign T cells drive clinical skin inflammation in cutaneous T cell lymphoma

  • Text
  • PDF
Abstract

Psoralen plus UVA (PUVA) is an effective therapy for mycosis fungoides (MF), the skin-limited variant of cutaneous T cell lymphoma (CTCL). In low-burden patients, PUVA reduced or eradicated malignant T cells and induced clonal expansion of CD8+ T cells associated with malignant T cell depletion. High-burden patients appeared to clinically improve but large numbers of malignant T cells persisted in skin. Clinical improvement was linked to turnover of benign T cell clones but not to malignant T cell reduction. Benign T cells were associated with the Th2-recruiting chemokine CCL18 before therapy and with the Th1-recruiting chemokines CXCL9, CXCL10, and CXCL11 after therapy, suggesting a switch from Th2 to Th1. Inflammation was correlated with OX40L and CD40L gene expression; immunostaining localized these receptors to CCL18-expressing c-Kit+ dendritic cells that clustered together with CD40+OX40+ benign and CD40+CD40L+ malignant T cells, creating a proinflammatory synapse in skin. Our data suggest that visible inflammation in CTCL results from the recruitment and activation of benign T cells by c-Kit+OX40L+CD40L+ dendritic cells and that this activation may provide tumorigenic signals. Targeting c-Kit, OX40, and CD40 signaling may be novel therapeutic avenues for the treatment of MF.

Authors

Pablo Vieyra-Garcia, Jack D. Crouch, John T. O’Malley, Edward W. Seger, Chao H. Yang, Jessica E. Teague, Anna Maria Vromans, Ahmed Gehad, Thet Su Win, Zizi Yu, Elizabeth L. Lowry, Jung-Im Na, Alain H. Rook, Peter Wolf, Rachael A. Clark

×

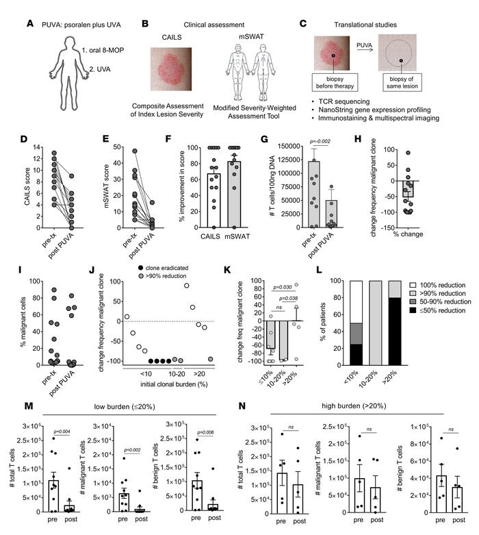
Figure 1

PUVA is an effective therapy for mycosis fungoides that can eradicate malignant T cells in patients with low initial tumor burden.

Options: View larger image (or click on image) Download as PowerPoint
PUVA is an effective therapy for mycosis fungoides that can eradicate ma...
(A–C) Design of the clinical and translational studies. (A) Fifteen patients were treated with oral 8-methoxypsoralen (8-MOP) and exposed to UVA light. (B) Severity of disease was assessed in a single index lesion using the CAILS scoring system and across the entire body surface area using the mSWAT scoring system. (C) Skin biopsies of a single index lesion were obtained before and after therapy and were studied by HTS, NanoString-based gene expression profiling, and multiplex immunostaining. (D–F) All patients improved clinically with respect to index lesion severity (D) and overall burden of disease (E). Pre-tx, pretreatment. Individual patients (D and E) and aggregate clinical scores (F) are shown. (G) The number of total T cells in skin as assessed by HTS was significantly reduced after therapy but (H) changes in the malignant T cell frequency varied widely among patients. (I–L) Patients with a low initial malignant T cell burden had the best clearance of malignant T cells. (I) There was a wide range of initial malignant T cell frequencies before therapy but patients tended to cluster into either high or low residual malignant T cells groups after therapy. (J–L) Patients with a low initial malignant T cell frequency (<10% or 10%–20%) had the greatest depletion of malignant T cells. The change in the malignant T cell frequency for each patient (J), the mean reduction in malignant T cell frequency in each group (K), and the percentage of patients in each group with the indicated levels of malignant T cell reductions (L) are shown. (M and N) PUVA reduced the absolute number of benign and malignant T cells in skin from low-burden but not high-burden patients. The absolute number of total, malignant, and benign T cells (T cell genomes/100 ng of DNA) in skin for low-burden (M) and high-burden (N) patients are shown. The mean and SEM (error bars) are shown. Differences between 2 sample groups were detected using the 1-tailed Wilcoxon-Mann-Whitney test (α = 0.05). For comparisons of multiple groups, a Kruskal-Wallis 1-way analysis of variance with a Bonferroni-Dunn post hoc test for multiple means testing was used (α = 0.05). All reported P values are adjusted for multiple comparison testing.

Copyright © 2026 American Society for Clinical Investigation
ISSN 2379-3708

Sign up for email alerts